BPG is committed to discovery and dissemination of knowledge
Basic Study Open Access
©The Author(s) 2025. Published by Baishideng Publishing Group Inc. All rights reserved.
World J Clin Oncol. Dec 24, 2025; 16(12): 112626
Published online Dec 24, 2025. doi: 10.5306/wjco.v16.i12.112626
Yin Yang 1 activates JAK-STAT3-mediated epithelial-mesenchymal transition in Helicobacter pylori-induced gastric cancer progression
Jing-Wan Chen, Zhen-Hui Wang, Di-Meng Ma, Zhi Zhang, Qiong Teng, Xiang-Yong Li, Department of General Surgery, The First Affiliated Hospital of Anhui Medical University, Hefei 230022, Anhui Province, China
Jing-Wan Chen, Jie-Ji Ouyang, Gang Yu, Department of General Surgery, The Second Affiliated Hospital of Anhui Medical University, Hefei 230601, Anhui Province, China
ORCID number: Zhen-Hui Wang (0000-0002-3377-7284); Zhi Zhang (0000-0001-5870-1940); Xiang-Yong Li (0000-0001-7183-9485).
Co-first authors: Jing-Wan Chen and Jie-Ji Ouyang.
Co-corresponding authors: Gang Yu and Xiang-Yong Li.
Author contributions: Chen WJ, Ouyang JJ, and Yu G were responsible for manuscript writing; Chen JW and Ouyang JJ contributed equally to this article as the co-first authors; Wang ZH and Ma MD were responsible for assistance in cell function experiments and clinical data compilation; Zhang Z and Teng Q were responsible for clinical data collection and analysis; Yu G and Li XY were responsible for concept and design and supervision, and they contributed equally to this article as the co-corresponding authors; and all authors have read and approved the manuscript.
Supported by the National Natural Science Foundation of China, No. 82372646; and Research Fund of Anhui Institute of Translational Medicine, No. 2023zhyx-C70 and No. 2023zhyx-C80.
Institutional review board statement: This study was approved by the Medical Ethics Committee of The Anhui Medical University (approval No. 20180323).
Institutional animal care and use committee statement: All procedures involving animals were reviewed and approved by the Institutional Animal Care and Use Committee of The Anhui Medical University (approval No. LLSC20180345).
Conflict-of-interest statement: All the authors report no relevant conflicts of interest for this article.
ARRIVE guidelines statement: The authors have read the ARRIVE guidelines, and the manuscript was prepared and revised according to the ARRIVE guidelines.
Data sharing statement: No additional data are available.
Corresponding author: Xiang-Yong Li, PhD, Chief Physician, Professor, Department of General Surgery, The First Affiliated Hospital of Anhui Medical University, No. 218 Jixi Road, Shushan District, Hefei 230022, Anhui Province, China. liyongxiang@ahmu.edu.cn
Received: August 4, 2025
Revised: September 9, 2025
Accepted: November 13, 2025
Published online: December 24, 2025
Processing time: 143 Days and 23.7 Hours

Abstract
BACKGROUND

Helicobacter pylori (H. pylori) infection is widely considered to be a major risk factor for gastric cancer, contributing to its development through the Correa cascade. Yin Yang 1 (YY1) is a transcription factor that acts as a promoter or suppressor of cancer progression. However, the role of YY1 in the inflammatory transformation associated with H. pylori-induced gastric cancer remains unclear.

AIM

To explore the expression of YY1 in gastric cancer and its impact on cancer progression with H. pylori infection.

METHODS

H. pylori bacteria were cocultured with GSE1 cells, AGS cells, and SGC7901 cells, as well as in infected and xenograft mouse models. Expression of YY1, members of the Janus kinase 2 (JAK2)/signal transducer and activator of transcription 3 (STAT3) signaling pathway, and epithelial-mesenchymal transition (EMT)-related proteins in gastric cancer was examined using Western blotting, quantitative real-time polymerase chain reaction, and immunohistochemistry. Survival analysis was performed using the Kaplan-Meier method with the log-rank test. The role of YY1 in gastric cancer cell proliferation was further evaluated through in vitro and in vivo assays.

RESULTS

YY1 was highly expressed in gastric cancer tissues and cells. Kaplan-Meier survival curves indicated that high YY1 expression correlated with a poor prognosis. YY1 expression showed a gradually increasing trend in H. pylori-induced gastritis and gastric tumors. In vivo and in vitro experiments demonstrated that H. pylori infection promoted phosphorylation of JAK2 and STAT3, thereby activating the EMT pathway, in which YY1 played a key role. YY1 and JAK2 interaction was validated by chromatin immunoprecipitation. YY1 knockdown or pharmacological inhibition reversed EMT and suppressed gastric cancer cell proliferation and metastasis.

CONCLUSION

These results suggest that YY1 plays an important role in progression of H. pylori-induced gastric cancer by activating EMT.

Key Words: Helicobacter pylori; Gastric cancer; Yin Yang 1; Janus kinase 2/signal transducer and activator of transcription 3; Epithelial-mesenchymal transition

Core Tip: This study revealed that Yin Yang 1 (YY1) was upregulated in Helicobacter pylori-induced gastritis and gastric cancer, where it promoted tumor proliferation, invasion, epithelial-mesenchymal transition, and growth by directly activating Janus kinase 2 transcription and enhancing Janus kinase 2/signal transducer and activator of transcription 3 phosphorylation. YY1 knockdown or pharmacological inhibition reversed these malignant phenotypes. These findings elucidate a key mechanistic pathway in gastric carcinogenesis and identify YY1 as a potential therapeutic target for Helicobacter pylori-associated malignancy.



INTRODUCTION

Gastric cancer ranks as the fifth most frequently diagnosed cancer and the fifth leading cause of cancer-related deaths worldwide. Recent data from 2022 estimated around 968000 new cases and 660000 fatalities globally, highlighting the substantial health challenge that it represents[1]. Although treatment options have advanced significantly in recent years, most patients are still diagnosed at advanced stages, leading to unfavorable outcomes. Thus, enhancing prevention and early detection remain a crucial focus in clinical management.

Helicobacter pylori (H. pylori), recognized as a group 1 carcinogen by the World Health Organization, triggers chronic gastric mucosal inflammation, impairs acid-secreting gland function, and initiates the Correa cascade—a stepwise progression from atrophic gastritis and intestinal metaplasia to dysplasia and eventually gastric cancer[2-4]. Chronic H. pylori infection activates several signaling pathways, such as signal transducer and activator of transcription 3 (STAT3), nuclear factor kappa B, Wnt, and Hippo, which contribute to the acquisition of stem-cell-like characteristics and facilitate gastric carcinogenesis[5,6]. Despite that H. pylori infection is present in most cases of gastric cancer, only 1%-3% of infected individuals develop malignancy, underscoring the importance of bacterial virulence determinants, host genetic variations, and environmental influences in determining clinical outcomes[7,8]. A deeper understanding of the molecular mechanisms driving H. pylori-associated malignant transformation is thus crucial for developing effective prevention and treatment.

Yin Yang 1 (YY1) is a ubiquitously expressed zinc finger transcription factor involved in key biological processes such as cell proliferation, differentiation, and apoptosis[9]. Its function is highly context dependent: YY1 can act as either a transcriptional activator or repressor, influenced by the cellular physiological state and microenvironment[10-13]. YY1 is overexpressed in several malignancies, including glioblastoma and esophageal, colorectal, prostate, breast, and liver cancers, where its upregulation is frequently associated with enhanced metastatic potential[14-19]. In gastric cancer, YY1 expression in tissues and cell lines is elevated, suggesting a role in proliferation, potentially mediated through the Wnt/β-catenin pathway[20,21]. For instance, Geng et al[22] demonstrated that YY1 contributes to apatinib resistance by suppressing ferroptosis. In contrast, Zhang et al[23] observed YY1 downregulation in gastric cancer and showed that its knockdown increased invasiveness and migration in MGC-803 and AGS cells. These contradictory reports indicate that the expression and functional role of YY1 in gastric cancer are not fully established, particularly in the context of H. pylori-driven inflammation-to-cancer progression. To date, only one study has directly explored the relationship between YY1, H. pylori and gastric cancer[24]. However, it did not delve into the mechanistic basis of H. pylori-induced carcinogenesis via inflammatory progression. In the present study, transcriptomic analysis of gastric tumor tissues and matched nontumor samples, with or without H. pylori infection, along with coculture models of gastric cells exposed to H. pylori, consistently demonstrated significant upregulation of YY1 in gastric cancer, which was strongly associated with H. pylori infection.

Epithelial-mesenchymal transition (EMT) refers to a biological process—occurring under physiological and pathological conditions—in which epithelial cells acquire mesenchymal-like characteristics, either partially or completely[25]. Beyond its roles in embryogenesis and tissue repair, EMT is critically involved in tumor initiation, progression, and metastasis[26,27]. This transition is orchestrated by diverse signals from the tumor microenvironment, a heterogeneous ecosystem comprising immune cells, fibroblasts, endothelial cells, and adipocytes within the extracellular matrix[28]. Across multiple cancer types, vascular endothelial growth factor has been shown to induce EMT through activation of the Janus kinase 2 (JAK2)/STAT3 pathway, promoting tumor cell proliferation and invasion[29]. Similarly, insulin-like growth factor 1 receptor enhances EMT by metabolic reprogramming of lactate dehydrogenase A via the JAK2/STAT3 axis[30]. In breast cancer, tumor-associated macrophages contribute to EMT and pulmonary metastasis through interleukin-6/STAT3/transglutaminase 2-mediated signaling[31].

To our knowledge, this study provides the first evidence that the transcription factor YY1 plays a critical role in H. pylori-driven inflammation-to-cancer transformation and gastric carcinogenesis along the Correa cascade. In vivo experiments established that YY1 promotes gastric tumor progression mainly by activating EMT-related gene expression, while its suppression markedly attenuates EMT-associated phenotypes.

MATERIALS AND METHODS
Cell culture

The normal gastric epithelial cell line GSE-1 and gastric cancer cell lines SGC7901, MGC803, AGS, HGC27, and MKN45 were obtained from GeneChem (Shanghai, China) and authenticated by short tandem repeat profiling in 2023. Cells were cultured in RPMI-1640 medium (Cytiva, Wilmington, DE, United States) supplemented with 10% fetal bovine serum (Clark Bioscience, United States) and 1% penicillin-streptomycin (HyClone, United States). For coculture experiments, cells were maintained in antibiotic-free complete medium and infected with H. pylori at a multiplicity of infection of 100:1. GSE-1, AGS, and SGC7901 cells at passages 5-10 were used for all assays.

The JAK2 inhibitor AG490 and the JAK2 activator coumermycin A1 were selected based on their frequent application in studies targeting the JAK2/STAT3 signaling pathway[32-34]. Coumermycin A1 [10 μM; HY-12000, MCE (Med Chem Express)] and AG490 (100 nM; HY-N7452, MCE) were added to the medium to activate or inhibit the pathway, respectively. All cultures were maintained at 37 °C in a humidified incubator with 5% CO2 and 95% air.

H. pylori strains

CagA-positive H. pylori strains, including ATCC26695, ATCC43504, and PMSS1, were acquired from the Guangdong Microbial Culture Collection Center, China. Clinical wild-type strains were isolated from gastric tissue samples of surgical patients at the First Affiliated Hospital of Anhui Medical University, China. All strains were cultured on Columbia blood agar plates (OXOID, Thermo Fisher, United Kingdom) supplemented with 5% defibrinated sheep blood and incubated at 37 °C under microaerophilic conditions (10% CO2, 5% O2). The PMSS1 strain was selected for in vivo mouse studies.

Clinical samples and follow-up information

This study was approved by the Ethics Committee of the First Affiliated Hospital of Anhui Medical University and conducted in accordance with the Declaration of Helsinki. Written informed consent was obtained from all participants. Paired gastric cancer tissues and adjacent nontumorous samples were collected from 100 patients undergoing surgery between January 2020 and January 2021. All specimens were immediately snap-frozen in liquid nitrogen and stored at -80 °C. No patients had received neoadjuvant therapy prior to surgery.

Quantitative real-time polymerase chain reaction

Total RNA was extracted from cells and tissues with TRIzol reagent (Invitrogen, Carlsbad, CA, United States). cDNA was synthesized using Hifair® III 1st Strand cDNA Synthesis SuperMix for qPCR (11141ES60, Yeasen Biotechnology, Shanghai, China). Quantitative real-time polymerase chain reaction (qRT-PCR) was carried out with Hieff® qPCR SYBR Green Master Mix (11202ES03, Yeasen Biotechnology) on an Agilent Mx3000P system (Agilent Technologies, CA, United States). All reactions were performed in triplicate, and gene expression levels were quantified via the 2-ΔΔCT method, using glyceraldehyde-3-phosphate dehydrogenase as the endogenous control. Primers were synthesized by General Biosystems (Anhui Province, China). The following primer sequences were used: YY1 forward, 5’-AGCAGAAGCAGGTGCAGATCAA-3’ and reverse, 5’-CTGCCAGTTGTTTGGGATCT-3’; GADPH forward, 5’- ATCAAGAAGGTGGTGAAGCAGG-3’ and reverse, 5’-CGTCAAAGGTGGAGGAGTGG-3’.

Western blotting

Total protein was extracted with radioimmunoprecipitation assay lysis buffer, and protein concentrations were measured using a bicinchoninic acid assay. Following separation by sodium dodecyl sulfate-polyacrylamide gel electrophoresis, proteins were transferred onto polyvinylidene difluoride membranes. The membranes were probed with primary antibodies against the following proteins: YY1 (1:1000, A19569, Abclonal), E-cadherin (1:1000, P010884, Epizyme Biotech), N-cadherin (1:1000, R011421, Epizyme Biotech), Snail (1:1000, A11794, Abclonal), Vimentin (1:5000, A19607, Abclonal), JAK2 (1:1000, R24775, Zenbio), phosphorylated (p) JAK2 (1:1000, R381556, Zenbio), STAT3 (1:1000, 251611, Zenbio), p-STAT3 (1:1000, 310019, Zenbio), and glyceraldehyde-3-phosphate dehydrogenase (1:10000, P04406, Zenbio). Protein bands were visualized using a Clinx ChemiCapture system (CLINX, Shanghai Province, China).

Immunohistochemical staining

Tissue sections (4 μm) were deparaffinized, rehydrated, and treated with 30% H2O2 for 10 minutes at room temperature. Antigen retrieval was carried out in 0.01 M citrate buffer using microwave heating. The sections were incubated with primary antibodies against YY1 (1:100, R011557, Epizyme Biotech), N-cadherin (1:200, R011421, Epizyme Biotech), and Ki-67 (1:200, R013743, Epizyme Biotech) at 37 °C for 1 hour, followed by incubation with horseradish peroxidase-conjugated goat anti-rabbit IgG (1:10000, 511203, Zenbio) for 30 minutes. Signal detection was performed using 3,3′-diaminobenzidine, and sections were counterstained with hematoxylin. Staining intensity and area were assessed independently by two pathologists, with a combined score ≥ 5 considered indicative of high expression.

H. pylori Warthin-Starry staining

Tissues were fixed in 10% formalin and embedded following routine dehydration. Sections of 4-6 μm thickness were prepared and deparaffinized. After hydration, the sections were washed twice in distilled water, 1 min each. An acidic silver solution was applied in a capped container and stained at 56 °C for 1 hour or 43 °C for 4-24 hours. A Warthin-Starry working solution was prepared by mixing reagents B1, B2, and B3 in a 3:9:4 ratio. The sections were transferred into this solution and incubated at 56 °C until a light yellowish-brown color developed. After staining, the sections were laid flat on a rack and rinsed thoroughly using preheated distilled water (56 °C), followed by a 5-minute immersion in distilled water. Finally, the sections were dehydrated through a conventional ethanol series, cleared in xylene, and mounted with neutral gum.

Chromatin immunoprecipitation-qPCR

AGS and SGC7901 cells (5 × 106) were cultured in 10-cm dishes, fixed with 1% formaldehyde, and the crosslinking reaction was quenched with glycine. Nuclear fractions were digested with micrococcal nuclease at 37 °C, and chromatin was sheared to 200-500 bp fragments by ultrasonication. After centrifugation, the supernatants were immunoprecipitated overnight at 4 °C using an anti-YY1 antibody (A19569, Abclonal) or control rabbit IgG (3000-0-AP, Proteintech). Chromatin immunoprecipitation (ChIP)-grade protein G magnetic beads (Thermo Fisher Scientific) were added and incubated for 3 hours at 4 °C. The complexes were washed sequentially with elution buffer, and crosslinks were reversed with NaCl at 65 °C for 2 hours. Finally, the immunoprecipitated DNA was purified and quantified by qPCR.

Colony formation assay

A total of 1000 cells were seeded per well in six-well plates and cultured for 2 weeks. Colonies were fixed with 4% paraformaldehyde and stained with 0.1% crystal violet. Images were acquired, and all experiments were conducted in triplicate.

5-Ethynyl-2’-deoxyuridine

Cell proliferation was evaluated using the BeyoClick™ EdU-488 Cell Proliferation Kit (Beyotime, China). Following incubation with 5-ethynyl-2’-deoxyuridine working solution for 2 hours, cells were fixed and permeabilized with 0.3% Triton X-100 in 3% bovine serum albumin, then subjected to the Click reaction. Nuclei were counterstained with 4′,6-diamidino-2-phenylindole, and images were captured using a Leica DMI1 fluorescence microscope (Wetzlar, Germany).

Transwell assays for cell migration and invasion

Cell migration and invasion were evaluated using Transwell chambers. For the migration assay, 2 × 105 cells in serum-free medium were seeded into the upper chamber. For the invasion assay, the chambers were precoated with Matrigel. The lower chamber was filled with complete medium containing 10% fetal bovine serum. After 24 h, cells on the lower surface were fixed and stained with 0.1% crystal violet. Migrated and invaded cells were quantified under a microscope.

Wound healing assay

Cells were seeded in 24-well plates and cultured until reaching 80%-90% confluence. A uniform scratch was created in the monolayer using a 200-μL pipette tip, followed by washing with phosphate buffer saline. Images were captured at 0 hour, 24 hours, and 48 hours after wounding. The wound closure rate was calculated as follows: (Wound width at 0 hour - wound width at 24 hours or 48 hours)/wound width at 0 hour.

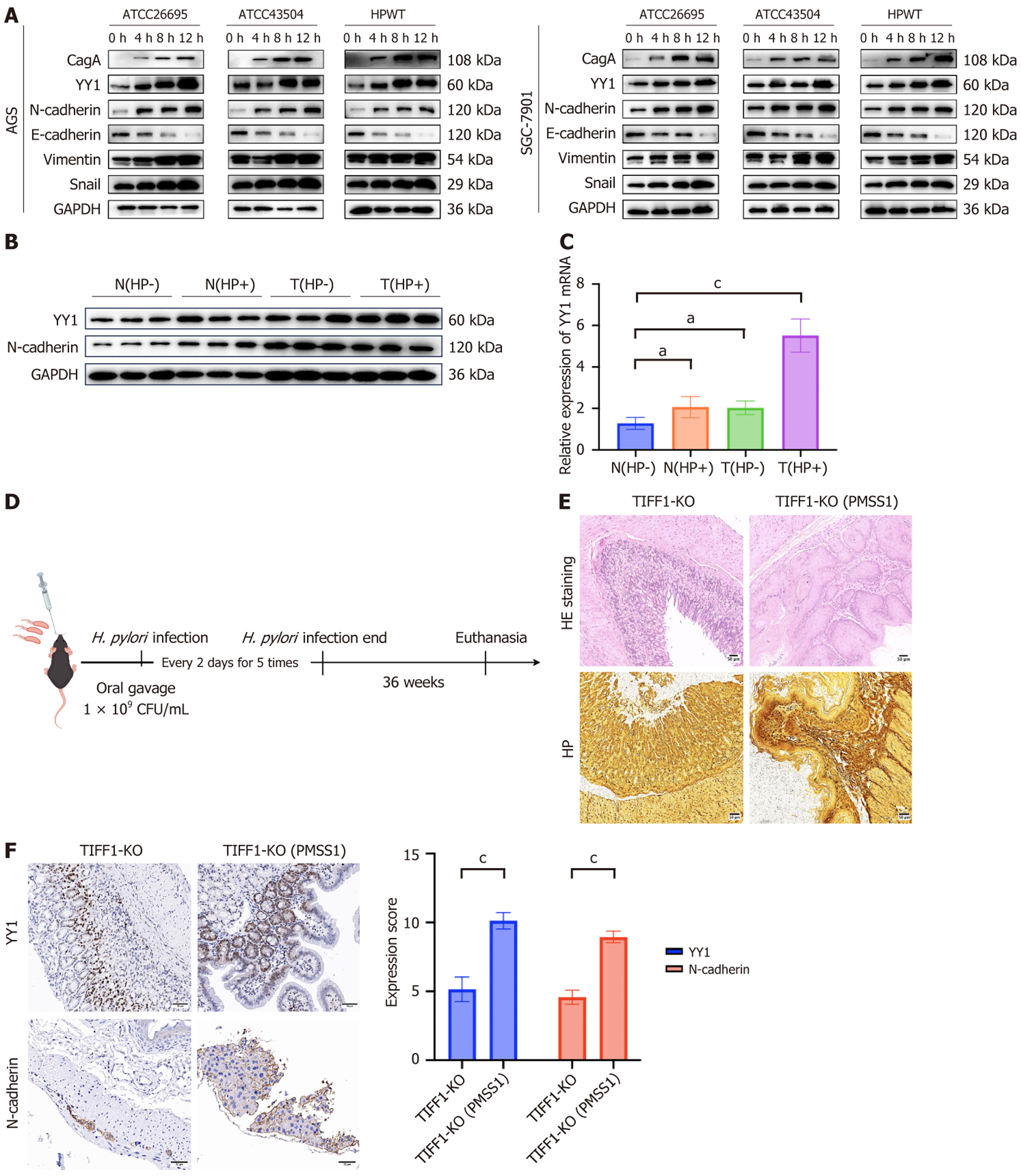
H. pylori-infected mice and xenograft mice

Male C57BL/6J mice (4-6 weeks old) were obtained from GemPharmatech (Nanjing, Jiangsu Province, China) and maintained under specific pathogen-free conditions. Using a randomized and blinded study design, animals were divided into three groups (n = 6 per group per time point): Control, HP1, and HP2. Control mice received sterile broth, while HP1 and HP2 groups were orally gavaged with H. pylori PMSS1 at a multiplicity of infection of 100, in a volume of 200 μL per mouse, every 2 days for a total of five administrations. Mice were killed at 12- or 36-weeks post-infection for tissue analysis.

For the xenograft studies, 24 male BALB/c nude mice (aged 3-4 weeks) were randomly allocated into four groups (n = 6 per group) in a blinded manner: Vector, YY1, vector + AG490, and YY1 + AG490. Each mouse received a subcutaneous injection of 5 × 106 SGC7901 cells stably transfected with either empty vector or YY1-overexpressing construct. AG490 (6.25 mg/kg) was administered intraperitoneally every 5 days from day 8 for 3 weeks[35]. Tumor growth was monitored regularly, and all mice were killed on day 28. Tumors were excised, measured, and processed for immunohistochemical staining with antibodies against Ki67 (1:200, R013743, Epizyme Biotech) and YY1 (1:100, R011557, Epizyme Biotech). All animal procedures were approved by the Animal Ethics Committee of Anhui Medical University.

Trefoil factor 1-KO mouse tissue samples infected with H. pylori

Trefoil factor 1 (TFF1)-KO male C57BL/6J mice (6-8 weeks old) were purchased from Shulaibao Biotechnology (Wuhan, Hubei Province, China) and randomly assigned to control or H. pylori-infected groups (n = 6 per group per time point). The infected group received PMSS1 treatment as previously described. At 36 weeks post-infection, mice were killed and gastric tissues were collected for histopathological and immunohistochemical evaluation by certified pathologists.

Statistical analysis

All statistical analyses were conducted using GraphPad Prism 9 (GraphPad Software, San Diego, CA, United States). Data are presented as the mean ± SD. Differences between two groups were evaluated by Student’s t test, and comparisons among multiple groups were performed using one-way or two-way analysis of variance. Associations between YY1 expression and clinicopathological characteristics were assessed by the χ2 test. Survival analysis was carried out using Kaplan-Meier curves with the Cox proportional hazards model, and statistical significance was determined by the log-rank test. The following significance levels were applied: aP < 0.05, bP < 0.01, cP < 0.001, dP < 0.0001.

RESULTS
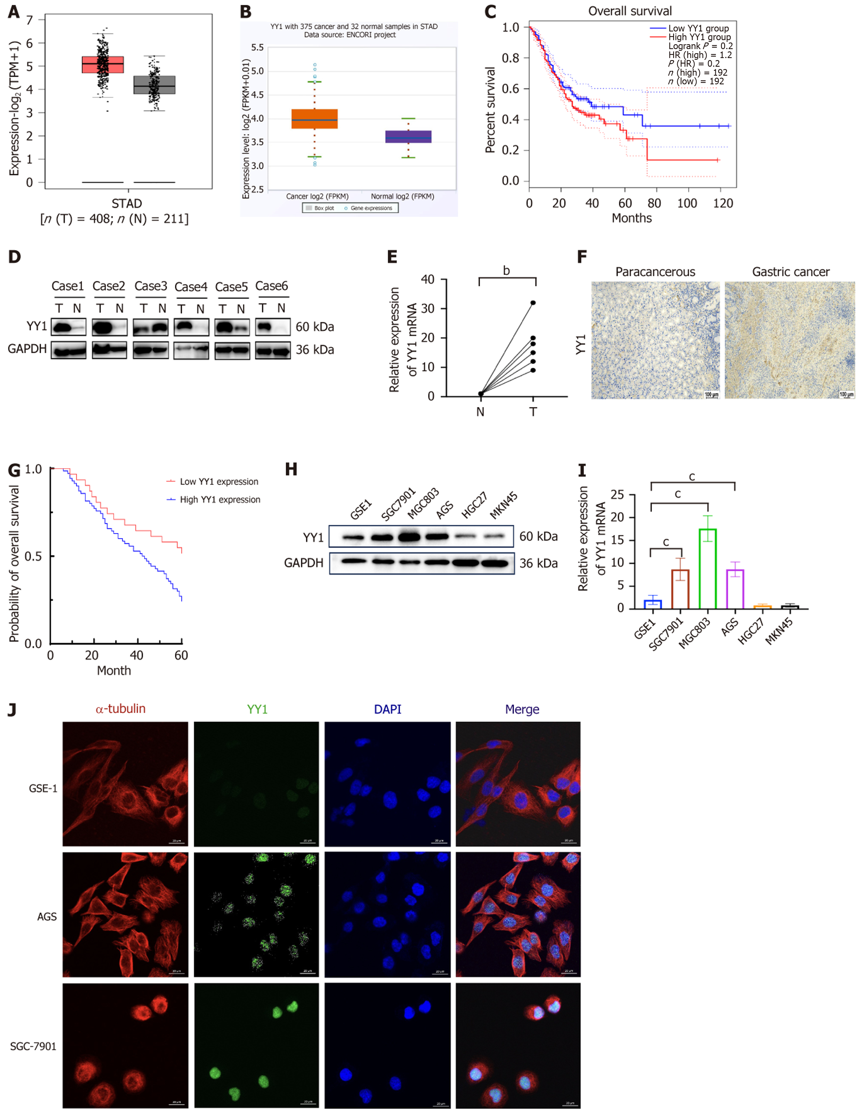
YY1 is upregulated in gastric cancer tissues and cell lines

Analysis using the GEPIA (http://gepia.cancer-pku.cn/) and starBase (http://starbase.sysu.edu.cn/) databases revealed that YY1 expression was significantly elevated in gastric cancer tissues (Figure 1A and B). Kaplan-Meier survival analysis based on The Cancer Genome Atlas database indicated that high YY1 expression was associated with a poor prognosis in patients with gastric cancer (Figure 1C). Consistent with these findings, Western blotting, qRT-PCR, and immunohistochemistry confirmed that YY1 expression was significantly higher in gastric cancer tissues compared to adjacent normal tissues (Figure 1D-F). The relevant clinical and pathological characteristics of the patients are summarized in Table 1. Further Kaplan-Meier survival analysis of 100 gastric cancer patients demonstrated a correlation between high YY1 expression and reduced overall survival (Figure 1G). Univariate and multivariate Cox regression analyses of clinicopathological parameters and YY1 expression are presented in Table 2, highlighting its prognostic value in gastric cancer.

Figure 1
Figure 1 Yin Yang 1 is upregulated in gastric cancer tissues and cells. bP < 0.01, cP < 0.001. A and B: Yin Yang 1 (YY1) expression in tissue samples of gastric cancer was predicted by the GEPIA and starBase websites; C: Kaplan-Meier survival curve of YY1 expression data retrieved from the Kaplan-Meier Plotter database; D and E: YY1 level in gastric cancer tissue samples (n = 6) detected by Western blotting and quantitative real-time polymerase chain reaction; F: Immunohistochemical staining of differential YY1 expression in gastric cancer and paired paracancerous tissues; G: Kaplan-Meier survival analysis comparing survival rates of gastric cancer patients with high and low YY1 expression from our study; H and I: Protein and mRNA expression of YY1 in normal gastric epithelial cell line and gastric cancer cell lines (SGC7901, MGC803, AGS, HGC27, MKN45) was examined by Western blotting and quantitative real-time polymerase chain reaction; J: Immunofluorescence staining was used to assess expression and location of YY1 expression in normal gastric epithelial cell line and gastric cancer cell lines (AGS and SGC7901). STAD: Stomach adenocarcinoma; YY1: Yin Yang 1; GAPDH: Glyceraldehyde-3-phosphate dehydrogenase.
Table 1 Clinicopathological parameters in gastric cancer patients, n (%).
Parameter
YY1
χ²
P value
High expression
Low expression
Gender
Male54 (77.1)22 (71)0.4400.507
Female16 (22.9)9 (29)--
Age (years)
< 6112 (17.1)8 (25.8)1.0150.314
≥ 6158 (82.9)23 (74.2)--
Tumor location
Upper51 (72.9)24 (77.4)0.2340.629
Middle + lower19 (27.1)7 (22.6)--
Tumor size (cm)
< 6 cm45 (64.3)21 (67.7)0.1130.736
≥ 6 cm25 (35.7)10 (32.3)--
Tumor differentiation
Well + moderate8 (11.4)11 (40.8)8.1400.004
Poor + undifferentiated62 (88.6)20 (59.2)--
Lymph nodes metastasis58 (84.1)13 (41.9)17.231< 0.001
pTNM stage
I + II31 (44.3)24 (77.4)9.5100.002
III + IV39 (55.7)7 (22.6)
Table 2 Univariate and multivariate survival analyses for association between clinicopathological parameters and YY1 expression.
ParameterUnivariate analysis
Multivariate analysis
HR (95%CI)
P value
HR (95%CI)
P value
Gender (male vs female)1.036 (0.592-1.815)0.901--
Age (< 60 years vs ≥ 60 years)0.882 (0.496-1.567)0.668--
Tumor location (upper vs middle + lower)0.837 (0.478-1.467)0.535--
Tumor size (< 6 cm vs ≥ 6 cm)1.344 (0.820-2.202)0.241--
Differentiation (well + moderate vs poor + undifferentiated)3.338 (1.744-6.387)< 0.0012.152 (1.108-4.181)0.024
pT stage (T1-T2 vs T3-T4)4.821 (2.292-10.138)< 0.0012.568 (1.169-5.642)0.019
Lymph node metastasis (absent vs present)4.682 (2.378-9.219)< 0.0013.067 (1.493-6.300)0.002
pTNM stage (I-II vs III-IV)3.818 (2.330-6.255)< 0.0012.211 (1.306-3.724)0.003
YY1 expression (low vs high)1.966 (1.106-3.495)0.0211.315 (1.054-1.552)0.045

The mRNA and protein levels of YY1 were markedly upregulated in multiple gastric cancer cell lines (SGC7901, AGS, MGC803, HGC-27, and MKN45) compared to the normal gastric epithelial cell line GSE1 (Figure 1H and I). Immunofluorescence staining revealed enhanced nuclear localization of YY1 in AGS and SGC7901 cells (Figure 1J).

YY1 is upregulated in H. pylori-induced gastritis

To examine YY1 expression during H. pylori-induced inflammation, GSE1 cells were cocultured with CagA-positive H. pylori strains (ATCC26695, ATCC43504, and HPWT). Western blotting at 0 hour, 4 hours, 8 hours, and 12 hours post-infection demonstrated a time-dependent increase in YY1 expression along with elevated CagA levels, confirming successful infection (Figure 2A). Immunohistochemical analysis of chronic nonatrophic gastritis, atrophic gastritis, and intestinal metaplasia tissues showed progressively increased YY1 and N-cadherin expression along the Correa cascade (Figure 2B), suggesting that YY1 contributes to EMT during precancerous progression.

Figure 2
Figure 2 Yin Yang 1 is upregulated in Helicobacter pylori-induced gastritis. aP < 0.05, bP < 0.01, cP < 0.001, dP < 0.0001. A: Protein expression of Yin Yang 1 (YY1) in GES-1 cell lines cocultured with Helicobacter pylori (H. pylori) strains ATCC26695, ATCC43504, and HPWT; B: Immunohistochemistry analysis of differential YY1 and N-cadherin expression in chronic nonatrophic gastritis, atrophic gastritis, and intestinal metaplasia tissues; C: Schematic diagram of a mouse model of H. pylori infection (gastritis); D: Representative images of gastric mucosa in mice with gastritis, assessed by hematoxylin and eosin staining, and H. pylori expression detected by Warthin-Starry staining; E and F: YY1 and N-cadherin expression in gastric tissues of mice 12 weeks and 36 weeks post-H. pylori infection was analyzed by Western blotting and immunohistochemistry. YY1: Yin Yang 1; AG: Atrophic gastritis; IM: Intestinal metaplasia; GAPDH: Glyceraldehyde-3-phosphate dehydrogenase.

To elucidate the role of YY1 in progression of gastritis in animal models, we established a gastritis model using C57BL/6J mice (Figure 2C). Following H. pylori gavage, the mice in modeling groups 1 and 2 were killed at 12 weeks and 36 weeks, respectively, to evaluate the progression of gastritis and related protein expression. Hematoxylin and eosin staining showed that group 1 exhibited chronic nonatrophic gastritis characterized by inflammatory cell infiltration, whereas group 2 showed precancerous lesions, such as intestinal metaplasia (Figure 2D). The presence of H. pylori infection was confirmed by Warthin-Starry staining (Figure 2D). Western blotting and immunohistochemistry indicated that YY1 expression increased with the severity of gastric mucosal injury, whereas N-cadherin expression positively correlated with YY1 expression and the severity of gastritis (Figure 2E and F). These results suggest that YY1 is a key molecule in the progression of gastritis and may mediate gastric cancer through the EMT pathway.

H. pylori infection promotes YY1 expression and EMT in gastric cancer

To validate the regulatory role of H. pylori in YY1 expression and EMT in gastric cancer, AGS and SGC7901 cells were cocultured with three CagA-positive strains. Western blotting demonstrated time-dependent upregulation of YY1, along with the EMT mesenchymal markers N-cadherin, Snail, and vimentin, in both cell lines (Figure 3A). YY1 expression was further evaluated in human gastric cancer tissues and matched adjacent nontumor samples using Western blotting and qRT-PCR. Consistent with prior findings, both YY1 and N-cadherin levels were significantly elevated in H. pylori-positive tumors compared to uninfected tissues (Figure 3B and C).

Figure 3
Figure 3 Helicobacter pylori enhances Yin Yang 1 expression in gastric cancer. aP < 0.05, cP < 0.001. A: Protein expression of Yin Yang 1 (YY1), N-cadherin, E-cadherin, Snail, and vimentin expression in AGS and SGC7901 cell lines cocultured with Helicobacter pylori (H. pylori) wild type (HPWT) and H. pylori strains ATCC26695 and ATCC43504 by Western blotting; B and C: Western blotting and quantitative real-time polymerase chain reaction were used to measure YY1 expression in H. pylori-negative and -positive tissues; D: Schematic diagram of the TFF1-KO mouse model (gastric cancer) infected with H. pylori; E: Pathological changes in the gastric mucosa of TFF1-KO mice were assessed by hematoxylin and eosin staining, and H. pylori expression was detected by Warthin-Starry staining; F: Immunohistochemical analysis of YY1 and N-cadherin expression in gastric precancerous lesions and gastric cancer tissues in mice. YY1: Yin Yang 1; GAPDH: Glyceraldehyde-3-phosphate dehydrogenase; N(HP-): Normal tissue without Helicobacter pylori infection; N(HP+): Normal tissue with Helicobacter pylori infection; T(HP-): Tumor tissue without Helicobacter pylori infection; T(HP+): Tumor tissue with Helicobacter pylori infection; HP: Helicobacter pylori.

TFF1, a tumor suppressor commonly expressed in normal gastric mucosa, is frequently downregulated in gastric cancer[32,33]. In a TFF1-KO mouse model, infection with H. pylori for 36 weeks resulted in increased expression of YY1 and N-cadherin, as confirmed by Western blotting and immunohistochemistry (Figure 3D). Histopathological examination revealed that infected TFF1-KO mice developed high-grade intraepithelial neoplasia and early gastric carcinoma, whereas uninfected mice exhibited only atrophic gastritis and low-grade dysplasia (Figure 3E). Immunohistochemistry further showed that YY1 expression was significantly higher in H. pylori–infected gastric tissues from TFF1-KO mice compared to uninfected controls. N-cadherin expression was also markedly increased and positively correlated with YY1 levels (Figure 3F). All these results underscore the contribution of H. pylori to gastric carcinogenesis and the promotion of EMT.

YY1 enhances malignant phenotypes in gastric cancer cells

Stable YY1-overexpressing and YY1-knockdown AGS and SGC7901 cell lines were established using lentiviral transduction, and transfection efficiency was confirmed by Western blotting (Figure 4A). Colony formation and 5-ethynyl-2’-deoxyuridine incorporation assays demonstrated that YY1 overexpression markedly enhanced cell proliferation, whereas YY1 knockdown significantly suppressed it (Figure 4B and C, Supplementary Figure 1A and B). Transwell and wound-healing assays further revealed that YY1 promoted cell migration and invasion, while its depletion attenuated these malignant phenotypes (Figure 4D and E, Supplementary Figure 1C and D). Collectively, these findings indicate that YY1 plays a critical role in driving the oncogenic behavior of gastric cancer cells.

Figure 4
Figure 4 Yin Yang 1 enhances malignant phenotypes in gastric cancer cells. aP < 0.05, bP < 0.01, cP < 0.001, dP < 0.0001. A: Western blotting confirmed the transfection efficiency of Yin Yang 1 (YY1) lentivirus; B and C: Colony formation assays and 5-ethynyl-2’-deoxyuridine assessing the impact of YY1 knockdown and overexpression on proliferation of AGS cells; D and E: Wound healing and Transwell assays evaluating the effects of YY1 knockdown and overexpression on the invasion and migration of AGS cells. EdU: 5-Ethynyl-2’-deoxyuridine; YY1: Yin Yang 1; GAPDH: Glyceraldehyde-3-phosphate dehydrogenase; sh: Short hairpin.
YY1 promotes EMT via activation of the JAK2/STAT3 pathway

Given the positive correlation between YY1 and N-cadherin expression along the Correa cascade, we hypothesized that YY1 promotes EMT through activation of the JAK2/STAT3 signaling pathway. Coculture of AGS and SGC7901 cells with H. pylori resulted in increased phosphorylation of JAK2 and STAT3, while total protein levels remained unchanged (Figure 5A). In YY1-silenced AGS cells, p-JAK2, p-STAT3, Snail, and N-cadherin levels were significantly reduced, whereas E-cadherin expression was upregulated and vimentin remained unaffected. Conversely, YY1 overexpression enhanced expression of p-JAK2, p-STAT3, and EMT-associated markers (Figure 5B).

Figure 5
Figure 5 Yin Yang 1 promotes epithelial-mesenchymal transition via activation of the Janus kinase 2/signal transducer and activator of transcription 3 pathway. aP < 0.001. A: Total and phosphorylated protein levels of Janus kinase (JAK) 2 and signal transducer and activator of transcription 3 (STAT3) in AGS and SGC7901 cells cocultured with Helicobacter pylori were analyzed by Western blotting; B: Expression of JAK2/STAT3 and epithelial-mesenchymal transition (EMT)-related proteins in AGS and SGC7901 cell lines with Yin Yang 1 (YY1) knockdown and overexpression; C: GEPIA database was used to analyze the relationship between YY1 and JAK2 expression in gastric cancer tissues; D: Joint Array for Public Research algorithm predicted the YY1 binding site in JAK2 promoter; E: Interaction between YY1 and JAK3 was detected using chromatin immunoprecipitation assay; F: Activation of the EMT pathway and phosphorylated Janus kinase 2/phosphorylated signal transducer and activator of transcription 3 expression following addition of coumermycin A1 in AGS cells with YY1 knockdown, and inhibition of the EMT pathway and phosphorylated Janus kinase 2/phosphorylated signal transducer and activator of transcription 3 expression with addition of AG490 in AGS cells with YY1 overexpression. YY1: Yin Yang 1; GAPDH: Glyceraldehyde-3-phosphate dehydrogenase; JAK: Janus kinase; STAT3: Signal transducer and activator of transcription 3; pJAK2: Phosphorylated Janus kinase 2; pSTAT3: Phosphorylated signal transducer and activator of transcription 3; JASPAR: Joint Array for Public Research; TPM: Transcript per million.

YY1 functions as a transcription factor; therefore, we examined whether it directly regulates JAK2 transcription. GEPIA database analysis revealed a positive correlation between YY1 and JAK2 expression in gastric cancer tissues (Figure 5C). JASPAR further predicted putative YY1 binding sites within the JAK2 promoter region (Figure 5D), which was validated by ChIP assays confirming direct YY1 binding (Figure 5E).

To further define the role of JAK2/STAT3 in YY1-mediated EMT, cells were treated with the JAK2 agonist coumermycin A1 or the JAK2 inhibitor AG490. Coumermycin A1 enhanced p-JAK2, p-STAT3, N-cadherin, Snail, and vimentin expression while reducing E-cadherin levels, independent of YY1 status (Figure 5F). In contrast, AG490 treatment reversed these effects in YY1-overexpressing cells. These findings demonstrate that YY1 promotes EMT by directly activating JAK2 transcription and driving JAK2/STAT3 signaling.

YY1 promotes tumor growth in vivo

To evaluate the oncogenic role of YY1 in vivo, we established a subcutaneous xenograft model using nude mice. Tumors derived from YY1-overexpressing cells exhibited markedly increased volumes and weights compared with controls (Figure 6A-C). HE staining showed that AG490 treatment induced marked nuclear dissolution and fragmentation in tumor cells (Figure 6D). Treatment with the JAK2 phosphorylation inhibitor AG490 significantly suppressed tumor growth. Immunohistochemical analysis further revealed elevated Ki-67 expression in YY1-overexpressing tumors, indicating enhanced proliferative activity (Figure 6E). Western blotting of xenograft tissues demonstrated that AG490 administration reduced expression of key proteins associated with the JAK2/STAT3 and EMT pathways. p-JAK2, p-STAT3, N-cadherin, and Snail were downregulated, whereas total JAK2 and STAT3 levels remained unchanged (Figure 6F). These results support a critical role for YY1 in promoting tumor growth through enhanced proliferation and activation of JAK2/STAT3-mediated EMT.

Figure 6
Figure 6 Subcutaneous tumor formation experiment in nude mice. aP < 0.05, bP < 0.01, cP < 0.001, dP < 0.0001. A: Representative images of subcutaneous tumors; B and C: Tumor volume growth curve and tumor weight measurements; D: Hematoxylin and eosin staining of subcutaneous tumors from four groups; E: Immunohistochemistry of subcutaneous tumors from four groups (Ki-67); F: Protein expression of the epithelial-mesenchymal transition and Janus kinase 2/signal transducer and activator of transcription 3 pathway with addition of AG490 from subcutaneous tumors. YY1: Yin Yang 1; JAK2: Janus kinase 2; STAT3: Signal transducer and activator of transcription 3; pJAK2: Phosphorylated Janus kinase 2; pSTAT3: Phosphorylated signal transducer and activator of transcription 3; JASPAR: Joint Array for Public Research.
DISCUSSION

Gastric cancer remains one of the leading causes of cancer-related mortality worldwide, and H. pylori infection is a major risk factor driving gastric carcinogenesis through chronic inflammation and genetic/epigenetic reprogramming. First identified by Marshall and Warren in 1983, H. pylori is a Gram-negative, microaerophilic bacterium that colonizes the gastric mucosa and initiates the Correa cascade, a stepwise progression from chronic gastritis to gastric carcinoma, through virulence factors such as CagA, VacA, and urease[34-39]. In this study, we identified YY1 as a transcription factor that is markedly upregulated in gastric cancer tissues and cell lines, with high expression correlating with a poor patient prognosis. Importantly, we demonstrated that H. pylori infection induced YY1 expression along the Correa cascade, implicating YY1 in the inflammation-carcinogenesis axis.

YY1 is a multifunctional zinc finger transcription factor belonging to the Gli-Krüppel family that acts as both a transcriptional activator and repressor[40]. Our findings expand upon earlier reports that suggested a role for YY1 in tumor biology. While previous studies yielded inconsistent results regarding YY1 expression in gastric cancer, our clinical analyses, supported by GEPIA and starBase datasets, strongly indicate that YY1 is predominantly upregulated in tumors and portends unfavorable outcomes[20-23]. This suggests that YY1 serves as both a biomarker and a potential therapeutic target.

A major strength of our work lies in the integration of in vitro, in vivo, and clinical evidence. In vitro assays revealed that YY1 promotes proliferation, migration, and invasion of gastric cancer cells, thereby conferring malignant phenotypes. These functional data were consistent with our xenograft model, in which YY1 overexpression significantly enhanced tumor growth, whereas pharmacological inhibition of JAK2 phosphorylation suppressed this effect. These results establish YY1 as a driver of gastric tumor progression rather than a passive bystander.

We also showed that YY1 promotes EMT, as evidenced by decreased E-cadherin and increased N-cadherin, Snail, and vimentin expression. EMT is a fundamental biological process that contributes to tumor initiation, invasion, and metastasis in various cancers, including gastric, breast, and lung carcinomas[41-43]. Among the key pathways involved, aberrant activation of the JAK/STAT signaling axis, especially through phosphorylation, is a well-recognized event in inflammation-driven oncogenesis[44-47]. Chronic inflammation induced by H. pylori infection constitutes a critical enhancer of EMT progression and tumor development[48-50]. Emerging evidence suggests that YY1 modulates cancer progression and inflammatory signaling by regulating JAK2/STAT3 phosphorylation[51,52]. In our study, EMT induction was observed in gastric cancer cells and along the Correa cascade in patient tissues and H. pylori-infected mouse models, supporting the clinical relevance of our observations. These findings add mechanistic insight into how YY1 may facilitate the sequential transformation of gastric epithelium during chronic infection.

Mechanistically, we identified the JAK2/STAT3 pathway as a critical mediator of YY1 function. Database prediction and ChIP assays confirmed direct YY1 binding to the JAK2 promoter, establishing transcriptional regulation. Functionally, YY1 silencing reduced JAK2/STAT3 phosphorylation and reversed EMT, while pharmacological modulation of JAK2 confirmed that activation of this pathway is necessary and sufficient for YY1-mediated EMT. This is significant, as aberrant STAT3 activation is a hallmark of inflammation-driven oncogenesis, and our study directly links YY1 to this process.

Our data also highlight the role of H. pylori infection in modulating YY1 expression and EMT. In both cell culture and TFF1-KO mouse models, H. pylori infection markedly upregulated YY1, which correlated with increased mesenchymal markers and accelerated neoplastic transformation. These findings suggest that YY1 functions as a key molecular effector of H. pylori-induced gastric tumorigenesis. Importantly, this provides a new mechanistic layer linking bacterial infection, chronic inflammation, and epithelial transformation through the YY1-JAK2/STAT3 axis.

This study had some limitations. The inflammatory milieu of chronic H. pylori infection is highly complex, involving cytokines such as interleukin-6 and bacterial virulence factors such as CagA, both of which are potent activators of STAT3[53]. It remains possible that YY1 cooperates with or amplifies these signals rather than acting independently. Future studies using cytokine blockade or CagA-deficient bacterial strains will be needed to dissect the interplay between YY1 and other oncogenic stimuli[54]. While we demonstrated the oncogenic role of YY1 in xenograft models, patient-derived xenografts and organoid models would provide additional validation of clinical relevance.

CONCLUSION

Our study demonstrates that YY1 is upregulated in gastric cancer and H. pylori-associated gastritis, where it promotes proliferation, invasion, EMT, and tumor growth. Mechanistically, YY1 directly activates JAK2 transcription, thereby enhancing JAK2/STAT3 phosphorylation and EMT progression. These findings clarify the role of YY1 in gastric cancer pathogenesis and highlight YY1 as a promising therapeutic target for H. pylori-associated malignancies.

ACKNOWLEDGEMENTS

The results here are partially based upon data generated by the Gene Expression Omnibus and The Cancer Genome Atlas Research Network. We thank Hui-Zhen Wang for his technical supports. We thank Gang Yu and Meng-Di Ma for the helpful suggestions for this manuscript. We further thank all volunteers who participated in this study.

References
1.  Bray F, Laversanne M, Sung H, Ferlay J, Siegel RL, Soerjomataram I, Jemal A. Global cancer statistics 2022: GLOBOCAN estimates of incidence and mortality worldwide for 36 cancers in 185 countries. CA Cancer J Clin. 2024;74:229-263.  [RCA]  [PubMed]  [DOI]  [Full Text]  [Cited by in Crossref: 16785]  [Cited by in RCA: 14627]  [Article Influence: 7313.5]  [Reference Citation Analysis (18)]
2.  Sharafutdinov I, Tegtmeyer N, Linz B, Rohde M, Vieth M, Tay AC, Lamichhane B, Tuan VP, Fauzia KA, Sticht H, Yamaoka Y, Marshall BJ, Backert S. A single-nucleotide polymorphism in Helicobacter pylori promotes gastric cancer development. Cell Host Microbe. 2023;31:1345-1358.e6.  [RCA]  [PubMed]  [DOI]  [Full Text]  [Cited by in Crossref: 75]  [Cited by in RCA: 64]  [Article Influence: 21.3]  [Reference Citation Analysis (1)]
3.  Zhang Z, Zhu T, Zhang L, Xing Y, Yan Z, Li Q. Critical influence of cytokines and immune cells in autoimmune gastritis. Autoimmunity. 2023;56:2174531.  [RCA]  [PubMed]  [DOI]  [Full Text]  [Cited by in RCA: 18]  [Reference Citation Analysis (0)]
4.  Selvan TG, Gollapalli P, Kumar SHS, Ghate SD. Early diagnostic and prognostic biomarkers for gastric cancer: systems-level molecular basis of subsequent alterations in gastric mucosa from chronic atrophic gastritis to gastric cancer. J Genet Eng Biotechnol. 2023;21:86.  [RCA]  [PubMed]  [DOI]  [Full Text]  [Full Text (PDF)]  [Cited by in Crossref: 16]  [Cited by in RCA: 13]  [Article Influence: 4.3]  [Reference Citation Analysis (7)]
5.  Duan Y, Xu Y, Dou Y, Xu D. Helicobacter pylori and gastric cancer: mechanisms and new perspectives. J Hematol Oncol. 2025;18:10.  [RCA]  [PubMed]  [DOI]  [Full Text]  [Full Text (PDF)]  [Cited by in Crossref: 161]  [Cited by in RCA: 143]  [Article Influence: 143.0]  [Reference Citation Analysis (2)]
6.  Duan Y, Kong P, Huang M, Yan Y, Dou Y, Huang B, Guo J, Kang W, Zhu C, Wang Y, Zhou D, Cai Q, Xu D. STAT3-mediated up-regulation of DAB2 via SRC-YAP1 signaling axis promotes Helicobacter pylori-driven gastric tumorigenesis. Biomark Res. 2024;12:33.  [RCA]  [PubMed]  [DOI]  [Full Text]  [Full Text (PDF)]  [Cited by in RCA: 7]  [Reference Citation Analysis (0)]
7.  Sukri A, Hanafiah A, Mohamad Zin N, Kosai NR. Epidemiology and role of Helicobacter pylori virulence factors in gastric cancer carcinogenesis. APMIS. 2020;128:150-161.  [RCA]  [PubMed]  [DOI]  [Full Text]  [Cited by in Crossref: 77]  [Cited by in RCA: 64]  [Article Influence: 10.7]  [Reference Citation Analysis (1)]
8.  Zhang RG, Duan GC, Fan QT, Chen SY. Role of Helicobacter pylori infection in pathogenesis of gastric carcinoma. World J Gastrointest Pathophysiol. 2016;7:97-107.  [PubMed]  [DOI]  [Full Text]
9.  Chen F, Sun H, Zhao Y, Wang H. YY1 in Cell Differentiation and Tissue Development. Crit Rev Oncog. 2017;22:131-141.  [RCA]  [PubMed]  [DOI]  [Full Text]  [Cited by in Crossref: 23]  [Cited by in RCA: 32]  [Article Influence: 3.6]  [Reference Citation Analysis (0)]
10.  Yang J, Fan L, Liao X, Cui G, Hu H. CRTAC1 (Cartilage acidic protein 1) inhibits cell proliferation, migration, invasion and epithelial-mesenchymal transition (EMT) process in bladder cancer by downregulating Yin Yang 1 (YY1) to inactivate the TGF-β pathway. Bioengineered. 2021;12:9377-9389.  [RCA]  [PubMed]  [DOI]  [Full Text]  [Full Text (PDF)]  [Cited by in Crossref: 6]  [Cited by in RCA: 25]  [Article Influence: 5.0]  [Reference Citation Analysis (0)]
11.  Cui Y, Sun Y, Liang N, Tian C. YY1-mediated DUXAP8 facilitates HCC progression via modulating DEPDC1 expression. Clin Exp Med. 2025;25:65.  [RCA]  [PubMed]  [DOI]  [Full Text]  [Full Text (PDF)]  [Cited by in Crossref: 1]  [Cited by in RCA: 2]  [Article Influence: 2.0]  [Reference Citation Analysis (0)]
12.  Lin Y, Wu Y, Zhang Q, Tu X, Chen S, Pan J, Xu N, Lin M, She P, Niu G, Chen Y, Li H. RPTOR blockade suppresses brain metastases of NSCLC by interfering the ceramide metabolism via hijacking YY1 binding. J Exp Clin Cancer Res. 2024;43:1.  [RCA]  [PubMed]  [DOI]  [Full Text]  [Full Text (PDF)]  [Cited by in Crossref: 1]  [Cited by in RCA: 13]  [Article Influence: 6.5]  [Reference Citation Analysis (0)]
13.  Dong S, Liu Y, Yang Z. Transcription factor YY1 adversely governs ovarian granulosa cell growth in PCOS by transcription activation-mediated CDKN1C upregulation. Funct Integr Genomics. 2024;24:171.  [RCA]  [PubMed]  [DOI]  [Full Text]  [Cited by in RCA: 3]  [Reference Citation Analysis (0)]
14.  Cheng J, Yang Q, Han X, Wang H, Wu K, Zhao H. Yin Yang 1-stimulated long noncoding RNA bladder cancer-associated transcript 1 upregulation facilitates esophageal carcinoma progression via the microRNA-5590-3p/programmed cell death-ligand 1 pathway. Bioengineered. 2022;13:10244-10257.  [RCA]  [PubMed]  [DOI]  [Full Text]  [Full Text (PDF)]  [Cited by in RCA: 4]  [Reference Citation Analysis (0)]
15.  Liang S, Zhu L, Yang F, Dong H. Transcription factor YY1-activated GNG5 facilitates glioblastoma cell growth, invasion, stemness and glycolysis through Wnt/β-catenin pathway. Sci Rep. 2024;14:25234.  [RCA]  [PubMed]  [DOI]  [Full Text]  [Cited by in RCA: 12]  [Reference Citation Analysis (0)]
16.  Liao J, Chen Z, Chang R, Yuan T, Li G, Zhu C, Wen J, Wei Y, Huang Z, Ding Z, Chu L, Liang J, Zhang B. CENPA functions as a transcriptional regulator to promote hepatocellular carcinoma progression via cooperating with YY1. Int J Biol Sci. 2023;19:5218-5232.  [RCA]  [PubMed]  [DOI]  [Full Text]  [Full Text (PDF)]  [Cited by in Crossref: 30]  [Cited by in RCA: 64]  [Article Influence: 21.3]  [Reference Citation Analysis (1)]
17.  Lin Y, Li Y, Chen X, Jin X, Jiang M, Xiao H, Chen L, Chen M, Zhang W, Chen H, Nie Q, Guo R, Guo W, Fu F, Wang C. YY1 mediated DCUN1D5 transcriptional activation promotes triple-negative breast cancer progression by targeting FN1/PI3K/AKT pathway. Biol Direct. 2024;19:42.  [RCA]  [PubMed]  [DOI]  [Full Text]  [Full Text (PDF)]  [Cited by in Crossref: 4]  [Cited by in RCA: 11]  [Article Influence: 5.5]  [Reference Citation Analysis (0)]
18.  Liu RJ, Xu ZP, Huang X, Xu B, Chen M. Yin Yang 1 promotes the neuroendocrine differentiation of prostate cancer cells via the non-canonical WNT pathway (FYN/STAT3). Clin Transl Med. 2023;13:e1422.  [RCA]  [PubMed]  [DOI]  [Full Text]  [Cited by in Crossref: 2]  [Cited by in RCA: 13]  [Article Influence: 4.3]  [Reference Citation Analysis (0)]
19.  Wu L, Zhou Z, Yu Y, Cheng C, Zhou S, Yan Y, Yu B, Zhang Y, Liu Z. Phosphorylation-dependent deubiquitinase OTUD3 regulates YY1 stability and promotes colorectal cancer progression. Cell Death Dis. 2024;15:137.  [RCA]  [PubMed]  [DOI]  [Full Text]  [Cited by in Crossref: 1]  [Cited by in RCA: 16]  [Article Influence: 8.0]  [Reference Citation Analysis (0)]
20.  Kang W, Tong JH, Chan AW, Zhao J, Dong Y, Wang S, Yang W, Sin FM, Ng SS, Yu J, Cheng AS, To KF. Yin Yang 1 contributes to gastric carcinogenesis and its nuclear expression correlates with shorter survival in patients with early stage gastric adenocarcinoma. J Transl Med. 2014;12:80.  [RCA]  [PubMed]  [DOI]  [Full Text]  [Full Text (PDF)]  [Cited by in Crossref: 62]  [Cited by in RCA: 60]  [Article Influence: 5.0]  [Reference Citation Analysis (0)]
21.  Zhang L, Zou L, Sun P. Relationship between miR-378c and YY1 expression in patients with gastric cancer and the clinicopathological features. Cell Mol Biol Lett. 2021;26:12.  [RCA]  [PubMed]  [DOI]  [Full Text]  [Full Text (PDF)]  [Cited by in Crossref: 7]  [Cited by in RCA: 19]  [Article Influence: 3.8]  [Reference Citation Analysis (0)]
22.  Geng ZH, Du JX, Chen YD, Fu PY, Zhou PH, Qin WZ, Luo YH. YY1: a key regulator inhibits gastric cancer ferroptosis and mediating apatinib-resistance. Cancer Cell Int. 2024;24:71.  [RCA]  [PubMed]  [DOI]  [Full Text]  [Full Text (PDF)]  [Cited by in RCA: 12]  [Reference Citation Analysis (0)]
23.  Zhang T, Beeharry MK, Wang Z, Zhu Z, Li J, Li C. YY1-modulated long non-coding RNA SNHG12 promotes gastric cancer metastasis by activating the miR-218-5p/YWHAZ axis. Int J Biol Sci. 2021;17:1629-1643.  [RCA]  [PubMed]  [DOI]  [Full Text]  [Full Text (PDF)]  [Cited by in Crossref: 2]  [Cited by in RCA: 30]  [Article Influence: 6.0]  [Reference Citation Analysis (0)]
24.  Romero-Estrada JH, Montaño LF, Rendón-Huerta EP. Binding of YY1/CREB to an Enhancer Region Triggers Claudin 6 Expression in H. pylori LPS-Stimulated AGS Cells. Int J Mol Sci. 2023;24:13974.  [RCA]  [PubMed]  [DOI]  [Full Text]  [Cited by in RCA: 4]  [Reference Citation Analysis (0)]
25.  Thiery JP, Acloque H, Huang RY, Nieto MA. Epithelial-mesenchymal transitions in development and disease. Cell. 2009;139:871-890.  [RCA]  [PubMed]  [DOI]  [Full Text]  [Cited by in Crossref: 8210]  [Cited by in RCA: 7846]  [Article Influence: 461.5]  [Reference Citation Analysis (0)]
26.  Xie Y, Wang X, Wang W, Pu N, Liu L. Epithelial-mesenchymal transition orchestrates tumor microenvironment: current perceptions and challenges. J Transl Med. 2025;23:386.  [RCA]  [PubMed]  [DOI]  [Full Text]  [Full Text (PDF)]  [Cited by in RCA: 38]  [Reference Citation Analysis (5)]
27.  Fang Z, Zhang W, Wang H, Zhang C, Li J, Chen W, Xu X, Wang L, Ma M, Zhang S, Li Y. Helicobacter pylori promotes gastric cancer progression by activating the TGF-β/Smad2/EMT pathway through HKDC1. Cell Mol Life Sci. 2024;81:453.  [RCA]  [PubMed]  [DOI]  [Full Text]  [Full Text (PDF)]  [Cited by in Crossref: 31]  [Cited by in RCA: 31]  [Article Influence: 15.5]  [Reference Citation Analysis (0)]
28.  de Visser KE, Joyce JA. The evolving tumor microenvironment: From cancer initiation to metastatic outgrowth. Cancer Cell. 2023;41:374-403.  [RCA]  [PubMed]  [DOI]  [Full Text]  [Cited by in Crossref: 3233]  [Cited by in RCA: 2640]  [Article Influence: 880.0]  [Reference Citation Analysis (1)]
29.  Dongre A, Weinberg RA. New insights into the mechanisms of epithelial-mesenchymal transition and implications for cancer. Nat Rev Mol Cell Biol. 2019;20:69-84.  [RCA]  [PubMed]  [DOI]  [Full Text]  [Cited by in Crossref: 3195]  [Cited by in RCA: 2818]  [Article Influence: 402.6]  [Reference Citation Analysis (1)]
30.  Pan J, Zhang Y, Yao R, Yang M, Mao X, Song Z, Xu Y, Chen Y, Hou B, Liu X, Wang W, Hao Z. IGF1R Enhances Calcium Oxalate Monohydrate-Induced Epithelial-Mesenchymal Transition by Reprogramming Metabolism via the JAK2/STAT3 Signaling. Int J Biol Sci. 2025;21:415-432.  [RCA]  [PubMed]  [DOI]  [Full Text]  [Full Text (PDF)]  [Cited by in RCA: 2]  [Reference Citation Analysis (0)]
31.  Qi Y, Li R, Han M. Tumor-associated macrophages induce epithelial-mesenchymal transition and promote lung metastasis in breast cancer by activating the IL-6/STAT3/TGM2 axis. Int Immunopharmacol. 2024;143:113387.  [RCA]  [PubMed]  [DOI]  [Full Text]  [Cited by in RCA: 10]  [Reference Citation Analysis (0)]
32.  Soutto M, Peng D, Katsha A, Chen Z, Piazuelo MB, Washington MK, Belkhiri A, Correa P, El-Rifai W. Activation of β-catenin signalling by TFF1 loss promotes cell proliferation and gastric tumorigenesis. Gut. 2015;64:1028-1039.  [RCA]  [PubMed]  [DOI]  [Full Text]  [Cited by in Crossref: 62]  [Cited by in RCA: 73]  [Article Influence: 6.6]  [Reference Citation Analysis (0)]
33.  Znalesniak EB, Salm F, Hoffmann W. Molecular Alterations in the Stomach of Tff1-Deficient Mice: Early Steps in Antral Carcinogenesis. Int J Mol Sci. 2020;21:644.  [RCA]  [PubMed]  [DOI]  [Full Text]  [Full Text (PDF)]  [Cited by in Crossref: 13]  [Cited by in RCA: 22]  [Article Influence: 3.7]  [Reference Citation Analysis (0)]
34.  Takahashi-Kanemitsu A, Knight CT, Hatakeyama M. Molecular anatomy and pathogenic actions of Helicobacter pylori CagA that underpin gastric carcinogenesis. Cell Mol Immunol. 2020;17:50-63.  [RCA]  [PubMed]  [DOI]  [Full Text]  [Full Text (PDF)]  [Cited by in Crossref: 226]  [Cited by in RCA: 205]  [Article Influence: 34.2]  [Reference Citation Analysis (1)]
35.  Gu Y, Xu Y, Wang P, Zhao Y, Wan C. Research progress on molecular mechanism of pyroptosis caused by Helicobacter pylori in gastric cancer. Ann Med Surg (Lond). 2024;86:2016-2022.  [RCA]  [PubMed]  [DOI]  [Full Text]  [Cited by in Crossref: 14]  [Cited by in RCA: 13]  [Article Influence: 6.5]  [Reference Citation Analysis (0)]
36.  Amieva M, Peek RM Jr. Pathobiology of Helicobacter pylori-Induced Gastric Cancer. Gastroenterology. 2016;150:64-78.  [RCA]  [PubMed]  [DOI]  [Full Text]  [Full Text (PDF)]  [Cited by in Crossref: 748]  [Cited by in RCA: 677]  [Article Influence: 67.7]  [Reference Citation Analysis (2)]
37.  Gu H. Role of Flagella in the Pathogenesis of Helicobacter pylori. Curr Microbiol. 2017;74:863-869.  [RCA]  [PubMed]  [DOI]  [Full Text]  [Full Text (PDF)]  [Cited by in Crossref: 170]  [Cited by in RCA: 139]  [Article Influence: 15.4]  [Reference Citation Analysis (0)]
38.  Liu X, Tachiyama S, Zhou X, Mathias RA, Bonny SQ, Khan MF, Xin Y, Roujeinikova A, Liu J, Ottemann KM. Bacterial flagella hijack type IV pili proteins to control motility. Proc Natl Acad Sci U S A. 2024;121:e2317452121.  [RCA]  [PubMed]  [DOI]  [Full Text]  [Full Text (PDF)]  [Cited by in Crossref: 29]  [Cited by in RCA: 23]  [Article Influence: 11.5]  [Reference Citation Analysis (0)]
39.  Tourrette E, Torres RC, Svensson SL, Matsumoto T, Miftahussurur M, Fauzia KA, Alfaray RI, Vilaichone RK, Tuan VP; Helicobacter Genomics Consortium, Wang D, Yadegar A, Olsson LM, Zhou Z, Yamaoka Y, Thorell K, Falush D. An ancient ecospecies of Helicobacter pylori. Nature. 2024;635:178-185.  [RCA]  [PubMed]  [DOI]  [Full Text]  [Full Text (PDF)]  [Cited by in Crossref: 27]  [Cited by in RCA: 21]  [Article Influence: 10.5]  [Reference Citation Analysis (0)]
40.  Zaravinos A, Spandidos DA. Yin yang 1 expression in human tumors. Cell Cycle. 2010;9:512-522.  [RCA]  [PubMed]  [DOI]  [Full Text]  [Cited by in Crossref: 65]  [Cited by in RCA: 70]  [Article Influence: 4.4]  [Reference Citation Analysis (0)]
41.  Chen Z, Shi H, Hu W, Yang J, Xing Y, Lv X, Wu C, Ding C, Zhao J. DRP2 promotes EMT and serves as a potential therapeutic target for LUAD treatment. Sci Rep. 2025;15:16590.  [RCA]  [PubMed]  [DOI]  [Full Text]  [Full Text (PDF)]  [Cited by in RCA: 3]  [Reference Citation Analysis (0)]
42.  Choi J, Kwak Y, Park M, Jo JY, Kang JH, Myeong-Cherl K, Kim HR, Kim G, Kong SH, Park DJ, Lee HS, Lee HJ, Kim JM, Kim SG, Yang HK, Ryu JK, Cho SJ. Cancer-associated fibroblast-derived fibulin-5 promotes epithelial-mesenchymal transition in diffuse-type gastric cancer via cAMP response element-binding protein pathway, showing poor prognosis. Exp Mol Med. 2025;57:1106-1119.  [RCA]  [PubMed]  [DOI]  [Full Text]  [Cited by in RCA: 7]  [Reference Citation Analysis (0)]
43.  Landragin C, Saichi M, Laisné M, Durand A, Prompsy P, Leclere R, Mesple J, Borgman K, Trouchet A, Faraldo MM, Chiche A, Vincent-Salomon A, Salmon H, Vallot C. Epigenomic disorder and partial EMT impair luminal progenitor integrity in Brca1-associated breast tumorigenesis. Mol Cancer. 2025;24:127.  [RCA]  [PubMed]  [DOI]  [Full Text]  [Cited by in RCA: 5]  [Reference Citation Analysis (0)]
44.  Hu W, Zhang L, Li MX, Shen J, Liu XD, Xiao ZG, Wu DL, Ho IHT, Wu JCY, Cheung CKY, Zhang YC, Lau AHY, Ashktorab H, Smoot DT, Fang EF, Chan MTV, Gin T, Gong W, Wu WKK, Cho CH. Vitamin D3 activates the autolysosomal degradation function against Helicobacter pylori through the PDIA3 receptor in gastric epithelial cells. Autophagy. 2019;15:707-725.  [RCA]  [PubMed]  [DOI]  [Full Text]  [Full Text (PDF)]  [Cited by in Crossref: 71]  [Cited by in RCA: 118]  [Article Influence: 16.9]  [Reference Citation Analysis (0)]
45.  Cheng Q, Zuo X, Wang Z, Lu W, Jiang Y, Liu J, Li X, Xu Q, Zhu S, Liu X, Song Y, Zhan P, Lv T. Intrapleural dual blockade of IL-6 and PD-L1 reprograms CAF dynamics and the tumor microenvironment in lung cancer-associated malignant pleural effusion. Respir Res. 2025;26:180.  [RCA]  [PubMed]  [DOI]  [Full Text]  [Full Text (PDF)]  [Cited by in RCA: 7]  [Reference Citation Analysis (0)]
46.  Zhang Y, Tian K, Zheng L, Zhu G, Zhao R, Zhou E, Xue X, Huang S, Chen X, Hu B, Yao W. HPV11E6/E7 induces nasal epithelial hyperplasia through JAK2/STAT3 signaling pathway. Eur J Med Res. 2025;30:224.  [RCA]  [PubMed]  [DOI]  [Full Text]  [Full Text (PDF)]  [Cited by in RCA: 1]  [Reference Citation Analysis (0)]
47.  Zhuo J, Wang T, Lu T, Li X, Yu Z, Cui G, Shen H. IL4I1 knockdown inhibits the epithelial-mesenchymal transition process in glioma via downregulation of the JAK2/STAT3 signaling pathway. Neoplasma. 2025;72:91-105.  [RCA]  [PubMed]  [DOI]  [Full Text]  [Cited by in RCA: 1]  [Reference Citation Analysis (0)]
48.  Kubo S, Ninomiya R, Kajiwara T, Tokunaga A, Matsuda S, Murakami K, Yamaoka Y, Aigaki T, Hamada F. Helicobacter pylori virulence factor CagA promotes Snail-mediated epithelial-mesenchymal transition and invasive behavior by downregulating Semaphorin 5A in gastric epithelial cells. Biochem Biophys Res Commun. 2025;750:151421.  [RCA]  [PubMed]  [DOI]  [Full Text]  [Cited by in RCA: 3]  [Reference Citation Analysis (0)]
49.  Lee DG, Kim HS, Lee YS, Kim S, Cha SY, Ota I, Kim NH, Cha YH, Yang DH, Lee Y, Park GJ, Yook JI, Lee YC. Helicobacter pylori CagA promotes Snail-mediated epithelial-mesenchymal transition by reducing GSK-3 activity. Nat Commun. 2014;5:4423.  [RCA]  [PubMed]  [DOI]  [Full Text]  [Cited by in Crossref: 94]  [Cited by in RCA: 85]  [Article Influence: 7.1]  [Reference Citation Analysis (0)]
50.  Chen G, Tang N, Wang C, Xiao L, Yu M, Zhao L, Cai H, Han L, Xie C, Zhang Y. TNF-α-inducing protein of Helicobacter pylori induces epithelial-mesenchymal transition (EMT) in gastric cancer cells through activation of IL-6/STAT3 signaling pathway. Biochem Biophys Res Commun. 2017;484:311-317.  [RCA]  [PubMed]  [DOI]  [Full Text]  [Cited by in Crossref: 40]  [Cited by in RCA: 37]  [Article Influence: 4.1]  [Reference Citation Analysis (0)]
51.  Yuan H, Peng Z, Li H, Rao Y, Lu K, Yang C, Cheng C, Liu S. Oxymatrine Ameliorates Lupus Nephritis by Targeting the YY1-Mediated IL-6/STAT3 Axis. Int J Mol Sci. 2024;25:12260.  [RCA]  [PubMed]  [DOI]  [Full Text]  [Cited by in RCA: 5]  [Reference Citation Analysis (0)]
52.  Yu S, Gao X, Liu S, Sha X, Zhang S, Zhang X, Sun D, Jiang X. LOXL1-AS1 inhibits JAK2 ubiquitination and promotes cholangiocarcinoma progression through JAK2/STAT3 signaling. Cancer Gene Ther. 2024;31:552-561.  [RCA]  [PubMed]  [DOI]  [Full Text]  [Cited by in Crossref: 1]  [Cited by in RCA: 10]  [Article Influence: 5.0]  [Reference Citation Analysis (0)]
53.  Bronte-Tinkew DM, Terebiznik M, Franco A, Ang M, Ahn D, Mimuro H, Sasakawa C, Ropeleski MJ, Peek RM Jr, Jones NL. Helicobacter pylori cytotoxin-associated gene A activates the signal transducer and activator of transcription 3 pathway in vitro and in vivo. Cancer Res. 2009;69:632-639.  [RCA]  [PubMed]  [DOI]  [Full Text]  [Full Text (PDF)]  [Cited by in Crossref: 121]  [Cited by in RCA: 119]  [Article Influence: 7.0]  [Reference Citation Analysis (0)]
54.  Hatakeyama M. Helicobacter pylori CagA and gastric cancer: a paradigm for hit-and-run carcinogenesis. Cell Host Microbe. 2014;15:306-316.  [RCA]  [PubMed]  [DOI]  [Full Text]  [Cited by in Crossref: 485]  [Cited by in RCA: 420]  [Article Influence: 35.0]  [Reference Citation Analysis (1)]
Footnotes

Provenance and peer review: Unsolicited article; Externally peer reviewed.

Peer-review model: Single blind

Specialty type: Oncology

Country of origin: China

Peer-review report’s classification

Scientific Quality: Grade B, Grade C

Novelty: Grade B, Grade C

Creativity or Innovation: Grade B, Grade C

Scientific Significance: Grade B, Grade C

Open Access: This article is an open-access article that was selected by an in-house editor and fully peer-reviewed by external reviewers. It is distributed in accordance with the Creative Commons Attribution NonCommercial (CC BY-NC 4.0) license, which permits others to distribute, remix, adapt, build upon this work non-commercially, and license their derivative works on different terms, provided the original work is properly cited and the use is non-commercial. See: https://creativecommons.org/Licenses/by-nc/4.0/

P-Reviewer: Feng KR, PhD, China; Tamizh Selvan G, PhD, Assistant Professor, India S-Editor: Bai Y L-Editor: Wang TQ P-Editor: Zhang YL

Write to the Help Desk