Copyright: ©Author(s) 2026.
World J Gastroenterol. Apr 14, 2026; 32(14): 114331
Published online Apr 14, 2026. doi: 10.3748/wjg.v32.i14.114331
Published online Apr 14, 2026. doi: 10.3748/wjg.v32.i14.114331
Figure 1 Xiangshaliujunzi decoction suppressed cell viability, cell proliferation and promoted apoptosis in a dose-dependent manner.
A: Cell viability detected by CCK8 assays; B: Cell proliferation detected by colony formation assays; C: Cell apoptosis detected by flow cytometry. L-Xiangshaliujunzi decoction (XSLJZD): 1.55 g/(kg·day); M-XSLJZD: 3.1 g/(kg·day); H-XSLJZD: 6.2 g/(kg·day). The vertical axis represents optical density at 450 nm from CCK-8 assays (A), normalized to the control at 0 hour (set as 1). aP < 0.05, bP < 0.01 vs control. One-way ANOVA with Tukey's post-hoc test was used. XSLJZD: Xiangshaliujunzi decoction.
Figure 2 Xiangshaliujunzi decoction induced apoptosis, necroptosis and pyroptosis in a dose-dependent manner.
A: Apoptotic and necrotic cells were identified by green fluorescence (YO-PRO-1 positive), while necrotic and pyroptotic cells were identified by red fluorescence (PI positive); B: Bar chart of relative fluorescence intensity. The fluorescence intensity of the control group in the first replicate was set as the reference (value = 1), and intensities of the second and third replicates, as well as all Xiangshaliujunzi decoction (XSLJZD)-treated groups, were normalized to this reference. L-XSLJZD: 1.55 g/(kg·day); M-XSLJZD: 3.1 g/(kg·day); H-XSLJZD: 6.2 g/(kg·day). aP < 0.05, bP < 0.01, cP < 0.001 vs control, determined by one-way ANOVA with Tukey's post-hoc test. XSLJZD: Xiangshaliujunzi decoction.
Figure 3 Xiangshaliujunzi decoction promoted the expression of PANoptosis-related proteins.
In BGC-823/5-fluorouracil cells treated with Xiangshaliujunzi decoction (XSLJZD), the expression levels of pyroptosis-related proteins (cleaved caspase-1, GSDMD-FL, GSDMD-N, GSDME-FL, GSDME-N), apoptosis-related proteins (cleaved caspase-3, cleaved caspase-7, and cleaved caspase-8), and programmed cell death-related proteins (p-RIPK1, p-MLKL) increased in a dose-dependent manner. A: Western blot bands of PANoptosis proteins; B: Bar chart of relative protein expression levels. L-XSLJZD: 1.55 g/(kg·day); M-XSLJZD: 3.1 g/(kg·day); H-XSLJZD: 6.2 g/(kg·day). aP < 0.05, bP < 0.01, cP < 0.001 vs control. XSLJZD: Xiangshaliujunzi decoction.
Figure 4 Interferon-γ, tumor necrosis factor-α, interleukin-1β, and interleukin-18 secreted were increased in correlation with the concentration of Xiangshaliujunzi decoction in BGC-823/5-fluorouracil cells treated with Xiangshaliujunzi decoction.
A: Interferon-γ; B: Tumor necrosis factor-α; C: Interleukin (IL)-1β; D: IL-18. L-Xiangshaliujunzi decoction (XSLJZD): 1.55 g/(kg·day); M-XSLJZD: 3.1 g/(kg·day); H- XSLJZD: 6.2 g/(kg·day). aP < 0.05, bP < 0.01, cP < 0.001 vs control. XSLJZD: Xiangshaliujunzi decoction; IFN: Interferon; TNF: Tumor necrosis factor; IL: Interleukin.
Figure 5 Xiangshaliujunzi decoction inhibited ZEB1 expression by up-regulation of miR-200a-3p.
MiR-200a-3p expression was increased in the Xiangshaliujunzi decoction (XSLJZD) group, while ZEB1 expression was significantly decreased. The effect of XSLJZD on miR-200a-3p and ZEB1 expression was dose-dependent. Inhibiting miR-200a-3p expression in the XSLJZD group partially restored ZEB1 expression. A: MiR-200a-3p and ZEB1 mRNA expression; B: ZEB1 protein expression in different treatment groups; C: MiR-200a-3p and ZEB1 mRNA expression in XSLJZD-treated BGC-823/5-fluorouracil cells transfected with miR-200a-3p or ZEB1 knock down. L-XSLJZD: 1.55 g/(kg·day); M-XSLJZD: 3.1 g/(kg·day); H- XSLJZD: 6.2 g/(kg·day). aP < 0.05, bP < 0.01, cP < 0.001 vs control. dP < 0.05, eP < 0.01 vs XSLJZD + in-negative control (NC). fP < 0.01 vs XSLJZD + sh-NC. XSLJZD: Xiangshaliujunzi decoction; NC: Negative control.
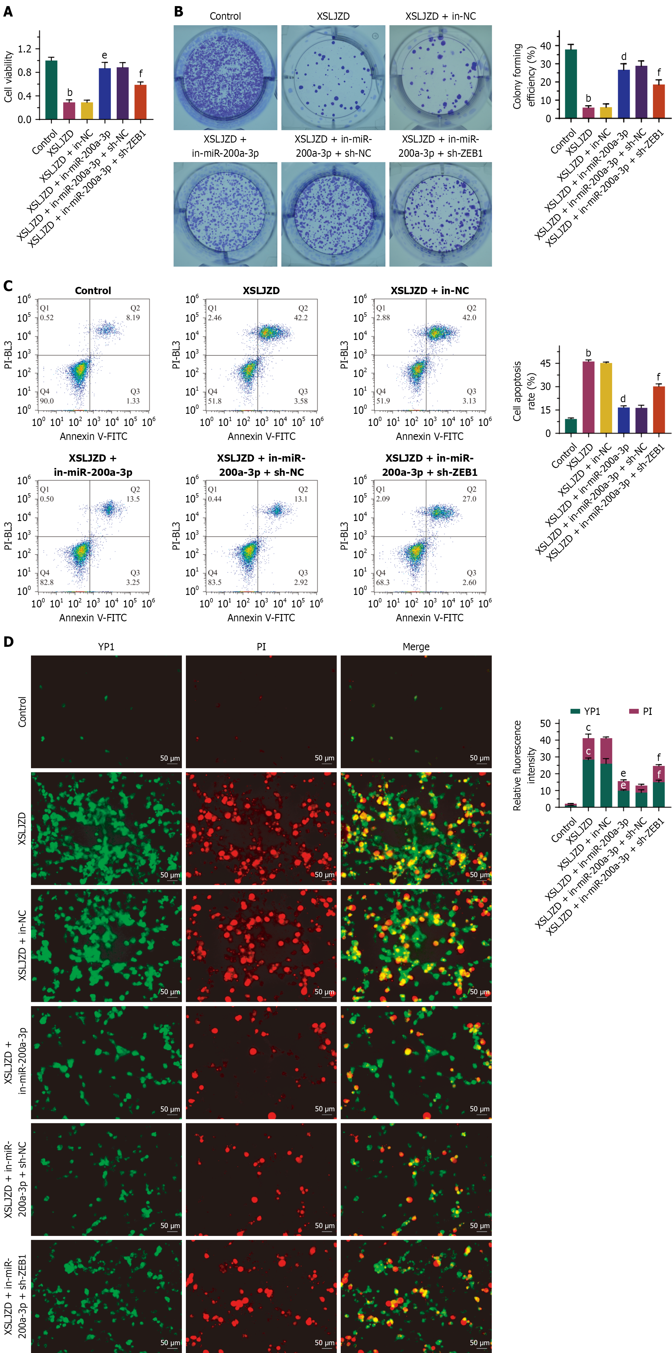
Figure 6 The effect of Xiangshaliujunzi decoction on cell functions was mediated by the miR-200a-3p/ZEB1 axis.
Cell viability and proliferation were significantly decreased, while apoptosis was significantly increased in the Xiangshaliujunzi decoction (XSLJZD)-treated group. Cell apoptosis/necroptosis (YP1 positive) and necroptosis/pyroptosis (PI positive) were also elevated in the XSLJZD-treated group. Transfection of miR-200a-3p inhibitors into BGC-823/5-fluorouracil (5-FU) cells partially reversed the effects of XSLJZD. Knocking down ZEB1 expression in BGC-823/5-FU cells transfected with miR-200a-3p inhibitors partially restored the effects of XSLJZD. A: Cell viability detected by CCK8 assays; B: Cell proliferation detected by colony formation assays; C: Cell apoptosis detected by flow cytometry; D: Cell PANoptosis detected by YO-PRO-1/PI staining. bP < 0.01, cP < 0.001 vs control. dP < 0.05, eP < 0.01 vs XSLJZD + in-negative control (NC). fP < 0.05 vs XSLJZD + sh-NC. XSLJZD: Xiangshaliujunzi decoction; NC: Negative control.
Figure 7 The effect of Xiangshaliujunzi decoction on the expression of PANoptosis-related proteins and inflammatory factors was mediated by the miR-200a-3p/ZEB1 axis.
Xiangshaliujunzi decoction (XSLJZD) enhanced the expression levels of pyroptosis-related proteins, apoptosis-related proteins, and programmed cell death (PCD)-related proteins. XSLJZD upregulated the secretion of interferon (IFN)-γ, tumor necrosis factor (TNF)-α, interleukin (IL)-1β, and IL-18 in BGC-823/5-fluorouracil (5-FU) cells. Transfection of miR-200a-3p inhibitors into BGC-823/5-FU cells partially abolished the effects of XSLJZD on the expression of PANoptosis-related proteins and inflammatory factors. Knocking down ZEB1 expression in BGC-823/5-FU cells transfected with miR-200a-3p inhibitors partially restored the effects of XSLJZD on PANoptosis-related proteins and inflammatory factor expression. A: Expression levels of pyroptosis-related proteins, apoptosis-related proteins, and PCD-related proteins; B: IFN-γ, TNF-α, IL-1β, and IL-18 in cell culture medium detected by ELISA. aP < 0.05, bP < 0.01, cP < 0.001 vs Control. dP < 0.05, eP < 0.01 vs XSLJZD + in-negative control (NC). fP < 0.05 vs XSLJZD + sh-NC. XSLJZD: Xiangshaliujunzi decoction; IFN: Interferon; TNF: Tumor necrosis factor; IL: Interleukin.
Figure 8 MiR-200a-3p inhibited ZEB1 expression by binding to the ZEB1 3’UTR.
A: Interaction between ZEB1 3’UTR and ZEB1 detected by dual-luciferase reporter assays; B: The interaction between miR-200a-3p and ZEB1 detected by RIP assays; C: ZEB1 mRNA expression; D: ZEB1 protein expression. aP < 0.01 vs negative control (NC) mimics. bP < 0.05 vs anti-IgG. cP < 0.05, dP < 0.01 vs in-NC. XSLJZD: Xiangshaliujunzi decoction; NC: Negative control.
Figure 9 Regulation of ZEB1 to PANoptosis was mediated by IRF1 was present in the ZEB1 immunoprecipitation complex, and con versely, ZEB1 was detected in the IRF1 immunoprecipitation complex.
Knocking down IRF1 expression in ZEB1 knockdown BGC-823/5-fluorouracil (5-FU) cells resulted in an increased expression of ZEB1. Knocking down ZEB1 expression also led to an increased expression of IRF1 ZEB1 knockdown in BGC-823/5-FU cells upregulated the expression of PANoptosis-related proteins. Simultaneous knockdown of both ZEB1 and IRF1 suppressed the expression of PANoptosis-related proteins. Levels of interferon (IFN)-γ, tumor necrosis factor (TNF-α), interleukin (IL)-1β, and IL-18 were increased in the culture medium of ZEB1 knockdown cells but decreased when both ZEB1 and IRF1 were knocked down. A: Immunoprecipitation complex of ZEB1 and IRF detected by co-immunoprecipitation; B: IRF1 expression in ZEB1 knock down and ZEB1/IRF1 knock down cells; C: ZEB1 expression in ZEB1 knock down and ZEB1/IRF1 knock down cells; D: PANoptosis-related proteins expression in ZEB1 knock down and ZEB1/IRF1 knock down cells; E: IFN-γ, TNF-α, IL-1β, and IL-18 secretory in culture medium of ZEB1 knock down and ZEB1/IRF1 knock down cells. aP < 0.05, bP < 0.01 vs sh-negative control (NC). dP < 0.05, eP < 0.01 vs sh-ZEB1 + sh-NC. XSLJZD: Xiangshaliujunzi decoction; NC: Negative control.
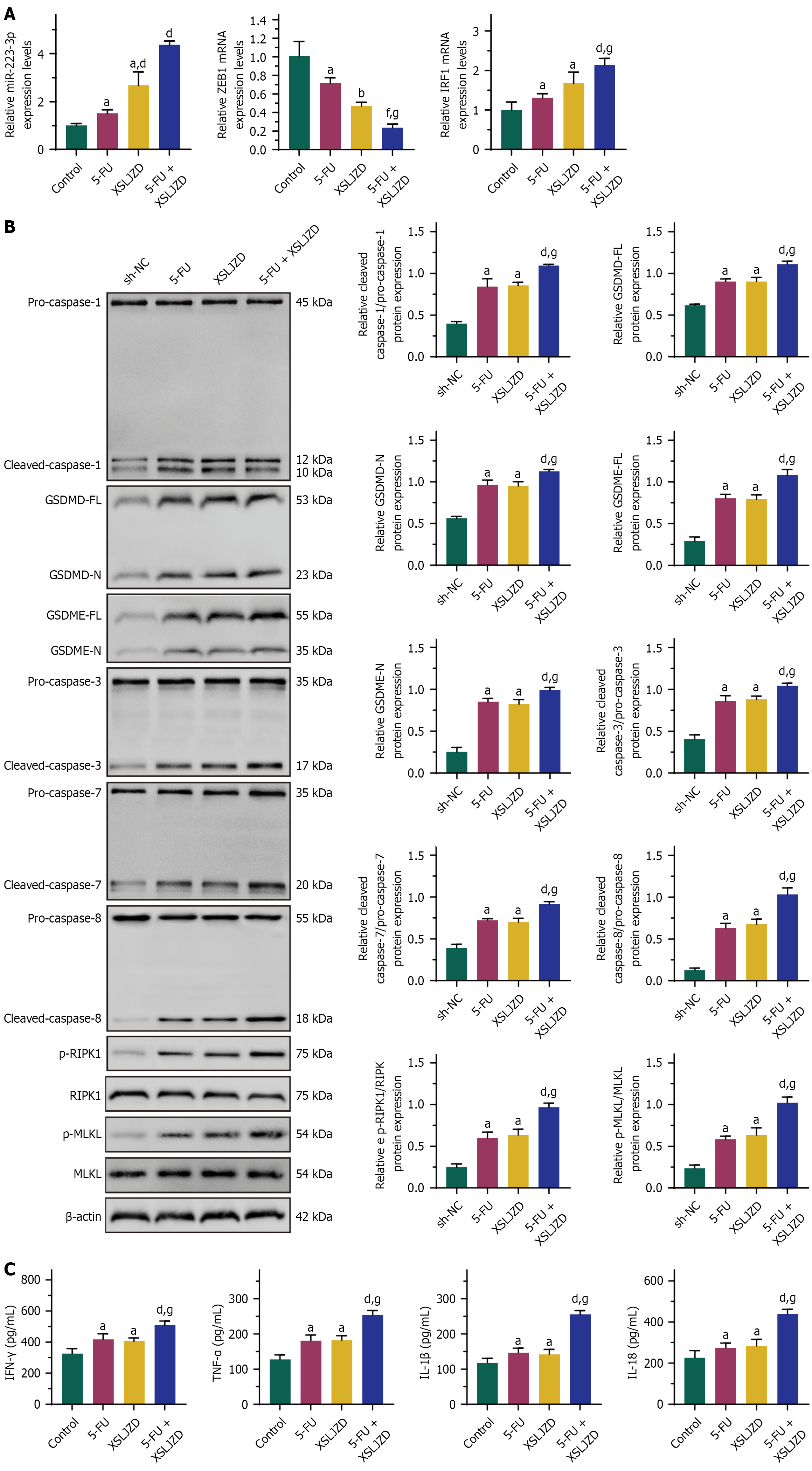
Figure 10 The combination of Xiangshaliujunzi decoction and 5-fluorouracil promoted miR-200a/ZEB1/IRF1-mediated PANoptosis in transplanted tumor tissues in mice.
The combination treatment group [5-fluorouracil (5-FU) + Xiangshaliujunzi decoction (XSLJZD)] showed higher levels of miR-200a-3p and IRF1 mRNA and lower ZEB1 mRNA compared to the individual 5-FU and XSLJZD groups. The combination treatment group (5-FU + XSLJZD) showed further increased levels of PANoptosis-related proteins and inflammatory cytokines [interferon (IFN)-γ, tumor necrosis factor (TNF)-α, interleukin (IL)-1β, and IL-18] compared to the 5-FU and XSLJZD groups individually. A: MiR-200a-3p, IRF1 mRNA and lower ZEB1 mRNA expression; B: PANoptosis-related proteins expression; C: IFN-γ, TNF-α, IL-1β, and IL-18 expression. aP < 0.05, bP < 0.01 vs control/sh-negative control. dP < 0.05, fP < 0.001 vs 5-FU. gP < 0.05 vs XSLJZD. XSLJZD: Xiangshaliujunzi decoction; NC: Negative control; 5-FU: 5-fluorouracil.
- Citation: Gao H, Yin DF, Xing XR, Zhou LJ, Yu R. MiR-200a-3p/ZEB1/IRF1-mediated PANoptosis prompts Xiangshaliujunzi decoction to overcome 5-fluorouracil resistance in gastric cancer. World J Gastroenterol 2026; 32(14): 114331
- URL: https://www.wjgnet.com/1007-9327/full/v32/i14/114331.htm
- DOI: https://dx.doi.org/10.3748/wjg.v32.i14.114331
