BPG is committed to discovery and dissemination of knowledge
Basic Study Open Access
Copyright: ©Author(s) 2026. This article is an open access article distributed under the terms and conditions of the Creative Commons Attribution-NonCommercial (CC BY-NC 4.0) license. No commercial re-use. See permissions. Published by Baishideng Publishing Group Inc.
World J Gastroenterol. Apr 14, 2026; 32(14): 111455
Published online Apr 14, 2026. doi: 10.3748/wjg.v32.i14.111455
Optimal cannabinoid-terpene combination ratios suppress mutagenicity of gastric reflux in normal and metaplastic esophageal cells
Aaron Goldman, Department of Medicine, Brigham and Women’s Hospital, Boston, MA 02115, United States
Gabriel Gonzalez, Svetlana A Karpova, Natasha Y Frank, Department of Medicine, VA Boston Healthcare, Boston, MA 02132, United States
Gabriel Gonzalez, Svetlana A Karpova, Natasha Y Frank, Division of Genetics, Department of Medicine, Brigham and Women’s Hospital, Boston, MA 02115, United States
Leutz Buon, Department of Medicine, Dana Farber Harvard Cancer Institute, Boston, MA 02115, United States
Masood A Shammas, Department of Medical Oncology, Dana Farber Cancer Institute, Boston, MA 02132, United States
Hiroshi Mashimo, Gastroenterology Section, VA Boston Healthcare System, Harvard Medical School, Boston, MA 02130, United States
Markus H Frank, Transplant Research Program, Boston Children’s Hospital, Boston, MA 02115, United States
Markus H Frank, Harvard Stem Cell Institute, Harvard University, Cambridge, MA 02139, United States
ORCID number: Aaron Goldman (0000-0002-9129-1311); Gabriel Gonzalez (0000-0003-1842-3119); Hiroshi Mashimo (0000-0002-6132-6771); Markus H Frank (0000-0002-1312-0488); Natasha Y Frank (0000-0001-8196-0449).
Co-corresponding authors: Aaron Goldman and Natasha Y Frank.
Author contributions: Goldman A and Gonzalez G designed and performed in vitro experiments and analyzed data; Karpova SA, Shammas MA, and Buon L assisted with experiments; Mashimo H, Frank MH and Frank NY supervised the project; Goldman A, Gonzalez G and Frank NY wrote and revised the paper; all authors reviewed and approved the final manuscript.
Supported by the National Institutes of Health, No. R01EY025794, No. R01HL161087, No. P01AG071463 and No. 1K01CA226375-01A1; and Veterans Administration Research and Development Merit Review Awards, No. 1I01BX000516, No. 1I01RX000989 and No. 1I01BX006004.
Institutional review board statement: As indicated in the revised manuscript, all tissue samples used for microarray analysis and tissue culture were obtained with patient consent from the respective institutions.
Conflict-of-interest statement: Goldman A, Gonzalez G, and Frank NY are inventors of a United States patent assigned to Brigham and Women’s Hospital and the VA Boston Healthcare System, Boston, MA, United States; Frank MH and Frank NY are inventors or co-inventors of United States and international patents assigned to Brigham and Women’s Hospital, Boston Children’s Hospital, the Massachusetts Eye and Ear Infirmary, and the VA Boston Healthcare System, Boston, MA, United States, licensed to Rheacell GmbH and CoKG (Heidelberg, Germany); Frank MH holds equity in and serves as a scientific advisor to Rheacell GmbH and Co. KG.
Data sharing statement: The datasets generated during and/or analyzed in the current study are available from the corresponding author upon reasonable request.
Corresponding author: Natasha Y Frank, MD, Department of Medicine, VA Boston Healthcare, 1400 VFW Parkway, Building 3, Suite 2A105, Boston, MA 02132, United States. nyfrank@bwh.harvard.edu
Received: July 1, 2025
Revised: September 12, 2025
Accepted: February 4, 2026
Published online: April 14, 2026
Processing time: 276 Days and 19.3 Hours

Abstract
BACKGROUND

Esophageal adenocarcinoma (EAC) frequently arises from chronic exposure to acid and bile reflux, with secondary bile acids, such as deoxycholic acid (DCA), contributing to its pathogenesis through mechanisms involving reactive oxygen species (ROS), oxidative DNA damage, and resistance to apoptosis. The human endocannabinoid system (ECS) regulates diverse anti-inflammatory, antioxidant, and analgesic pathways implicated in disease modulation and may counteract the harmful effects of gastroesophageal reflux. Despite its therapeutic promise, effective pharmacological activation of the ECS remains challenging.

AIM

To evaluate whether specific cannabinoid-terpene combinations targeting the ECS could attenuate the mutagenic and cytotoxic effects of bile acid-induced stress in esophageal cell models, and to assess the clinical significance of ECS-related protein receptors in the progression of EAC.

METHODS

Human esophageal epithelial cells exposed to DCA, as well as a Barrett’s esophagus cell line subjected to low potential of hydrogen and a bile acid cocktail, were treated with various ratios of phyto-cannabinoids and terpenes. Endpoints included DNA damage, mitochondrial membrane potential, and ROS production to identify optimal compound combinations. Expression of ECS-related receptor proteins in clinical samples was assessed by immunohistochemistry.

RESULTS

A 1:5 ratio of cannabigerol to phytol significantly reduced DCA-induced DNA damage, preserved mitochondrial membrane potential, and decreased ROS levels. This combination also promoted apoptosis in damaged cells and reduced mutagenicity. Analysis of patient samples demonstrated that expression of the ECS-associated receptor protein CB1 correlated with EAC progression, indicating a broader clinical role for ECS modulation in cancer prevention.

CONCLUSION

Modulation of the ECS using systematically selected cannabinoid-terpene ratios can attenuate bile acid-induced esophageal damage and may reduce carcinogenic progression. These findings support further in vivo studies and raise the possibility of expanding cannabinoid-terpene therapeutics to other diseases with comparable pathogenic mechanisms.

Key Words: Gastroesophageal reflux disease; Bile acids; DNA damage; New therapeutics; Cannabinoids; Reactive oxygen species; DNA repair

Core Tip: Activation of the endocannabinoid system (ECS) with specific cannabinoid-terpene combinations and ratios has been shown to protect esophageal cells from bile acid-induced DNA damage and mutations, which are key drivers of esophageal adenocarcinoma (EAC). In vitro models revealed that a 1:5 ratio of cannabigerol to phytol or β-caryophyllene significantly reduced DNA damage and oxidative stress while preserving mitochondrial function. This combination also promoted apoptosis in damaged cells, while the ECS receptor expression patterns correlated with EAC progression. These findings indicate that ECS modulation may represent a novel therapeutic strategy for EAC and related conditions.



INTRODUCTION

Esophageal adenocarcinoma (EAC) is a highly aggressive malignancy associated with Barrett’s esophagus (BE) dysplasia and metaplasia[1,2], conditions associated with chronic exposure to acid-biliary reflux and gastroesophageal reflux disorder (GERD)[3,4]. Bile acids, such as deoxycholic acid (DCA), enter the esophagus during episodes of reflux and are implicated in cancer development[5,6]. Patients with GERD and BE exhibit elevated DCA levels in their refluxate. DCA has cytotoxic effects and can induce DNA damage through a process that involves the induction of reactive oxygen species (ROS)[7-9] and disruption of lysosomal integrity, which can drive ionic perturbations[10] resulting in ROS-induced oxidative damage that induces genotoxicity[11] and DNA breaks[12]. Current prevention strategies for EAC development in patients with BE, such as chemoprevention with proton pump inhibitors, aspirin, and statins, as well as endoscopic surveillance, show only modest and inconsistent effectiveness[13]. This highlights the need for the development of novel therapeutic strategies to counteract the carcinogenic effects of acid-biliary reflux.

The endocannabinoid system (ECS) is a complex network of lipid-based neurotransmitters, receptors (primarily CB1 and CB2), and enzymes that regulate their synthesis and degradation, playing a central role in maintaining homeostasis across multiple organ systems, including the gastrointestinal, immune, metabolic, and cardiovascular systems[14]. Exogenous phytochemicals from Cannabis sativa can mimic or modulate many of the same physiological effects as produced by endogenous endocannabinoids, such as anandamide, by interacting with the same cannabinoid receptors within the ECS[15]. Cannabinoids and terpenes, the two principal classes of phytochemicals derived from Cannabis sativa, exhibit anti-inflammatory properties and have been explored therapeutically for chronic disorders such as multiple sclerosis and irritable bowel syndrome[16-18]. Cannabinoids, such as cannabigerol (CBG), can modulate intracellular levels of ROS and the natural antioxidant superoxide dismutase[14,19]. Terpenes, aromatic compounds also abundant in Cannabis sativa, target inflammatory signaling pathways and display moderate anti-inflammatory effects, in part by modulating the levels of tumor necrosis factor-α and interleukin-1β[20]. In vitro evidence suggests that phyto-cannabinoids and terpenoids inhibit proliferation in multiple cancer cell types[21,22]. Notably, whole-plant cannabis extracts, which combine cannabinoids and terpenes, often show greater efficacy than isolated compounds, supporting the concept of a synergistic “entourage effect”[23]. The entourage effect describes the potential for cannabinoids, terpenes, and other cannabis-derived compounds to work synergistically, possibly enhancing therapeutic effects compared to isolated cannabinoids; however, the optimal ratio combinations and the specific diseases or conditions best targeted by these combinations remain unknown[24-26].

Here, we systematically evaluated various cannabinoid-terpene combination ratios to elucidate their synergistic antioxidant effects in physiologically relevant models of GERD. Additionally, we explored whether specific cannabinoid-terpene ratios could mitigate DCA-induced mutagenesis and DNA damage through an entourage effect. These preliminary findings support future in vivo investigation and provide proof of concept that targeting the ECS with phytochemicals may offer novel therapeutic strategies for the prevention of EAC.

MATERIALS AND METHODS
Chemicals and reagents

Cannabinoids were purchased from Cayman Chemical, and terpenes were purchased from Sigma-Aldrich. Bile acid cocktail consisted of an equimolar mixture of glycocholate, taurocholate, glycodeoxycholate, glycochenodeoxycholate, and deoxycholate at a final concentration of 300 μmol/L. This cocktail reflects the mixture of bile acids to which the distal esophagus is ordinarily exposed during gastroesophageal reflux (GER)[27].

Cell culture

Human esophageal HET1A (cat. CRL-4027) and Barrett’s esophagus CP-A (KR-42421) (cat. CRL-2692) cell lines were purchased from ATCC, VA, United States. Human primary esophageal epithelial cells were obtained from Sciencell (cat. 2720, CA, United States) and CellBiologics (cat. H-6046, IL, United States). According to the vendor information, the cells were obtained under the institutional review board-approved protocols. Esophageal cells were plated on flasks pre-coated with 0.01 mg/mL human fibronectin (Corning, cat. NY, United States) and 0.03 mg/mL collagen I, bovine (ChemCruz, cat. sc-29009, TX, United States) and grown in Bronchial Epithelial Cell Growth Medium (Lonza, cat. CC-3170, Basel, Switzerland). CP-A BE cells were maintained in MCDB-153 supplemented with 0.4 μg/mL hydrocortisone, 20 ng/mL recombinant human epidermal growth factor, 8.4 μg/L cholera toxin, 20 mg/L adenine, 140 μg/mL bovine pituitary extract, 1 × insulin-transferrin-selenium supplement (Sigma; cat. I1884), 4 mmol/L glutamine, and 5% fetal bovine serum.

G-protein coupled receptor gene expression analyses

Comparative gene expression analyses were performed using publicly available data from the National Center for Biotechnology Information Gene Expression Omnibus (GSE1420)[28]. No active patient enrollment requiring an institutional review board approval was performed in this study. The gene expression data from the Affymetrix Human Genome U133A Arrays, comprising normal esophageal epithelium (n = 8), BE (n = 8), and EAC (n = 8), were analyzed using the GEO2R interactive web tool.

Cell viability analysis

Cells cultured under various treatment conditions were washed and resuspended in a phenol red-free Roswell Park Memorial Institute or Dulbecco’s Modified Eagle’s Medium (DMEM) and subsequently subjected to the XTT assay (ThermoFisher, Waltham, MA, United States) or the MTS assay (Promega, Madison, WI, United States) following manufacturer protocols.

Immunohistochemical staining

To assess CB1 expression, a tissue array containing 50 cases/50 cores of EAC, cardia adenocarcinoma, and normal esophageal and cardia tissue was obtained from Biomax (cat. BC001113, Rockville, MD, United States). The tissue sections were then rehydrated through a series of ethanol solutions and placed in distilled water. Antigen retrieval was performed in sodium citrate, potential of hydrogen (pH) = 6.0 (Sigma, cat. S-4641, St. Louis, MO, United States) using an electric pressure cooker. The tissue sections were placed in a solution of 0.1% TritonX-100 (Sigma, cat. T9284) in phosphate-buffered saline (PBS) for 15 minutes and pre-blocked with hydrogen peroxide Blocking Reagent (Abcam, cat. 64218, Cambridge, United Kingdom). A blocking solution consisting of 10% normal donkey serum in PBS (EMD Millipore, cat. S30-100 ML, Billerica, MA, United States) was added to the slides and incubated for 30 minutes at room temperature. The blocking solution was replaced with the primary antibodies diluted in blocking solution using rabbit anti-CB1 (clone D5N5C, Cell Signaling Technologies, cat. MA, United States) and anti-epithelial cell adhesion molecule (EPCAM) (Origene, cat. UM500096, MD, United States), which was used to mark EAC. The tissue sections were incubated in primary antibody solution overnight at 4 °C, and washed twice with 0.1% Tween-20 (Promega, cat. H5151, Madison, WI, United States) in PBS. Sections were then incubated with secondary antibody (donkey anti-rabbit IgG-594 and donkey anti-mouse IgG-488) diluted 1:500 in PBS for 1 hour at room temperature and washed twice in 0.1% Tween-20 in PBS for 15 minutes each. 4’,6-diamidino-2-phenylindole was used to stain nuclei. Semiquantitative analysis was performed using an H-score analysis by two independent observers. The proportion (0-100) and intensity of CB1 immunostaining (0: No staining; 1: Weak staining; 2: Moderate staining; 3: Strong staining) were used to calculate an H-score.

Mitochondrial membrane potential

The MitoProbe JC-1 assay kit for flow cytometry (cat. M34152, Thermo Fisher Scientific, MA, United States) was used to measure mitochondrial membrane potential. Depending on the experimental group, cells were pretreated with the CBG/phytol (Phy) admixture or dimethyl sulfoxide (DMSO) and incubated for 2 hours at 37 °C in a carbon dioxide incubator. Cells were then treated with DCA in the presence of the CBG/Phy admixture or DMSO. After treatment, cells were loaded with 2 μmol/L of JC-1 and incubated for 15 minutes at 37 °C. Cytoplasmic JC-1 monomers were detected in the green spectrum (approximately 529 nm) while mitochondrial J-aggregates were detected in the red spectrum (approximately 590 nm). Results are representative of 2 and 3 independent repeats per cell line.

Detection of intracellular ROS

Before treatments, cells were washed and incubated with 2 μM CM-DCFDA (Life Technologies, Grand Island, NY, United States) for 10 minutes, washed in PBS, and then recovered in DMEM for 15 minutes. After various treatments, cells were analyzed by a fluorescent plate reader or by trypsinization into single cells and flow cytometry (excitation: 488 nm; emission: 535 nm). Fluorescence intensity in response to the various treatments was expressed as a percent increase relative to the vehicle control.

DNA damage

The activation of ATM and H2AX (a marker of DNA breaks) was measured using the Muse Multi-Color DNA damage kit (MilliporeSigma, Burlington, MA, United States) according to the manufacturer’s instructions. The percentages of ATM-activated and H2AX-activated cells were determined as dual-activated cells by monitoring expression of both ATM and g-H2AX using the Muse Cell Analyzer (MilliporeSigma, Burlington, MA, United States). Expression of g-H2AX was determined by flow cytometry on an Accuri C6 flow cytometer, following the manufacturer’s protocol (MilliporeSigma, Burlington, MA, United States).

Evaluation of impact on genome stability

HET1A cells were cultured with either vehicle, 100 μmol/L DCA, CBG/Phy admixture, or a combination of DCA and CBG/Phy admixture for 14 days. DNA from the treated and parental (day 0) cells was extracted using a QIAGEN DNeasy Blood and Tissue Kit (Qiagen, cat. 69504, MA, United States) and hybridized to precision medicine diversity arrays (PMDA) (Affymetrix). Genomic instability in cultured cells was assessed by identifying new copy-number events (deletions and amplifications) using DNA from “day 0” cells as a reference.

RESULTS
CBG and Phy at a 1:5 ratio counteract DCA-mediated mitochondrial depolarization and DNA damage in normal esophageal epithelial cells

To explore whether cannabinoids and terpenes can mitigate the harmful effects of DCA, we conducted cell viability, mitochondrial depolarization, and DNA damage assays using an established esophageal epithelial cell line, HET1A[29], and primary esophageal epithelial cells, HEsEpiCs, as summarized in Figure 1A. Using various DCA concentrations previously found in the esophageal aspirates of GERD patients[30], we determined the lethal dose 50% (EC50) for DCA in HET1A cells to be 295.4 μmol/L with an R2 of 0.9935 (Supplementary Figure 1). We also found that DCA can induce mitochondrial membrane depolarization at doses ≥ 300 μmol/L (Figure 1B). We tested combinations of cannabinoids and terpenes with known antioxidative properties for their ability to counteract the DCA-induced DNA damage (Figure 1C). In HEsEpiC cells treated with DCA, we observed more than 5% increase in ATM+ H2AX+ cells compared to untreated controls (Figure 1C). The addition of the tetrahydrocannabinoid did not affect the DCA-induced DNA damage. At the same time, the combination of CBG and the terpenoid Phy resulted in a significant reduction in the percentage of ATM+ H2AX+ cells (Figure 1C and Supplementary Figure 2). Of note, a similar effect was observed when cells were treated with CBG in combination with myrcene or β-caryophyllene (β-car) (Figure 1C and Supplementary Figure 2). Additionally, we interrogated various CBG and Phy concentrations for their ability to reduce the DCA-induced ROS (Supplementary Figure 1). We found that the combination of 1 μmol/L CBG and 1 μmol/L Phy significantly decreased ROS compared with the untreated control (P < 0.0001). Subsequently, we tested several CBG/Phy combination ratios for their ability to reverse DCA-induced mitochondrial membrane depolarization and DNA damage. We determined that the 1:5 combination ratio of CBG and Phy can reverse DCA-induced mitochondrial membrane depolarization (Figure 1D). In addition, the 1:5 CBG/Phy combination ratio showed a trend toward reducing DCA-triggered DNA break formation in the HET1A cell line, as measured as a percentage of ATM+ H2AX+ cells (Figure 1E).

Figure 1
Figure 1 Cannabigerol and phytol combination ratio of 1:5 can reverse deoxycholic acid-induced mitochondrial depolarization and DNA damage in HET1A and human esophageal epithelial cells. A: Schematic illustration of experimental design; B: Representative flow cytometry analyses of mitochondrial membrane potential in deoxycholic acid (DCA)-treated HET1A cells measured by red- and green-fluorescent changes performed using the MitoProbe JC-1 assay kit. Cells with normal mitochondrial membrane potential are depicted in the right upper corner (red), and the cells with reduced mitochondrial membrane potential are shown in the right lower corner (green); C: The heatmap illustrates the percentage of ATM+ H2AX+ cells in human esophageal epithelial cell cultures pretreated with diverse cannabinoids and terpenes at a 1:5 ratio, while exposed to 100 μmol/L DCA. Data were analyzed using the Muse Multi-color DNA damage kit (Cytek, United States); D: The heatmap illustrates the changes in the mitochondrial membrane potential in HET1A cells treated with varied concentrations and ratios of cannabigerol (CBG) and phytol (Phy) in the presence of 100 μmol/L DCA; E: The bar graph illustrates the percentage of ATM+ H2AX+ HET1A cells after treatment with CBG and Phy at 1:5 ratio in the presence of DCA. Data were analyzed using the Muse Multi-color DNA damage kit (Cytek, United States). HEsEpiC: Human esophageal epithelial cells; DCA: Deoxycholic acid; EC50: Lethal dose 50%; CBG: Cannabigerol; Phy: Phytol; THC: Tetrahydro cannabinoid; β-car: Β-caryophyllene; CBD: Cannabidiol; Myr: Myrcene; Lim: Limonene.
CBG and Phy admixture restricts proliferation and promotes apoptosis of DCA-damaged esophageal cells

To test whether CBG/Phy can prevent propagation of the DCA-damaged esophageal epithelial cells, we first assessed their effect on cell proliferation following DCA exposure. HET1A cells were pretreated with CBG/Phy at a 1:5 ratio and exposed to DCA for 24 hours. Subsequently, the cells were incubated in fresh media without DCA, with CBG/Phy or vehicle control. At 48 hours of culture, the XTT cell viability assay revealed that CBG/Phy treatment alone had no significant effect on cell proliferation compared to untreated controls. In contrast, DCA significantly inhibited HET1A cell proliferation at 48 hours; however, a significant increase in cell proliferation was subsequently observed at 72 hours of culture, i.e., 48 hours after DCA removal (Figure 2A). In contrast, HET1A cultures pretreated with CBG/Phy admixture and exposed to DCA exhibited reduced proliferation even after DCA withdrawal (Figure 2A). These results indicate that while cells treated with DCA can resume proliferation after DCA removal and thus propagate cells with acquired DNA alterations, treatment with the CBG/Phy admixture can prevent the expansion of these damaged cell populations. To test whether CBG/Phy treatment sensitizes DCA-damaged cells to apoptosis, we exposed HET1A cells to DCA concentrations ranging from 0 μmol/L to 500 μmol/L, with CBG/Phy at a 1:5 ratio or vehicle control pretreatment (Figure 2B). We found that CBG/Phy reduced the DCA EC50 to 281.3 μmol/L, compared with 370.6 μmol/L in the vehicle control group. Taken together, these results suggest that the CBG/Phy combination prevents the proliferation and induces apoptosis of DCA-damaged cells, which could be critical for disrupting esophageal carcinogenesis in the setting of DCA exposure.

Figure 2
Figure 2 The effect of cannabigerol and phytol on the proliferation and apoptosis of deoxycholic acid-damaged esophageal cells. A: XTT cell viability assay of HET1A cells subjected to 100 μmol/L deoxycholic acid (DCA) or vehicle control treatment for 24 hours in the presence or absence of cannabigerol (CBG) and phytol (Phy); B: The plot represents a non-linear regression analysis of the percentage of apoptotic cells in the HET1A cell line cultured with or without CBG/Phy pretreatment and exposed to DCA at concentrations ranging from 0 μmol/L to 500 μmol/L. DCA: Deoxycholic acid; EC50: Lethal dose 50%; CBG: Cannabigerol; Phy: Phytol.
CBG and Phy attenuate genomic instability triggered by DCA

Based on the previously reported mutagenic effects of DCA[31] and our current results demonstrating the role of the CBG/Phy 1:5 admixture in counteracting DCA-induced DNA damage, we assessed the role of CBG/Phy in reversing genomic instability caused by DCA using the whole genome PMDA arrays (Affymetrix) (Figure 3A). We found that treatment of HET1A cells with DCA resulted in a significant increase in the acquisition of new copy number events over three weeks compared with the vehicle control (Figure 3A). Specifically, we observed an increase in both gene amplifications and deletions (Figure 3B). When HET1A cells were treated with the 1:5 CBG/Phy combination after DCA exposure, we observed a significant decrease in gene amplifications and deletions (Figure 3B). Notably, no significant changes in the new copy number events were observed with the CBG/Phy treatment alone, in the absence of DCA, compared with the vehicle control samples (Figure 3B). These data demonstrate that treatment with CBG/Phy can attenuate DCA-triggered genomic instability and reduce mutagenicity in the setting of chronic DCA exposure.

Figure 3
Figure 3 Cannabigerol and phytol at a 1:5 ratio reduce deoxycholic acid-induced genomic instability in normal esophageal epithelial cells. A: Scatter plots of the whole genome amplifications and deletions in HET1A cells cultured in the presence of either vehicle control, 100 μmol/L deoxycholic acid (DCA), cannabigerol (CBG)/phytol admixture, or a combination of 100 μmol/L DCA and CBG/phytol admixture for 14 days. DNA extracted at day 14 was compared using precision medicine diversity arrays (Affymetrix) to the DNA of untreated cells collected at day 0; B: Bar graphs illustrate the quantitative analyses of the whole genome amplifications (left panel) and deletions (right panel). Data were analyzed using one-way analysis of variance with multiple comparisons. aP < 0.05. bP < 0.01. cP < 0.001. NS: Not significant; DCA: Deoxycholic acid; CBG: Cannabigerol; Phy: Phytol.
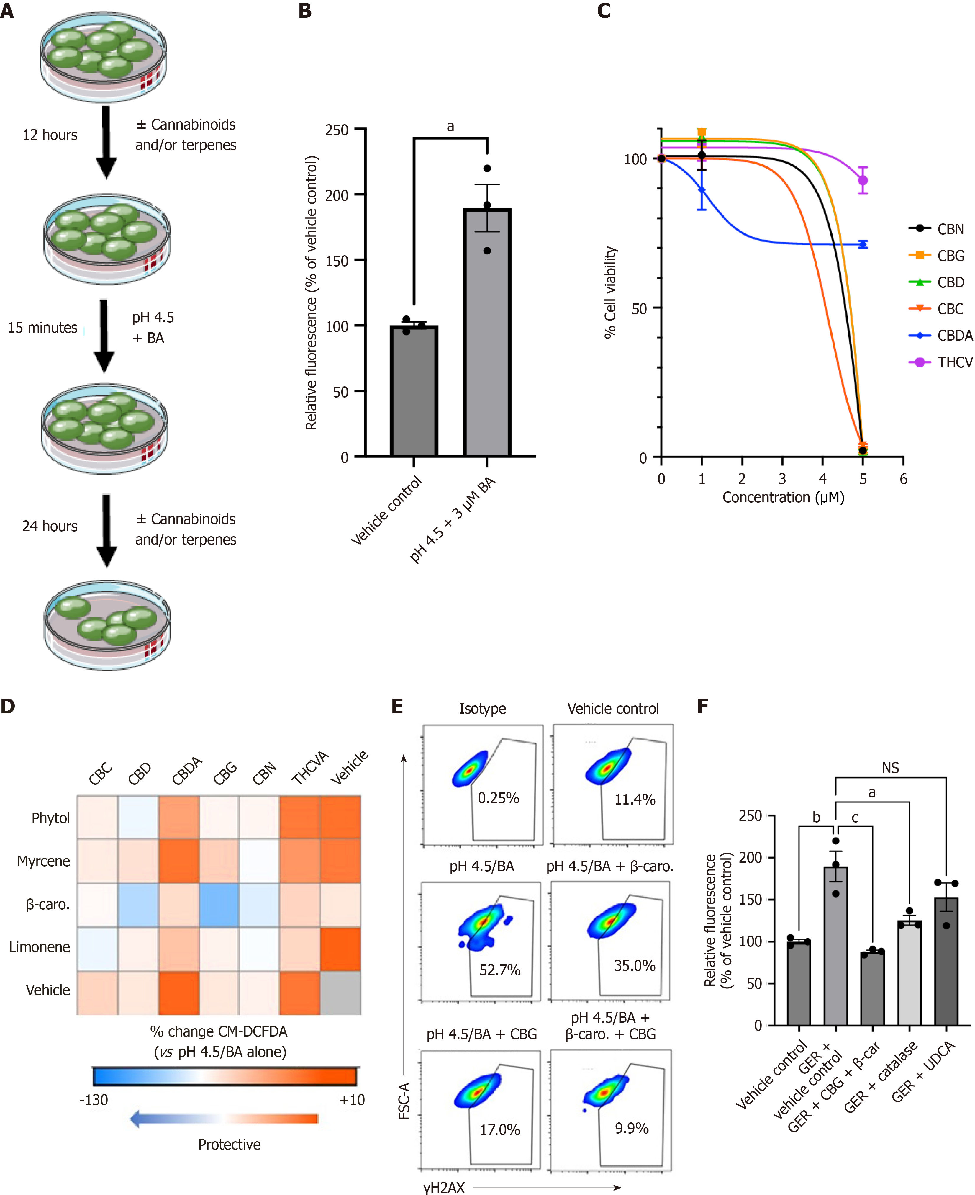
CBG/β-car 1:5 combination mitigates low pH and bile acid-induced ROS in metaplastic BE cells

Next, we asked whether combinations of cannabinoids and terpenes can also protect metaplastic esophageal cells following acute exposure to a low-pH environment (pH = 4.5) combined with a bile acid cocktail containing multiple secondary bile acids at concentrations mimicking the caustic environment during GER[30] (Figure 4A). The BE cell line, CP-A, was pretreated with either a vehicle control or cannabinoids, in the presence or absence of terpenes, for 12 hours, followed by an acute (15 minutes) exposure to a low-pH and bile acid cocktail (Figure 4A). The cells were either immediately analyzed for ROS via fluorescent detection of CM-DCFDA or recovered for 24 hours and analyzed for DNA damage via γ-H2AX flow cytometry. We found that acute exposure to the low-pH/bile-acid combination results in a significant increase in ROS (Figure 4B). Using an MTS cell viability assay, we determined that 1 μmol/L of the cannabinoid did not increase cell death or affect proliferation (Figure 4C). Next, using flow cytometry to screen various combinations of terpenes and cannabinoids at the 1:5 ratio, we determined that, while CBG and Phy reduced the amount of ROS caused by the low pH/bile acid insult, the highest reduction in ROS was identified in the combination of CBG and β-car (Figure 4D). Indeed, when we tested this combination in residual cells harvested 24 hours post-treatment, we observed a significant reduction in DNA damage, as assessed by γ-H2AX fluorescence (Figure 4E). Lastly, we compared other ‘gold standard’ combinations known to reduce the toxic burden of GER, including catalase and the tertiary bile acid ursodeoxycholic acid (UDCA)[32]. Notably, the results suggested that CBG/β-car (1:5) treatment mitigated the oxidative insult of GER better than UDCA (Figure 4F).

Figure 4
Figure 4 Cannabigerol and β-caryophyllene (1:5) reverse the damaging effect of the acid-containing gastroesophageal refluxate in metaplastic Barrett’s esophageal cells. A: Experimental design schematic. Barrett’s esophageal cell line CP-A was treated with a vehicle control or cannabinoids in the presence or absence of terpenes for 12 hours, followed by an acute 15-minute exposure to a physiologically relevant low potential of hydrogen and bile acid cocktail, as described in the methods. The cells were either immediately analyzed for reactive oxygen species (ROS) via fluorescent detection of CM-DCFDA or recovered for 24 hours and analyzed for DNA damage using γ-H2AX flow cytometry; B: Bar graph illustrates the comparative analyses of ROS measured by CM-DCFDA fluorescence in CP-A cells following acute exposure to gastroesophageal reflux (GER). The samples were analyzed by flow cytometry, and the results are shown as percent increases relative to the vehicle control. The data were analyzed using an unpaired t-test with Welch’s correction (n = 3); C: Non-linearfit of the dose response cell viability analysis of CP-A cells after exposure to cannabinoids for 24 hours, analyzed using the MTS assay kit; D: Heat map shows changes in ROS induced by GER in CP-A cells pretreated with the cannabinoid and terpene combinations at a 1:5 ratio as determined by CM-DCFDA fluorescence. Data are expressed as the percent change when compared to GER alone; E: Representative flow cytometry analyses of DNA damage as determined by γ-H2AX fluorescence of CP-A cells pretreated with cannabigerol (CBG) and β-caryophyllene (β-car) following exposure to GER; F: Bar graph depicts the comparative analyses of ROS measured by CM-DCFDA fluorescence in CP-A cells exposed to GER and antioxidants (catalase), ursodeoxycholic acid, or the cannabinoid/terpene combination of CBG and β-car at a 1:5 ratio. The samples were analyzed by flow cytometry, and the results are shown as percent increases relative to the vehicle control. The data were analyzed using one-way analysis of variance with Šídák’s multiple comparisons test. aP < 0.05. bP < 0.01. cP < 0.001. NS: Not significant; pH: Potential of hydrogen; BA: Bile acids; CBN: Cannabinol; CBD: Cannabidiol; CBC: Cannabichromene; CBDA: Cannabidiolic acid; THCV: Tetrahydrocannabivarinic acid; FSC-A: Forward scatter area; CBG: Cannabigerol; β-car: Β-caryophyllene; GER: Gastroesophageal reflux; UDCA: Ursodeoxycholic acid.
Association of CB1 and G-protein coupled receptors with esophageal carcinogenesis

It has become increasingly clear that the ECS functions through multiple receptor pathways, in addition to CB1 and CB2[33]. Indeed, some G-protein coupled receptors (GPCRs), such as GPR35[34] and GPR63[35], are thought to have affinity for endo- and phyto-cannabinoids[34]. To evaluate the role of GPCRs in the BE-associated carcinogenesis, we first examined the expression of the established cannabinoid G protein-coupled receptor CB1[36] in normal esophagus and EAC. We observed punctate CB1-expression mainly in the basal layer of the normal esophageal stratified squamous epithelium (Figure 5A and B). In EAC, CB1 was coexpressed with the epithelial marker EPCAM (Figure 5C and D) and was significantly upregulated by semiquantitative H-score analysis (Figure 5E). Next, we investigated the expression of additional GPCRs in normal epithelium, BE metaplasia, and EAC using publicly available data from GSE1420[28]. Using the GEO2R interactive web tool, we identified a cohort of GPCRs that were significantly differentially expressed in BE and EAC compared with normal esophageal epithelium, with log2 fold changes > 0.9 and adjusted P values < 0.05. Among them, GPR35 and GPR5CA were significantly upregulated in both BE (Figure 6A) and EAC (Figure 6B), while GPR63 was downregulated in BE (Figure 6A). GPR45 and GPR143 were downregulated specifically in EAC (Figure 6B). These observations suggest a potential role for modulating CB1 and other GPCRs in the prevention and treatment of EAC.

Figure 5
Figure 5 Expression of CB1 in human normal esophageal mucosa and esophageal adenocarcinoma assessed by confocal microscopy. A: A representative immunofluorescence analysis of CB1 (red) and epithelial cell adhesion molecule (EPCAM) (green) expression in the normal human esophageal mucosa (magnification 63 ×). The inset highlights the CB1 expression in the basal epithelial layer; B: A representative immunofluorescence analysis depicting CB1 and EPCAM co-expression in the ductal epithelium of the submucosal gland (d) and acini of the submucosal gland (a); C and D: Representative immunofluorescence analyses of CB1 and EPCAM co-expression in two distinct human esophageal adenocarcinoma (EAC) samples; E: Bar graph represents a comparative H-score semiquantitative intensity analysis of CB1 expression in human normal esophageal mucosa and EAC. The data were analyzed using the Mann-Whitney U test. bP < 0.01. DAPI: 4’,6-diamidino-2-phenylindole; EPCAM: Epithelial cell adhesion molecule; EAC: Esophageal adenocarcinoma.
Figure 6
Figure 6 Dysregulation of G-protein coupled receptor gene expression in clinical Barrett’s esophagus and Barrett’s esophagus-associated esophageal adenocarcinoma. A: The volcano represents differentially expressed genes in clinical Barrett’s esophagus (BE) (n = 8) compared to the normal esophageal epithelium (n = 8). The data were obtained from the GSE database (GSE1420). BE upregulated (blue) and downregulated (red) genes were identified using the GEO2R tool, based on log2 fold change > 0.9 and adjusted P values of < 0.05; B: The volcano represents differentially expressed genes in clinical BE-associated esophageal adenocarcinoma (EAC) (n = 8) compared to the normal esophageal epithelium (n = 8). The data were obtained from the GSE database (GSE1420). EAC upregulated (blue) and downregulated (red) genes were identified using the GEO2R tool, based on log2 fold change > 0.9 and adjusted P values of < 0.05.
DISCUSSION

We present a novel drug-screening approach for GERD-induced damage that leverages the ECS’s properties using bioactive phyto-cannabinoids and terpenes. The findings indicate that specific combinations and ratios of these compounds are effective for different pathologic etiologies of the esophageal disease. Further research is required to determine how these combinations and ratios can be implemented clinically to prevent malignant transformation and suppress the mutagenic effects of bile acid refluxate.

The medicinal properties of natural products have long been recognized, and numerous bioactive compounds derived from medicinal plants have demonstrated potential in cancer therapy. For example, compounds such as gingerol, thymoquinone, artepillin C, and the polysaccharide from Gaboderma atrum have been shown to disrupt mitochondrial membrane potential, induce cytochrome C release, and activate caspase activity[37]. Cannabis sativa has been used as a ‘medicinal’ plant for thousands of years[38]. However, its medicinal properties remain underexplored due to global governmental and legal restrictions[39,40]. Unlike other natural products with individual activities, cannabinoids and terpenes exhibit synergistic properties that necessitate specific combinations to achieve therapeutic effects, particularly in the context of GER and GERD. Additional combinations, including those involving three or four compounds, warrant further investigation.

The findings support the hypothesis that CBG and Phy counteract the DCA-mediated increase of ROS production and subsequent oxidative DNA damage. Consequently, the potential application of the CBG/Phy admixture as a chemopreventive therapy was investigated. The results demonstrate that the CBG/Phy admixture primes human esophageal epithelial cells to undergo apoptosis when exposed to elevated DCA concentrations. In human esophageal cells, pretreatment with the CBG/Phy admixture and 300 μmol/L DCA led to a significant disruption of the mitochondrial membrane potential and increased cellular apoptosis. These findings may account for the need for preincubation with CBG/Phy, which was required to counteract the effects of DCA, and for its significant capacity to reduce DCA-mediated genomic instability. Additionally, the data indicate that CBG and β-car promote an optimal therapeutic response in metaplastic cells following low pH and bile acid insults, suggesting that a single combination may not provide universal protection and that therapeutic efficacy could be disease-specific.

Proposed mechanism of action

The CBG and either Phy or β-car admixture were found to affect the long-term recovery potential of human esophageal epithelial cells. Exposure to 100 μmol/L of DCA was sufficient to alter cell proliferation without inducing mitochondrial-mediated apoptosis. Mechanistically, unconjugated bile acids have been suggested to disrupt cellular pathways and promote the release of ROS from mitochondria by perturbing the mitochondrial outer membrane and inducing mitochondrial swelling[41]. CBG can activate mitochondrial CB1 through intramitochondrial G-alpha-I and inhibit soluble adenylyl cyclase, which inhibits protein kinase A and leads to downstream phosphorylation of proteins involved in the mitochondrial electron transport system[42]. Phy regulates cellular respiration by irreversibly inhibiting succinic semialdehyde dehydrogenase, which is present in the inner mitochondrial membrane[43]. The data indicate that maintaining cells with CBG/terpene and DCA results in reduced cellular proliferation, potentially due to long-term mitochondrial damage. Furthermore, the CBG/terpene admixture may inhibit or reverse DCA-induced DNA instability by promoting mitochondrial membrane instability and subsequent mitochondrial-mediated apoptosis. Thus, the CBG/terpene admixture may reduce total DNA damage and instability by inducing apoptosis and eliminating cells with significant DNA instability. Clearing DCA-mediated damaged mitochondria may also help counteract DCA-mediated genomic instability. While another mechanism may contribute to the admixture’s effect on cellular viability, further investigation is required. Additional evaluation using models that better reflect human physiology, including multicellular in vitro and in vivo models, is necessary to confirm the proposed mechanism of action and the efficacy of CBG and terpene combinations.

CONCLUSION

Collectively, the data indicate that the identified CBG and either Phy or β-car admixtures promote mitochondrial-mediated cell apoptosis exclusively when combined with DCA. These findings suggest that such admixtures prime cells for apoptosis and disrupt the propagation of mutated cells. The combination of CBG and terpenes may offer novel cancer prevention strategies to address the increasing incidence of esophageal cancer, a disease lacking effective treatment options.

References
1.  Falk GW, Jacobson BC, Riddell RH, Rubenstein JH, El-Zimaity H, Drewes AM, Roark KS, Sontag SJ, Schnell TG, Leya J, Chejfec G, Richter JE, Jenkins G, Goldman A, Dvorak K, Nardone G. Barrett's esophagus: prevalence-incidence and etiology-origins. Ann N Y Acad Sci. 2011;1232:1-17.  [RCA]  [PubMed]  [DOI]  [Full Text]  [Cited by in Crossref: 24]  [Cited by in RCA: 20]  [Article Influence: 1.3]  [Reference Citation Analysis (0)]
2.  Saha B, Vantanasiri K, Mohan BP, Goyal R, Garg N, Gerberi D, Kisiel JB, Singh S, Iyer PG. Prevalence of Barrett's Esophagus and Esophageal Adenocarcinoma With and Without Gastroesophageal Reflux: A Systematic Review and Meta-analysis. Clin Gastroenterol Hepatol. 2024;22:1381-1394.e7.  [RCA]  [PubMed]  [DOI]  [Full Text]  [Full Text (PDF)]  [Cited by in Crossref: 43]  [Cited by in RCA: 37]  [Article Influence: 18.5]  [Reference Citation Analysis (0)]
3.  Wang S, Li Z, Zhou Z, Kang M. Causal analysis of gastroesophageal reflux disease and esophageal cancer. Medicine (Baltimore). 2024;103:e37433.  [RCA]  [PubMed]  [DOI]  [Full Text]  [Cited by in Crossref: 6]  [Cited by in RCA: 7]  [Article Influence: 3.5]  [Reference Citation Analysis (0)]
4.  Quante M, Graham TA, Jansen M. Insights Into the Pathophysiology of Esophageal Adenocarcinoma. Gastroenterology. 2018;154:406-420.  [RCA]  [PubMed]  [DOI]  [Full Text]  [Cited by in Crossref: 74]  [Cited by in RCA: 61]  [Article Influence: 7.6]  [Reference Citation Analysis (0)]
5.  Fujimura T, Oyama K, Sasaki S, Nishijima K, Miyashita T, Ohta T, Miwa K, Hattori T. Inflammation-related carcinogenesis and prevention in esophageal adenocarcinoma using rat duodenoesophageal reflux models. Cancers (Basel). 2011;3:3206-3224.  [RCA]  [PubMed]  [DOI]  [Full Text]  [Full Text (PDF)]  [Cited by in Crossref: 7]  [Cited by in RCA: 8]  [Article Influence: 0.5]  [Reference Citation Analysis (0)]
6.  Fléjou JF. Barrett's oesophagus: from metaplasia to dysplasia and cancer. Gut. 2005;54 Suppl 1:i6-12.  [RCA]  [PubMed]  [DOI]  [Full Text]  [Full Text (PDF)]  [Cited by in Crossref: 144]  [Cited by in RCA: 124]  [Article Influence: 5.9]  [Reference Citation Analysis (0)]
7.  Bernstein H, Bernstein C, Payne CM, Dvorakova K, Garewal H. Bile acids as carcinogens in human gastrointestinal cancers. Mutat Res. 2005;589:47-65.  [RCA]  [PubMed]  [DOI]  [Full Text]  [Cited by in Crossref: 519]  [Cited by in RCA: 467]  [Article Influence: 22.2]  [Reference Citation Analysis (1)]
8.  Rodrigues CM, Fan G, Ma X, Kren BT, Steer CJ. A novel role for ursodeoxycholic acid in inhibiting apoptosis by modulating mitochondrial membrane perturbation. J Clin Invest. 1998;101:2790-2799.  [RCA]  [PubMed]  [DOI]  [Full Text]  [Cited by in Crossref: 426]  [Cited by in RCA: 381]  [Article Influence: 13.6]  [Reference Citation Analysis (1)]
9.  Sousa T, Castro RE, Pinto SN, Coutinho A, Lucas SD, Moreira R, Rodrigues CM, Prieto M, Fernandes F. Deoxycholic acid modulates cell death signaling through changes in mitochondrial membrane properties. J Lipid Res. 2015;56:2158-2171.  [RCA]  [PubMed]  [DOI]  [Full Text]  [Cited by in Crossref: 51]  [Cited by in RCA: 41]  [Article Influence: 3.7]  [Reference Citation Analysis (0)]
10.  Goldman A, Chen H, Khan MR, Roesly H, Hill KA, Shahidullah M, Mandal A, Delamere NA, Dvorak K. The Na+/H+ exchanger controls deoxycholic acid-induced apoptosis by a H+-activated, Na+-dependent ionic shift in esophageal cells. PLoS One. 2011;6:e23835.  [RCA]  [PubMed]  [DOI]  [Full Text]  [Full Text (PDF)]  [Cited by in Crossref: 21]  [Cited by in RCA: 21]  [Article Influence: 1.4]  [Reference Citation Analysis (0)]
11.  Cadenas E, Davies KJ. Mitochondrial free radical generation, oxidative stress, and aging. Free Radic Biol Med. 2000;29:222-230.  [RCA]  [PubMed]  [DOI]  [Full Text]  [Cited by in Crossref: 2401]  [Cited by in RCA: 2061]  [Article Influence: 79.3]  [Reference Citation Analysis (2)]
12.  Karanjawala ZE, Murphy N, Hinton DR, Hsieh CL, Lieber MR. Oxygen metabolism causes chromosome breaks and is associated with the neuronal apoptosis observed in DNA double-strand break repair mutants. Curr Biol. 2002;12:397-402.  [RCA]  [PubMed]  [DOI]  [Full Text]  [Cited by in Crossref: 156]  [Cited by in RCA: 143]  [Article Influence: 6.0]  [Reference Citation Analysis (0)]
13.  Abrams JA. Are We Making Progress in Preventing Barrett's-Related Esophageal Cancer? Therap Adv Gastroenterol. 2009;2:73-77.  [RCA]  [PubMed]  [DOI]  [Full Text]  [Cited by in Crossref: 3]  [Cited by in RCA: 2]  [Article Influence: 0.1]  [Reference Citation Analysis (0)]
14.  Borrelli F, Fasolino I, Romano B, Capasso R, Maiello F, Coppola D, Orlando P, Battista G, Pagano E, Di Marzo V, Izzo AA. Beneficial effect of the non-psychotropic plant cannabinoid cannabigerol on experimental inflammatory bowel disease. Biochem Pharmacol. 2013;85:1306-1316.  [RCA]  [PubMed]  [DOI]  [Full Text]  [Cited by in Crossref: 276]  [Cited by in RCA: 230]  [Article Influence: 17.7]  [Reference Citation Analysis (1)]
15.  Fisar Z. Phytocannabinoids and endocannabinoids. Curr Drug Abuse Rev. 2009;2:51-75.  [RCA]  [PubMed]  [DOI]  [Full Text]  [Cited by in Crossref: 42]  [Cited by in RCA: 29]  [Article Influence: 1.7]  [Reference Citation Analysis (0)]
16.  Borgelt LM, Franson KL, Nussbaum AM, Wang GS. The pharmacologic and clinical effects of medical cannabis. Pharmacotherapy. 2013;33:195-209.  [RCA]  [PubMed]  [DOI]  [Full Text]  [Cited by in Crossref: 375]  [Cited by in RCA: 304]  [Article Influence: 23.4]  [Reference Citation Analysis (0)]
17.  Saito VM, Rezende RM, Teixeira AL. Cannabinoid modulation of neuroinflammatory disorders. Curr Neuropharmacol. 2012;10:159-166.  [RCA]  [PubMed]  [DOI]  [Full Text]  [Full Text (PDF)]  [Cited by in Crossref: 48]  [Cited by in RCA: 43]  [Article Influence: 3.1]  [Reference Citation Analysis (0)]
18.  Zurier RB, Burstein SH. Cannabinoids, inflammation, and fibrosis. FASEB J. 2016;30:3682-3689.  [RCA]  [PubMed]  [DOI]  [Full Text]  [Cited by in Crossref: 95]  [Cited by in RCA: 85]  [Article Influence: 8.5]  [Reference Citation Analysis (0)]
19.  Cascio MG, Gauson LA, Stevenson LA, Ross RA, Pertwee RG. Evidence that the plant cannabinoid cannabigerol is a highly potent alpha2-adrenoceptor agonist and moderately potent 5HT1A receptor antagonist. Br J Pharmacol. 2010;159:129-141.  [RCA]  [PubMed]  [DOI]  [Full Text]  [Full Text (PDF)]  [Cited by in Crossref: 221]  [Cited by in RCA: 178]  [Article Influence: 11.1]  [Reference Citation Analysis (0)]
20.  Silva RO, Sousa FB, Damasceno SR, Carvalho NS, Silva VG, Oliveira FR, Sousa DP, Aragão KS, Barbosa AL, Freitas RM, Medeiros JV. Phytol, a diterpene alcohol, inhibits the inflammatory response by reducing cytokine production and oxidative stress. Fundam Clin Pharmacol. 2014;28:455-464.  [RCA]  [PubMed]  [DOI]  [Full Text]  [Cited by in Crossref: 198]  [Cited by in RCA: 153]  [Article Influence: 12.8]  [Reference Citation Analysis (0)]
21.  Baram L, Peled E, Berman P, Yellin B, Besser E, Benami M, Louria-Hayon I, Lewitus GM, Meiri D. The heterogeneity and complexity of Cannabis extracts as antitumor agents. Oncotarget. 2019;10:4091-4106.  [RCA]  [PubMed]  [DOI]  [Full Text]  [Full Text (PDF)]  [Cited by in Crossref: 94]  [Cited by in RCA: 75]  [Article Influence: 10.7]  [Reference Citation Analysis (0)]
22.  Śledziński P, Zeyland J, Słomski R, Nowak A. The current state and future perspectives of cannabinoids in cancer biology. Cancer Med. 2018;7:765-775.  [RCA]  [PubMed]  [DOI]  [Full Text]  [Full Text (PDF)]  [Cited by in Crossref: 136]  [Cited by in RCA: 117]  [Article Influence: 14.6]  [Reference Citation Analysis (0)]
23.  Ben-Shabat S, Fride E, Sheskin T, Tamiri T, Rhee MH, Vogel Z, Bisogno T, De Petrocellis L, Di Marzo V, Mechoulam R. An entourage effect: inactive endogenous fatty acid glycerol esters enhance 2-arachidonoyl-glycerol cannabinoid activity. Eur J Pharmacol. 1998;353:23-31.  [RCA]  [PubMed]  [DOI]  [Full Text]  [Cited by in Crossref: 534]  [Cited by in RCA: 442]  [Article Influence: 15.8]  [Reference Citation Analysis (0)]
24.  Morash MG, Nixon J, Shimoda LMN, Turner H, Stokes AJ, Small-Howard AL, Ellis LD. Identification of minimum essential therapeutic mixtures from cannabis plant extracts by screening in cell and animal models of Parkinson's disease. Front Pharmacol. 2022;13:907579.  [RCA]  [PubMed]  [DOI]  [Full Text]  [Full Text (PDF)]  [Cited by in Crossref: 9]  [Cited by in RCA: 6]  [Article Influence: 1.5]  [Reference Citation Analysis (0)]
25.  André R, Gomes AP, Pereira-Leite C, Marques-da-Costa A, Monteiro Rodrigues L, Sassano M, Rijo P, Costa MDC. The Entourage Effect in Cannabis Medicinal Products: A Comprehensive Review. Pharmaceuticals (Basel). 2024;17:1543.  [RCA]  [PubMed]  [DOI]  [Full Text]  [Full Text (PDF)]  [Cited by in Crossref: 28]  [Cited by in RCA: 23]  [Article Influence: 11.5]  [Reference Citation Analysis (0)]
26.  Coles M, Steiner-Lim GZ, Karl T. Therapeutic properties of multi-cannabinoid treatment strategies for Alzheimer's disease. Front Neurosci. 2022;16:962922.  [RCA]  [PubMed]  [DOI]  [Full Text]  [Full Text (PDF)]  [Cited by in Crossref: 44]  [Cited by in RCA: 35]  [Article Influence: 8.8]  [Reference Citation Analysis (0)]
27.  Goldman A, Chen HD, Roesly HB, Hill KA, Tome ME, Dvorak B, Bernstein H, Dvorak K. Characterization of squamous esophageal cells resistant to bile acids at acidic pH: implication for Barrett's esophagus pathogenesis. Am J Physiol Gastrointest Liver Physiol. 2011;300:G292-G302.  [RCA]  [PubMed]  [DOI]  [Full Text]  [Full Text (PDF)]  [Cited by in Crossref: 34]  [Cited by in RCA: 32]  [Article Influence: 2.1]  [Reference Citation Analysis (0)]
28.  Kimchi ET, Posner MC, Park JO, Darga TE, Kocherginsky M, Karrison T, Hart J, Smith KD, Mezhir JJ, Weichselbaum RR, Khodarev NN. Progression of Barrett's metaplasia to adenocarcinoma is associated with the suppression of the transcriptional programs of epidermal differentiation. Cancer Res. 2005;65:3146-3154.  [RCA]  [PubMed]  [DOI]  [Full Text]  [Cited by in Crossref: 122]  [Cited by in RCA: 130]  [Article Influence: 6.2]  [Reference Citation Analysis (0)]
29.  Stoner GD, Kaighn ME, Reddel RR, Resau JH, Bowman D, Naito Z, Matsukura N, You M, Galati AJ, Harris CC. Establishment and characterization of SV40 T-antigen immortalized human esophageal epithelial cells. Cancer Res. 1991;51:365-371.  [PubMed]  [DOI]
30.  Nehra D, Howell P, Williams CP, Pye JK, Beynon J. Toxic bile acids in gastro-oesophageal reflux disease: influence of gastric acidity. Gut. 1999;44:598-602.  [RCA]  [PubMed]  [DOI]  [Full Text]  [Full Text (PDF)]  [Cited by in Crossref: 319]  [Cited by in RCA: 302]  [Article Influence: 11.2]  [Reference Citation Analysis (1)]
31.  Payne CM, Bernstein C, Dvorak K, Bernstein H. Hydrophobic bile acids, genomic instability, Darwinian selection, and colon carcinogenesis. Clin Exp Gastroenterol. 2008;1:19-47.  [RCA]  [PubMed]  [DOI]  [Full Text]  [Full Text (PDF)]  [Cited by in Crossref: 124]  [Cited by in RCA: 118]  [Article Influence: 6.6]  [Reference Citation Analysis (1)]
32.  Goldman A, Condon A, Adler E, Minnella M, Bernstein C, Bernstein H, Dvorak K. Protective effects of glycoursodeoxycholic acid in Barrett's esophagus cells. Dis Esophagus. 2010;23:83-93.  [RCA]  [PubMed]  [DOI]  [Full Text]  [Cited by in Crossref: 31]  [Cited by in RCA: 32]  [Article Influence: 2.0]  [Reference Citation Analysis (0)]
33.  Morales P, Reggio PH. An Update on Non-CB(1), Non-CB(2) Cannabinoid Related G-Protein-Coupled Receptors. Cannabis Cannabinoid Res. 2017;2:265-273.  [RCA]  [PubMed]  [DOI]  [Full Text]  [Full Text (PDF)]  [Cited by in Crossref: 167]  [Cited by in RCA: 144]  [Article Influence: 16.0]  [Reference Citation Analysis (0)]
34.  Zhao P, Abood ME. GPR55 and GPR35 and their relationship to cannabinoid and lysophospholipid receptors. Life Sci. 2013;92:453-457.  [RCA]  [PubMed]  [DOI]  [Full Text]  [Cited by in Crossref: 45]  [Cited by in RCA: 44]  [Article Influence: 3.4]  [Reference Citation Analysis (0)]
35.  Yin H, Chu A, Li W, Wang B, Shelton F, Otero F, Nguyen DG, Caldwell JS, Chen YA. Lipid G protein-coupled receptor ligand identification using beta-arrestin PathHunter assay. J Biol Chem. 2009;284:12328-12338.  [RCA]  [PubMed]  [DOI]  [Full Text]  [Cited by in Crossref: 286]  [Cited by in RCA: 256]  [Article Influence: 15.1]  [Reference Citation Analysis (0)]
36.  Lorenzen E, Sakmar TP. Receptor Structures for a Caldron of Cannabinoids. Cell. 2019;176:409-411.  [RCA]  [PubMed]  [DOI]  [Full Text]  [Cited by in Crossref: 14]  [Cited by in RCA: 12]  [Article Influence: 1.7]  [Reference Citation Analysis (0)]
37.  Tao F, Zhang Y, Zhang Z. The Role of Herbal Bioactive Components in Mitochondria Function and Cancer Therapy. Evid Based Complement Alternat Med. 2019;2019:3868354.  [RCA]  [PubMed]  [DOI]  [Full Text]  [Full Text (PDF)]  [Cited by in Crossref: 19]  [Cited by in RCA: 18]  [Article Influence: 2.6]  [Reference Citation Analysis (0)]
38.  Bridgeman MB, Abazia DT. Medicinal Cannabis: History, Pharmacology, And Implications for the Acute Care Setting. P T. 2017;42:180-188.  [PubMed]  [DOI]
39.  Gertsch J. Analytical and Pharmacological Challenges in Cannabis Research. Planta Med. 2018;84:213.  [RCA]  [PubMed]  [DOI]  [Full Text]  [Cited by in Crossref: 6]  [Cited by in RCA: 5]  [Article Influence: 0.6]  [Reference Citation Analysis (0)]
40.  Eggertson L. The challenges of medical cannabis research. Can Nurse. 2017;113:26-28.  [PubMed]  [DOI]
41.  Rodrigues CM, Fan G, Wong PY, Kren BT, Steer CJ. Ursodeoxycholic acid may inhibit deoxycholic acid-induced apoptosis by modulating mitochondrial transmembrane potential and reactive oxygen species production. Mol Med. 1998;4:165-178.  [PubMed]  [DOI]
42.  Hebert-Chatelain E, Desprez T, Serrat R, Bellocchio L, Soria-Gomez E, Busquets-Garcia A, Pagano Zottola AC, Delamarre A, Cannich A, Vincent P, Varilh M, Robin LM, Terral G, García-Fernández MD, Colavita M, Mazier W, Drago F, Puente N, Reguero L, Elezgarai I, Dupuy JW, Cota D, Lopez-Rodriguez ML, Barreda-Gómez G, Massa F, Grandes P, Bénard G, Marsicano G. A cannabinoid link between mitochondria and memory. Nature. 2016;539:555-559.  [RCA]  [PubMed]  [DOI]  [Full Text]  [Cited by in Crossref: 394]  [Cited by in RCA: 332]  [Article Influence: 33.2]  [Reference Citation Analysis (0)]
43.  Bang MH, Choi SY, Jang TO, Kim SK, Kwon OS, Kang TC, Won MH, Park J, Baek NI. Phytol, SSADH inhibitory diterpenoid of Lactuca sativa. Arch Pharm Res. 2002;25:643-646.  [RCA]  [PubMed]  [DOI]  [Full Text]  [Cited by in Crossref: 30]  [Cited by in RCA: 22]  [Article Influence: 0.9]  [Reference Citation Analysis (0)]
Footnotes

Peer review: Externally peer reviewed.

Peer-review model: Single blind

Specialty type: Gastroenterology and hepatology

Country of origin: United States

Peer-review report’s classification

Scientific quality: Grade A, Grade A, Grade B, Grade B

Novelty: Grade A, Grade A, Grade A, Grade B

Creativity or innovation: Grade A, Grade B, Grade B, Grade C

Scientific significance: Grade A, Grade A, Grade B, Grade C

P-Reviewer: Chen Y, MD, Senior Researcher, China; Ke QH, PhD, Adjunct Associate Professor, China; Zhu SR, Associate Chief Physician, China S-Editor: Fan M L-Editor: A P-Editor: Lei YY

Write to the Help Desk