Copyright
©The Author(s) 2025.
World J Gastroenterol. Dec 28, 2025; 31(48): 112004
Published online Dec 28, 2025. doi: 10.3748/wjg.v31.i48.112004
Published online Dec 28, 2025. doi: 10.3748/wjg.v31.i48.112004
Figure 1 Sphinganine alleviated sepsis-induced intestinal injury and modulates macrophage polarization.
A-D: Serum levels of diamine oxidase (A), diamine oxidase (IL)-1β (B), tumor necrosis factor-α (C), and IL-6 (D) were measured by enzyme-linked immunosorbent assay; E and F: Representative images of hematoxylin and eosin-stained colon tissue sections; G: Immunofluorescent staining of zonula occludens-1; H and I: Immunofluorescence analysis of macrophage polarization markers. The expression of cluster of differentiation (CD) 86 (M1 macrophage marker) was upregulated in the sepsis group and decreased by sphinganine treatment, while the expression of CD206 (M2 macrophage marker) was increased by sphinganine. Data are presented as mean ± SEM. aP < 0.05. bP < 0.01. cP < 0.001. DAO: Diamine oxidase; IL: Interleukin; TNF: Tumor necrosis factor; CLP: Cecal ligation and puncture; ZO-1: Zonula occludens-1; CD: Cluster of differentiation; DAPI: 4’,6-diamidino-2-phenylindole.
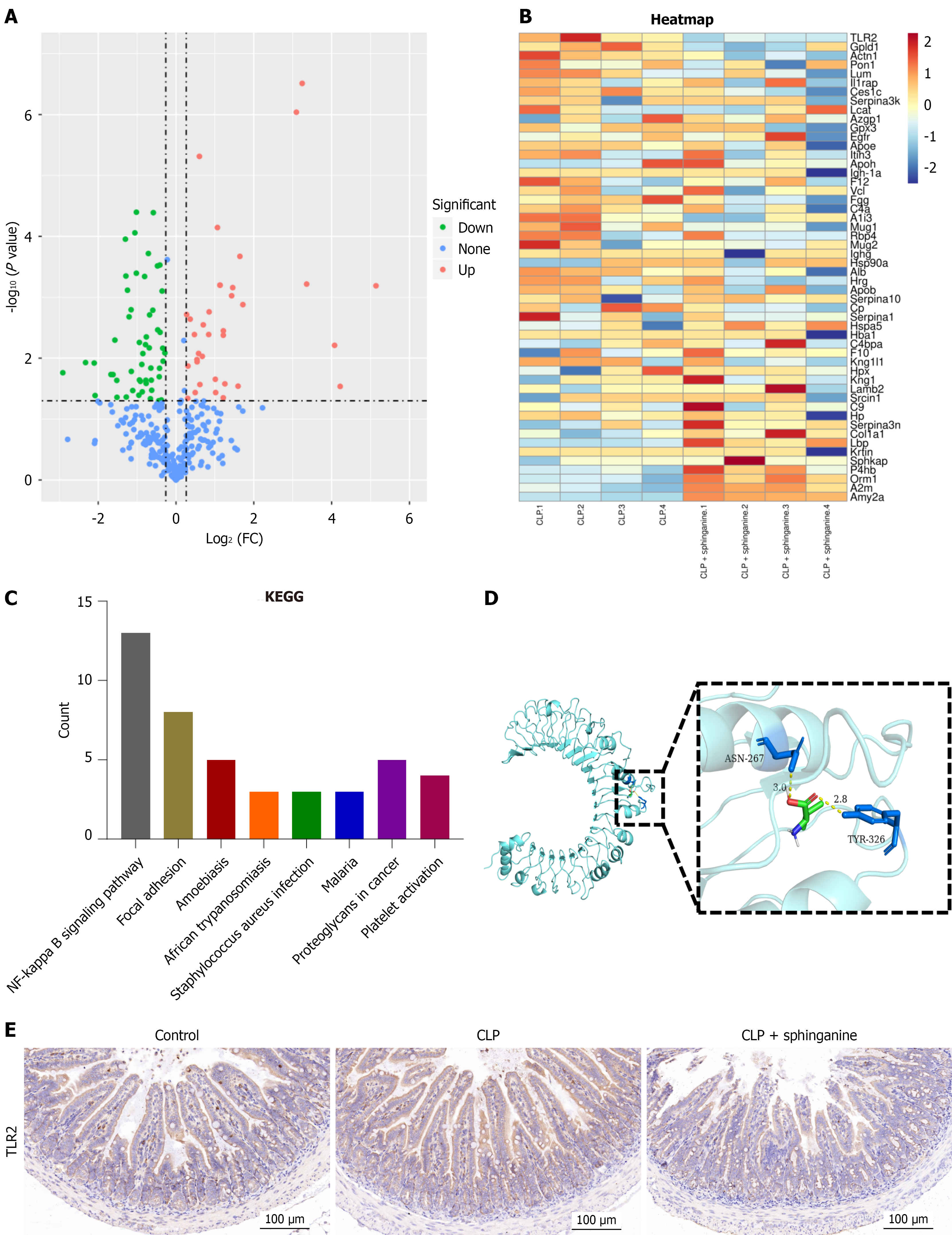
Figure 2 Sphinganine suppresses intestinal toll like receptor 2 expression.
A: Volcano plot showing differentially expressed proteins in intestine samples from the lipopolysaccharide (LPS) and LPS + sphinganine groups analyzed by label-free proteomics; B: Heat map summarizing the relative abundance of proteins, highlighting toll like receptor (TLR) 2 as the most significantly altered protein between the two groups; C: Kyoto Encyclopedia of Genes and Genomes pathway analysis indicated that the nuclear factor kappa-B signaling pathway was the most significantly enriched; D: Docking results showed a binding energy of -4.3 kcal/mol between sphinganine and the TLR2 protein, suggesting a potential interaction; E: Immunohistochemical staining of TLR2 in colon tissue samples. TLR2 expression was increased in sepsis model mice, and sphinganine treatment significantly reduced this upregulation. FC: Fold change; TLR2: Toll like receptor 2; KEGG: Kyoto Encyclopedia of Genes and Genomes; CLP: Cecal ligation and puncture.
Figure 3 Sphinganine inhibits macrophage polarization and alleviates intestinal injury via toll like receptor 2.
A-D: Enzyme-linked immunosorbent assay results showed that sphinganine reduced serum levels of diamine oxidase (A), diamine oxidase (IL)-1β (B), tumor necrosis factor-α (C), and IL-6 (D), which were reversed by treatment with the toll like receptor (TLR) 2 agonist fibroblast-stimulating lipopeptide-1 (FSL-1); E and F: Hematoxylin and eosin staining demonstrated that FSL-1-mediated activation of TLR2 aggravated sepsis-related intestinal damage, while sphinganine treatment protected against such injury; G: Immunofluorescent staining showed that FSL-1 treatment decreased zonula occludens-1 expression in colon tissues, and sphinganine counteracted this effect; H and I: Immunofluorescence analysis of macrophage polarization markers. The beneficial effects of sphinganine on cluster of differentiation (CD) 86 and CD206 expression were reversed by FSL-1 treatment. Data are presented as mean ± SEM. aP < 0.05. bP < 0.01. cP < 0.001. DAO: Diamine oxidase; IL: Interleukin; TNF: Tumor necrosis factor; CLP: Cecal ligation and puncture; FSL-1: Fibroblast-stimulating lipopeptide-1; ZO-1: Zonula occludens-1; CD: Cluster of differentiation; DAPI: 4’,6-diamidino-2-phenylindole.
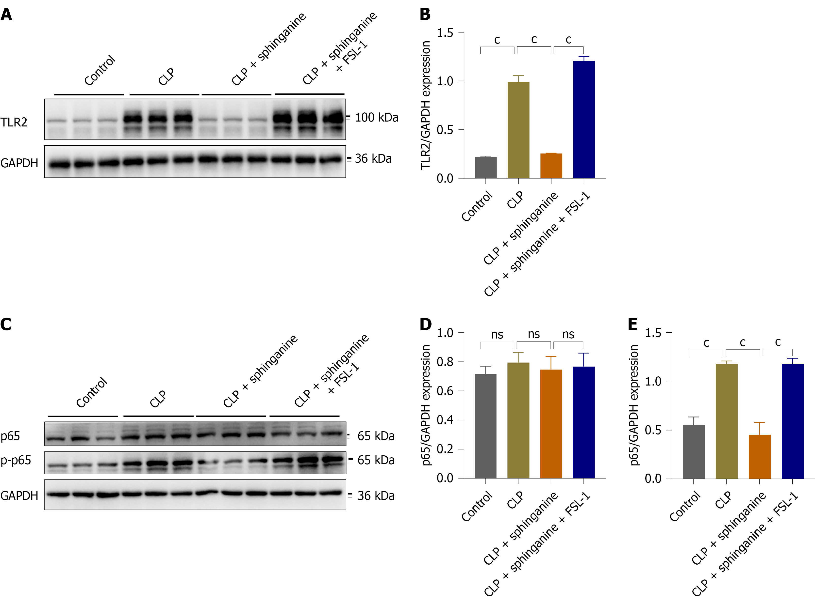
Figure 4 Sphinganine targets the toll like receptor 2/nuclear factor kappa-B axis to inhibit macrophage polarization.
A-E: Representative Western blot images and quantitative analysis of phosphorylated p65 and total p65 protein expression in colon tissues from different groups of mice (n = 3 per group). Data are presented as mean ± SEM. cP < 0.001. TLR2: Toll like receptor 2; GAPDH: Glyceraldehyde-3-phosphate dehydrogenase; CLP: Cecal ligation and puncture; FSL-1: Fibroblast-stimulating lipopeptide-1; ns: Not significant; p-p65: Phosphorylated p65.
- Citation: Chen YF, Wang ZT, Zhao J, Tang JG, Zhang BY. Sphinganine inhibits macrophage polarization and protects against sepsis-induced intestinal injury. World J Gastroenterol 2025; 31(48): 112004
- URL: https://www.wjgnet.com/1007-9327/full/v31/i48/112004.htm
- DOI: https://dx.doi.org/10.3748/wjg.v31.i48.112004
