BPG is committed to discovery and dissemination of knowledge
Basic Study Open Access
©The Author(s) 2025. Published by Baishideng Publishing Group Inc. All rights reserved.
World J Gastrointest Oncol. Dec 15, 2025; 17(12): 113524
Published online Dec 15, 2025. doi: 10.4251/wjgo.v17.i12.113524
Exosomal miR-191 promotes colorectal cancer progression by inducing M2 macrophage polarization and inhibiting ferroptosis
Qing-Yun Zhao, Shou-Jiang Wei, Department of Gastrointestinal Surgery, Affiliated Hospital of North Sichuan Medical College, North Sichuan Medical College, Nanchong 637000, Sichuan Province, China
ORCID number: Qing-Yun Zhao (0009-0008-0054-4776); Shou-Jiang Wei (0000-0002-9369-6742).
Author contributions: Zhao QY performed the experiments, data analysis and wrote the paper; Zhao QY and Wei SJ conceived and designed the study, reviewed and edited the manuscript; all authors read and approved the final manuscript.
Institutional review board statement: This study does not involve any human experiments.
Institutional animal care and use committee statement: The animal experiments were approved by the Experimental Animal Ethics Committee of North Sichuan Medical College (approval No. 20240520).
Conflict-of-interest statement: The authors declare that they have no conflict of interest.
ARRIVE guidelines statement: The authors have read the ARRIVE guidelines, and the manuscript was prepared and revised according to the ARRIVE guidelines.
Data sharing statement: Dataset available from the corresponding author at msmcwsj@163.com.
Corresponding author: Shou-Jiang Wei, MD, Professor, Department of Gastrointestinal Surgery, Affiliated Hospital of North Sichuan Medical College, North Sichuan Medical College, No. 1 Maoyuan Road, Shunqing District, Nanchong 637000, Sichuan Province, China. nsmcwsj@163.com
Received: August 28, 2025
Revised: September 17, 2025
Accepted: November 6, 2025
Published online: December 15, 2025
Processing time: 106 Days and 1.4 Hours

Abstract
BACKGROUND

Multiple exosomal microRNAs were reported to have a significant role in colorectal cancer (CRC) cells. The function and mechanism of exosomal miR-191 in CRC have not been clearly elucidated.

AIM

To explore the roles of miR-191 in CRC.

METHODS

Supernatant exosomes from CRC cells were extracted and identified. After coculture, macrophage polarization was determined using flow cytometry for the markers cluster of differentiation (CD) 68 and CD163, enzyme-linked immunosorbent assay for the cytokines interleukin (IL)-4 and IL-10, western blotting for chitinase-like protein 3 and arginase-1 expression, and immunofluorescent staining for 1,1’-dioctadecyl-3,3,3’,3’-tetramethylindocarbocyanine perchlorate. Reactive oxygen species (ROS) level, ferroptosis-related proteins (SLC7A11 and GPX4), and apoptosis were determined with flow cytometry, western blotting, and TUNEL staining. We performed in vivo experiments to determine the function of exosomal miR-191 and M2 macrophage polarization.

RESULTS

We successfully isolated exosomes from CRC cells. Inhibition of miR-191 in CRC cells suppressed M2 polarization of macrophages. After coculture of macrophages, inhibition of miR-191 induced ROS production, ferroptosis, and apoptosis of CRC cells. Silencing of exosomal miR-191 from CRC cells prevented M2 polarization of macrophages, and weakened CRC development by inducing ferroptosis. Exosomal miR-191 accelerated cancer progression in CRC nude mice by promoting M2 polarization of macrophages.

CONCLUSION

Inhibition of exosomal miR-191 attenuated CRC progression by inducing ferroptosis in macrophages. This study revealed a novel mechanism by which exosomal miR-191 modulates the tumor microenvironment.

Key Words: Colorectal cancer; MiR-191; Exosome; Macrophages; Ferroptosis; M2 polarization

Core Tip: We successfully isolated exosomes from colorectal cancer (CRC) cells. Inhibition of miR-191 in CRC cells suppressed M2 polarization of macrophages. After coculture of macrophages, inhibition of miR-191 induced reactive oxygen species production, ferroptosis, and apoptosis of CRC cells. Silencing of exosomal miR-191 from CRC cells prevented M2 polarization of macrophages, and weakened CRC development by inducing ferroptosis in macrophages. Exosomal miR-191 also accelerated cancer progression in CRC nude mice by promoting M2 polarization of macrophages.



INTRODUCTION

Colorectal cancer (CRC) is a frequent gastrointestinal malignancy worldwide. There were 1.9 million new cases and 935000 deaths in 2020, accounting for 10% of all cancers[1,2]. Most cases of CRC are not caused by a single factor[3]. Most patients have no obvious symptoms in the early stage, and 40%-50% of patients are already at an advanced stage when diagnosed, with distant metastases and a 5-year survival rate of only 12.5%[4]. The most familiar sites of metastasis are the liver, peritoneum and lung[5]. Currently, therapy is based on radical surgery and radiotherapy[2,6]. Recurrence and metastasis rates are high after surgery. Therefore, studying the mechanism of CRC development is beneficial for accurate diagnosis, precise treatment and early prevention of the disease, which is also is an effective way to reduce CRC mortality.

Exosomes are small extracellular vesicles, 40-150 nm in diameter, derived from intranuclear bodies[7]. All types of cells in the tumor microenvironment are capable of releasing exosomes and regulating the microenvironment through the delivery of bioactive molecules in exosomes[8]. Exosomes have immunostimulatory and immunosuppressive effects in tumor immunity[9]. Research confirmed that tumor cells can secrete intracellular noncoding RNAs with specific functions into the tumor microenvironment in an exosomal manner, thus affecting tumor cell proliferation, apoptosis and metastasis[10,11]. MicroRNAs (miRNAs) are one class of noncoding RNA molecules consisting of 18-28 nucleotides[12,13]. miRNAs can participate in multiple pathophysiological processes in cells through post-transcriptional regulation[14]. Therefore, studying the role and mechanism of tumor-cell-derived exosomal miRNAs in cancer progression can guide the search for better therapy. miR-191 has been reported to have a role in the induction several types of cancer, including prostate cancer[15,16], hepatocellular carcinoma[17], CRC[18] and endometrial cancer[19]. However, the action and mechanism of exosomal miR-191 in CRC is not clear; therefore, we selected exosomal miR-191 as the subject of this study.

CRC progression is a complex process caused by a combination of genetic modifications that accumulate in cancer cells and the surrounding microenvironment[20]. Success of CRC chemotherapy is associated with a durable tumor-targeted immune response[21]. Tumor-associated macrophages (TAMs) have been reported to affect the prognosis and efficacy of chemotherapy and immunotherapy[22]. In many cases, TAMs can also directly influence tumor progression, suggesting that they are associated with CRC progression[23]. Therefore, exploring the relationship between TAMs and CRC may provide ideas for new immune target studies. Studies of TAMs in CRC have focused on basic experimental investigations and are dominated by M2 TAMs[24,25]. Current evidence suggests that M2 TAMs are key immunosuppressive cells that induce tumor growth, angiogenesis and epithelial mesenchymal transition[26,27]. Therefore, M2 TAMs are a potential target for immunotherapy. However, whether CRC-derived exosomal miR-191 can affect CRC progression by altering macrophage polarization has not been reported.

In this study, we extracted and identified exosomes from CRC cells, and investigated the influence of miR-191 inhibition on M2 polarization of macrophages. We explored the roles of miR-191 inhibition in CRC-cell-related functions by coculturing with macrophages. More importantly, we verified the role and mechanism of exosomal miR-191 from CRC cells on the M2 polarization of macrophages and CRC progression. It is hoped that our study will provide an experimental basis for immunotherapy of CRC.

MATERIALS AND METHODS
Cell culture

Fetal human colon (FHC) epithelial cells and CRC cells (SW620, SW480, HCT116 and LoVo) were purchased from American Type Culture Collection (Manassas, VA, United States). Cells were cultured in Dulbecco’s modified Eagle’s medium (Sigma, St. Louis, MO, United States) supplemented with 10% fetal bovine serum (Invitrogen, Carlsbad, CA, United States) at 37 °C with 5% carbon dioxide.

Isolation and induction of macrophages

Peripheral blood of volunteers was collected in heparin anticoagulation tubes. After centrifugation, the supernatant was collected. The supernatant was added to twice the volume of phosphate-buffered saline (PBS), followed by the addition of 2/3 volume of lymphatic separation solution. After centrifugation, the white film layer was collected as peripheral blood mononuclear cells. After PBS cleaning, the lymphocyte separation (LS) sorting column was placed in the sorting field and cleaned by adding magnetic-activated cell sorting (MACS) sorting buffer (130-091-376, Miltenyi Biotec). After counting, 107 cells were added to 20 μL of sorting magnetic beads and 80 μL of MACS buffer at 4 °C for 15 minutes. After MACS buffer treatment, the samples were added to the LS sorting column. Cells in the column were collected and cultured in Roswell Park Memorial Institute 1640. The cluster of differentiation (CD) 14-positive monocytes were inoculated in 12-well plates. Macrophage colony-stimulating factor was added to positive monocytes. After 5 days, the unadhered cells were discarded and the remaining adhered cells were macrophages.

Cell treatment

MiR-191 inhibitor and negative control (NC) were provided by Genepharma (Shanghai, China). CRC cells or macrophages were transfected with miR-191 inhibitor or NC with Lipofectamine 3000 reagent (Invitrogen) for 48 hours. CRC cells or macrophages were exposed to exosomes from CRC cells for 48 hours, using a concentration of 107 exosomes/mL. Macrophages were also processed with 5 μM ferrostatin-1. CRC cells were cocultured with the treated macrophages.

Quantitative reverse transcription polymerase chain reaction

Total RNA was extracted with Trizol reagent (Invitrogen). Nanodrop spectrophotometry was used to measure the concentration of RNA. Reverse transcription was conducted to produce complementary DNAs using BestarTM quantitative polymerase chain reaction (qPCR) RT kit (DBI Bioscience, China). PCR amplification was performed with SYBR Green qPCR Mix kit (Sparkjade, China) on the QuantStudioTM6 realtime-PCR instrument. The relative level was calculated by 2ΔΔCT.

Extraction of exosomes

When CRC cells reached 80% confluence, the original culture medium was replaced with serum-free medium and the culture was continued for 48 hours. The supernatant was collected and centrifuged to remove impurities. Subsequently, the centrifuged supernatant was filtered through a 0.22-μm filter and centrifuged at 4 °C to extract exosomes (6000 × g for 40 minutes and 10000 × g for 1 hour).

Nano sight particle-tracking analysis

Exosomes were diluted with PBS and placed on a cuvette. The particle size was analyzed by dynamic light scattering (Litesizer 500, Anton Parr, Austria).

Transmission electron microscope

The extracted exosomes were fixed with 100 μL 2% paraformaldehyde at 4 °C. Five microliters of exosome suspension was added dropwise to a copper grid for 20 minutes at room temperature. After PBS washing, the samples were fixed with 1% glutaraldehyde for 5 minutes, rinsed 10 times with double distilled water, and negatively stained with 4% dioxin acetate for 5 minutes. The residual solution was blotted off on filter paper and dried at room temperature. Exosomes were observed by transmission electron microscopy (TEM).

Western blot

The transplanted tumor tissue from the mice were grounded, and groups of cells and exosomes were collected. Total protein was extracted with radio immunoprecipitation assay lysis buffer. The proteins (40 μg) were separated by sodium dodecyl sulfate-polyacrylamide gel electrophoresis, and transferred to polyvinylidene difluoride membranes (Merck, Billerica, MA, United States). After blocking with 5% skimmed milk for 1 hour, the samples were added to primary antibody at 4 °C overnight, followed by secondary antibody (1:2000; Abcam, Cambridge, MA, United States) for 1 hour. Each group was exposed and photographed on the ChemiDoc Multiplex Imager System (12003153, Bio-Rad) after uniformly adding enhanced chemiluminescence reagents (Thermo, Waltham, MA, United States). The primary antibodies included anti-CD9 (1:1000, ab236630; Abcam), anti-TSG101 (1:1000; Abcam), anti-chitinase-like protein 3 (YM1) (1:1000, ab125011; Abcam), anti-arginase-1 (Arg-1) (1:1000, ab281603; Abcam), anti-SLC7A11 (1:1000, ab307601; Abcam), anti-GPX4 (1:1000, ab262509; Abcam), and anti-glyceraldehyde-3-phosphate dehydrogenase (1:1000, ab9485; Abcam).

Enzyme-linked immunosorbent assay

The levels of interleukin (IL)-4 (CSB-E04633h; Cusabio, Wuhan, Hubei Province, China) and IL-10 (CSB-E04593h-IS; Cusabio) in cell supernatant or mouse serum were assessed with the corresponding enzyme-linked immunosorbent assay (ELISA) kits. Optical density 450 nm was measured and the standard curve was plotted. The corresponding concentration of samples was obtained according to the standard curve.

Flow cytometry for CD68 and CD163 +

Macrophages were digested with 0.25% trypsin without ethylenediaminetetraacetic acid and collected after termination of digestion. Macrophages were resuspended by adding 200 μL PBS and incubated with the corresponding antibodies (CD68 and CD163) for 30 minutes at 4 °C. After centrifugation, macrophages were resuspended with 200 μL PBS. CD68 and CD163 were analyzed by flow cytometry (BD Biosciences, San Jose, CA, United States).

Uptake of exosomes

The exosomes were labeled with 1,1’-dioctadecyl-3,3,3’,3’-tetramethylindocarbocyanine perchlorate (PKH26). After ultracentrifugation (100000 × g for 1 hour), PKH26-labeled exosomes were collected. The macrophages were inoculated in six-well plates and cocultured with PKH26-labeled exosomes. The co-incubated cells were fixed with 4% formaldehyde, and the nuclei were labeled with 4’,6-diamidino-2-phenylindole (DAPI) (Sigma). Uptake of exosomes by macrophages was observed under fluorescence microscopy.

Flow cytometry for reactive oxygen species

The collected cells were added to 500 μL PBS and cell homogenates were prepared. The level of intracellular reactive oxygen species (ROS) was determined using the 2’,7’-dichlorodihydrofluorescein diacetate (DCFH-DA) probe. The cells were stained with 20 μM DCFH-DA for 30 minutes in the dark. Fluorescence intensity was monitored by flow cytometry.

Experimental animals

Fifteen sterile-grade healthy BALB/c nude mice (5 weeks, 18-20 g) were housed in the specific pathogen free-grade animal house at the Animal center of North Sichuan Medical College. The experimental protocol was approved by the Ethics Committee of North Sichuan Medical College (approval No. 20240520). Each nude mouse was inoculated by subcutaneous injection of 5.0 × 107 CRC cells in a volume of 0.2 mL. Mice in the exosome group were given 50 μL exosomes (1 mg/mL) via the tail vein every 2 days for five times. The mice were also treated with M2 type macrophage inhibitor erastin (10mg/kg). After inoculation for 7 days, tumor size was measured using vernier calipers. At 28 days after implantation, the tumors were photographed and weighed. The mice were killed by 200 mg/kg intraperitoneal injection of sodium pentobarbital.

Hematoxylin and eosin staining

Based on previous research, nude mouse tumors were fixed in 4% paraformaldehyde (Solarbio), dehydrated, waxed, embedded, and sectioned. The hematoxylin and eosin (HE) stain was baked for 1 hour before staining, and dewaxed with graded ethanol and xylene until hydrated. They were stained with hematoxylin for 5 minutes and eosin for 3 minutes. Finally, the sections were dehydrated, transparented and sealed. The tissue structure was observed under light microscope.

TUNEL analysis

CRC cells were inoculated at 5 × 105/well in 24-well plates at 37 °C for 24 hours. When the cell density was suitable, the cells were fixed with 4% paraformaldehyde. After washing, the samples were immersed in the closure solution for 15 minutes, permeabilized for 2 minutes, and stained with TUNEL solution for 1 hour. The cells were stained with DAPI (Sigma). Finally, the fluorescence signal was monitored under fluorescence microscopy.

Statistical analysis

All data were presented as mean ± SD from three independent repetitions. SPSS 22.0 (SPSS, Chicago, IL, United States) was used to analyze the data. Data between two groups were analyzed using the t test, and the quantitative data in multiple groups were tested by one-way analysis of variance. Differences were defined as statistically significant at P < 0.05.

RESULTS
Identification of exosomes derived from CRC cells

We verified the expression difference of miR-191 in FHC and CRC cell lines (SW620, SW480, HCT116 and LoVo) by quantitative reverse transcription PCR (qRT-PCR). Expression of miR-191 was increased in CRC cell lines compared with that in the FHC group. CRC cell lines SW620 and LoVo with the highest expression of miR-191 were selected for subsequent experiments (Figure 1A). Exosomes were collected from SW620 and LoVo cell supernatants. Through NanoSight particle-tracking analysis, the size of SW620 exosomes was mainly around 70 nm, and that of LoVo exosomes was mainly around 80 nm (Figure 1B). TEM showed that the exosome particles were circular and similar in size to the above results (Figure 1C). Western blotting showed that exosomal markers CD9 and TSG101 were highly expressed in SW620 and LoVo exosomes (Figure 1D and Supplementary Figure 1A). We transfected miR-191 inhibitor into CRC cells and isolated the exosomes. qRT-PCR showed that inhibition of miR-191 markedly reduced miR-191 expression in CRC cells and CRC-derived exosomes (Figure 1E). We successfully knocked down miR-191 by transfection.

Figure 1
Figure 1 Extraction and identification of supernatant exosomes from colorectal cancer cells after miR-191 inhibition. A: Quantitative reverse transcription polymerase chain reaction (qRT-PCR) was performed to analyze the expression change of miR-191 in fetal human colon and colorectal cancer cells (SW620, SW480, HCT116 and LoVo); B: Size distribution and number of the isolated exosomes were displayed by nano sight particle-tracking analysis; C: Transmission electron microscopy showed the size and shape of the exosomes derived from SW620 and LoVo cells. Scale bar = 200 nm; D: Expression of cluster of differentiation 9 and TSG101 was confirmed by western blotting in exosomes secreted by SW620 and LoVo cells; E: QRT-PCR analysis of miR-191 expression in SW620- and LoVo-derived exosomes after transfection with miR-191 inhibitor. aP < 0.05. bP < 0.01. cP < 0.001. CRC: Colorectal cancer; FHC: Fetal human colon; Exo: Exosome; TEM: Transmission electron microscopy; CD: Cluster of differentiation; WC: Whole cell lysate; NC: Negative control.
Inhibition of miR-191 in CRC cells prevents M2 polarization of macrophages

To confirm whether macrophages successfully took up exosomes, CRC cells transfected with miR-191 inhibitor were cocultured with M0 macrophages. We analyzed the polarization of M2 macrophages by flow cytometry to analyze the expression of macrophage markers CD68 and CD163. Expression of CD68/CD163 in macrophages was dramatically reduced in the miR-191 inhibitor group with respect to that in the control group (Figure 2A). We measured the cellular inflammatory factors IL-4 and IL-10. The levels of IL-4 and IL-10 were reduced in the miR-191 inhibitor group relative to the NC group (Figure 2B). Western blotting demonstrated that miR-191 inhibition downregulated YM1 and Arg-1 in macrophages (Figure 2C and Supplementary Figure 1B). We labeled exosomes with PKH red dye and macrophage nuclei with DAPI blue dye. Immunofluorescence staining indicated red fluorescence near the blue fluorescently labeled nuclei, indicating successful uptake of exosomes by macrophages (Figure 2D). More importantly, we found that the intracellular miR-191 content of macrophages was reduced after uptake of exosomes from CRC cells transfected with miR-191 inhibitor (Figure 2E). We proved that macrophages had successfully taken up exosomes.

Figure 2
Figure 2 Inhibition of miR-191 in colorectal cancer cells dramatically prevents M2 polarization of macrophages. A: MiR-191-inhibited colorectal cancer cells were cocultured with M0 macrophages. M2 polarization of macrophages was determined using flow cytometry to analyze the markers cluster of differentiation (CD) 68 and CD163; B: Enzyme-linked immunosorbent assay of inflammatory cytokines interleukin (IL)-4 and IL-10 in M2-polarized macrophages; C: Western blotting of chitinase-like protein 3 and arginase-1 expression in M2 macrophages; D: After exosomes were labeled with 1,1’-dioctadecyl-3,3,3’,3’-tetramethylindocarbocyanine perchlorate, the uptake of exosomes by macrophages was monitored by immunofluorescence staining. Magnification = 400 ×, scale bar = 10 μm; E: Quantitative reverse transcription polymerase chain reaction exhibited the change of miR-191 expression in macrophages after miR-191 inhibition. bP < 0.01. cP < 0.001. CD: Cluster of differentiation; NC: Negative control; IL: Interleukin; NS: Not significant; YM1: Chitinase-like protein 3; Arg-1: Arginase-1; GAPDH: Glyceraldehyde-3-phosphate dehydrogenase; PKH26: 1,1’-dioctadecyl-3,3,3’,3’-tetramethylindocarbocyanine perchlorate; DAPI: 4’,6-diamidino-2-phenylindole.
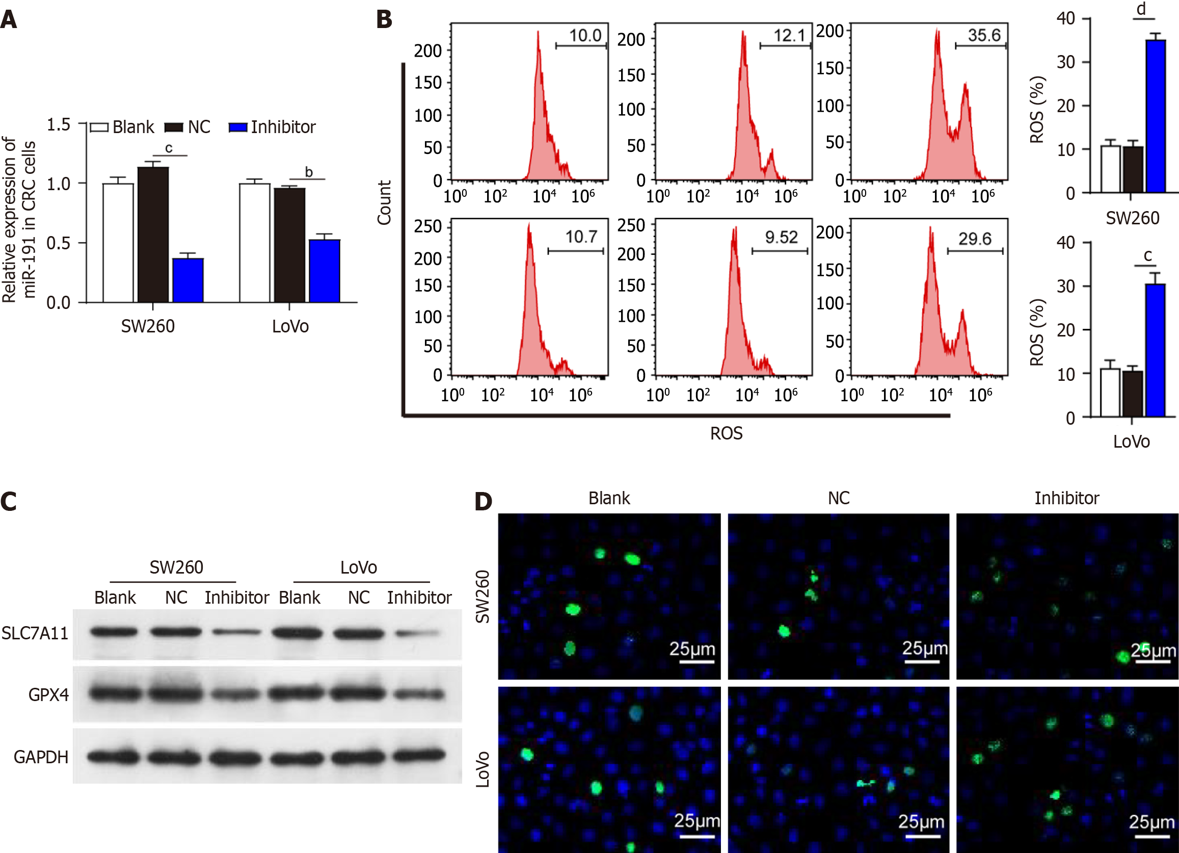
Downregulation of miR-191 promotes ROS production, ferroptosis, and apoptosis of CRC cells after co-culture of macrophages

CRC cells transfected with miR-191 inhibitor were cocultured with M0 macrophages. QRT-PCR showed that miR-191 was markedly downregulated in CRC cells after miR-191 inhibitor transfection (Figure 3A). Flow cytometry revealed that ROS level was markedly higher in the miR-191 inhibitor group than in the NC group (Figure 3B). Western blotting also demonstrated that the levels of ferroptosis marker proteins SLC7A11 and GPX4 were notably lower in the miR-191 inhibitor group than that in the NC group (Figure 3C and Supplementary Figure 1C). We used TUNEL staining to confirm the change in apoptosis and found that miR-191 inhibition increased the rate of apoptosis in CRC cells (Figure 3D).

Figure 3
Figure 3 Downregulation of miR-191 promotes reactive oxygen species production, ferroptosis, and apoptosis of colorectal cancer cells after co-culture of macrophages. A: Macrophages were cocultured with SW620 and LoVo cells, which were treated with miR-191 inhibitor. Quantitative reverse transcription polymerase chain reaction evaluated expression of miR-191 in colorectal cancer (CRC) cells; B: Flow cytometry was conducted to monitor the level of reactive oxygen species; C: Changes in expression of SLC7A11 and GPX4 were identified via western blotting; D: TUNEL staining of apoptosis in CRC cells. Magnification = 200 ×. bP < 0.01. cP < 0.001. dP < 0.0001. CRC: Colorectal cancer; NC: Negative control; ROS: Reactive oxygen species; GAPDH: Glyceraldehyde-3-phosphate dehydrogenase.
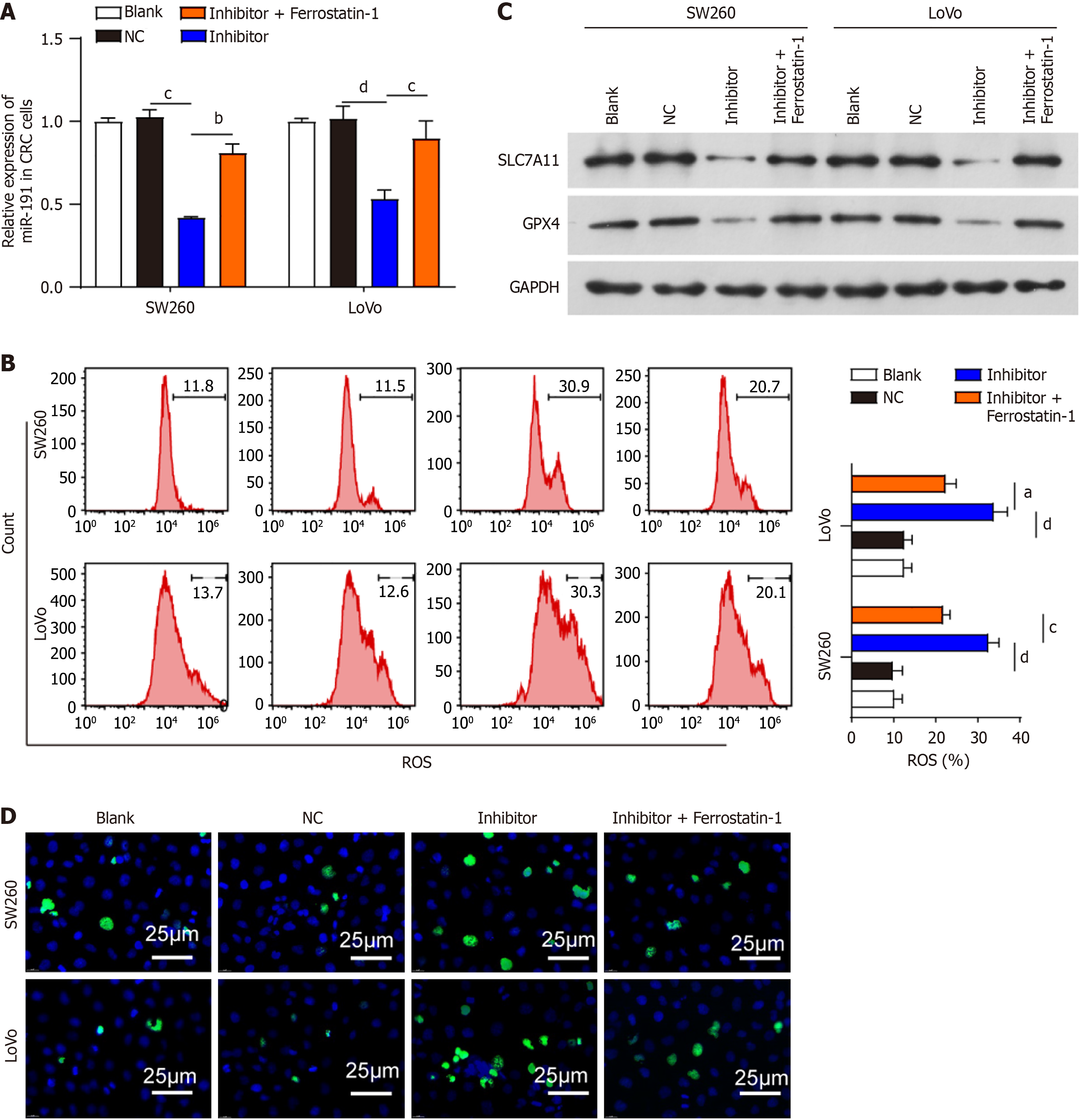
Silencing of exosomal miR-191 from CRC cells attenuate inflammation and M2 polarization of macrophages by inducing ferroptosis

We verified whether exosomal miR-191 from CRC cells affected M2 polarization of macrophages by altering ferroptosis. Macrophages were processed with exosomes from CRC cells, and treated with miR-191 inhibitor and/or ferrostatin-1. Flow cytometry showed that macrophage markers CD68 and CD163 were lower in the miR-191 inhibitor group than in the NC group, and the decrease in CD68/CD163 positivity was reversed by ferrostatin-1 (Figure 4A). ELISA showed that inhibition of exosomal miR-191 decreased the concentrations of IL-4 and IL-10 in macrophages, which was also partly restored by ferrostatin-1 (Figure 4B). Western blotting revealed that inhibition of exosomal miR-191 downregulated YM1 and Arg-1 expression in macrophages, while ferrostatin-1 treatment markedly reduced the downregulation of YM1 and Arg-1 mediated by miR-191 inhibitor (Figure 4C and Supplementary Figure 1D). qRT-PCR confirmed that inhibition of exosomal miR-191 reduced IL-4 and IL-10 levels in macrophages by inducing ferroptosis (Figure 4D).

Figure 4
Figure 4 Silencing of exosomal miR-191 from colorectal cancer cells attenuate inflammation and M2 polarization of macrophages by inducing ferroptosis of macrophages. A: Macrophages were incubated with exosomes from colorectal cancer cells, and treated with miR-191 inhibitor and/or ferrostatin-1. Flow cytometry demonstrated changes in cluster of differentiation (CD) 68 and CD163 in macrophages; B: Concentration of interleukin (IL)-4 and IL-10 was confirmed by enzyme-linked immunosorbent assay; C: Western blotting assessed the changes in chitinase-like protein 3 and arginase-1 expression; D: IL-4 and IL-10 were monitored using quantitative reverse transcription polymerase chain reaction in macrophages. aP < 0.05. bP < 0.01. cP < 0.001. dP < 0.0001. CD: Cluster of differentiation; NC: Negative control; IL: Interleukin; YM1: Chitinase-like protein 3; Arg-1: Arginase-1; GAPDH: Glyceraldehyde-3-phosphate dehydrogenase.
Inhibition of exosomal miR-191 from CRC cells enhance ROS production, ferroptosis, and apoptosis of CRC cells through accelerating ferroptosis in macrophages

We investigated whether ferroptosis of macrophages was related to the influence of exosomal miR-191 from CRC cells on CRC-related functions. CRC cells were incubated with exosomes from CRC cells and miR-191 inhibitor or ferrostatin-1-treated macrophages. qRT-PCR showed that inhibition of exosomal miR-191 downregulated miR-191 in CRC cells, which was reversed by ferrostatin-1 (Figure 5A). Inhibition of exosomal miR-191 enhanced ROS production in CRC cells, and this was partially attenuated by ferrostatin-1 (Figure 5B). Ferrostatin-1 treatment also markedly reversed the reduction in SLC7A11 and GPX4 expression mediated by miR-191 inhibitor in CRC cells (Figure 5C and Supplementary Figure 1E). TUNEL staining indicated that ferrostatin-1 reduced the enhancement of CRC cell apoptosis in the miR-191 inhibitor group (Figure 5D).

Figure 5
Figure 5 Inhibition of exosomal miR-191 colorectal cancer cells enhance reactive oxygen species production, ferroptosis, and apoptosis of colorectal cancer cells through accelerating ferroptosis in macrophages. A: Colorectal cancer (CRC) cells were exposed to exosomes from CRC cells and cocultured with miR-191-inhibitor and/or ferrostatin-1-treated macrophages; Expression of miR-191 in CRC cells was evaluated by quantitative reverse transcription polymerase chain reaction; B: Level of reactive oxygen species was measured via flow cytometry in CRC cells; C: Western blotting showed the changes in SLC7A11 and GPX4 expressions in CRC cells; D: Apoptosis was measured by TUNEL assay. aP < 0.05. bP < 0.01. cP < 0.001. dP < 0.0001. CRC: Colorectal cancer; NC: Negative control; ROS: Reactive oxygen species; GAPDH: Glyceraldehyde-3-phosphate dehydrogenase.
Exosomal miR-191 from CRC cells promotes growth, and alters pathological structure of subcutaneous tumors in CRC nude mice by inducing M2 polarization of macrophages

We validated the role of exosomal miR-191 from CRC cells in nude mice. After injection with exosomal miR-191 and/or erastin, nude mice were continued to be fed until 28 days. At the end of the experiment, the mice were killed and the subcutaneous tumors were removed and photographed (Figure 6A). Tumor weight was notably heavier in the exosomal miR-191 group (ExomiR-191 group) than in the exosomal NC group (ExoNC group), and the ExomiR-191-mediated increase in tumor weight was partly attenuated by erastin (Figure 6B). Tumor volume was also higher in the ExomiR-191 group than in the ExoNC group, and the ExomiR-191-mediated increase in tumor volume was partly attenuated by erastin (Figure 6C). HE staining revealed that in the ExoNC group, the tumor tissues of nude mice exhibited oval, long oval or polygonal epithelial-like cells, which were closely arranged, and occasionally the cancer foci were distributed in clusters or cords. In the ExomiR-191 group, the tumor tissues demonstrated obvious clusters of cancer foci with disorganized cell arrangement and decreased inter-tissue polarity. In the ExomiR-191 + erastin group, the tumor tissue tended to be similar to that of the ExoNC group (Figure 6D). ELISA showed that ExomiR-191 dramatically elevated the concentration of IL-4 and IL-10 in the serum of mice, which was reversed by erastin (Figure 6E). Erastin downregulated miR-191 expression in tumor tissues, which had been upregulated by ExomiR-191 (Figure 6F). ExomiR-191 increased the levels of SLC7A11, GPX4, YM1 and Arg-1 in tumor tissues, while upregulation of these four proteins was inhibited by erastin (Figure 6G and Supplementary Figure 1F).

Figure 6
Figure 6 Exosomal miR-191 from colorectal cancer cells promotes growth, and alters pathological structure of subcutaneous tumors in colorectal cancer nude mice by inducing M2 polarization of macrophages. A: Nude mice were injected subcutaneously with colorectal cancer cells and exosomal miR-191, which were then processed with M2 type macrophage inhibitor erastin; Mice were killed after 28 days, and the tumors were removed; B: Tumor weight was measured; C: Tumor volume was measured; D: Hematoxylin and eosin staining monitored the histopathological changes of the tumors; E: Levels of interleukin (IL)-4 and IL-10 were measured by enzyme-linked immunosorbent assay; F: Expression of miR-191 in tumor tissues was analyzed by quantitative reverse transcription polymerase chain reaction; G: Changes in SLC7A11, GPX4, chitinase-like protein 3 and arginase-1 expression were assessed using western blotting in tumor tissues. aP < 0.05. bP < 0.01. cP < 0.001. dP < 0.0001. Exo: Exosome; NC: Negative control; IL: Interleukin; HE: Hematoxylin and eosin; YM1: Chitinase-like protein 3; Arg-1: Arginase-1; GAPDH: Glyceraldehyde-3-phosphate dehydrogenase.
DISCUSSION

CRC is a malignant tumor with high morbidity and mortality[28]. Early-stage CRC patients have a good postoperative prognosis, but some patients still develop recurrence and metastasis[29]. TAMs are relevant to the progression and metastasis of CRC[30], and have become a hot research topic as new therapeutic targets[31]. In our study, we investigated the effects of exosomal miRNAs on TAMs with the aim of providing new therapeutic approaches for CRC.

Macrophages are heterogeneous and plastic after being recruited to the tumor microenvironment[32]. TAMs can be polarized into different phenotypes under the regulation of various signaling factors in the microenvironment[33]. TAMs are mainly classified into M1 and M2 types[34]. M1 macrophages can prevent tumor progression by mediating helper T 1-type immune responses. M2 macrophages can induce tumor cell infiltration and metastasis[33]. CD68 is a marker for M1 and M2 macrophages, while CD186 is a marker that specifically identifies M2 macrophages[35,36]. Therefore, our current study adopted CD68 and CD163 to identify macrophages and determined M2 polarization of macrophages by detecting phenotypic markers YM1 and Arg-1[37,38].

Exosomes play a key role in tumor growth, angiogenesis and metastasis, and are ideal diagnostic and prognostic markers[7]. Exosome-mediated therapy has also been considered as a potential strategy for comprehensive treatment[39]. Exosomes secreted by tumor cells carrying specific small molecules or RNAs can influence the biological functions of other cells[40]. Exosome-delivered bioactive molecules have been confirmed to be critical in the CRC process. miRNAs, as cancer markers, are associated with cancer cell proliferation, differentiation and apoptosis[12,13]. Therefore, miRNAs can act as an effective molecular targeting drug for tumor treatment[41]. Exosome-encapsulated miRNAs can also remain stable in plasma[42]. Therefore, exosomal miRNAs may be applied as a noninvasive, convenient and sensitive marker to assist in the diagnosis, therapy and prognosis of CRC.

MiR-191 has pro cancer effects in several types of cancer[15,17,18,43,44]. For instance, miR-191 induces radiation resistance of prostate cancer[15], and miR-191 inhibition can prevent tumorigenicity of breast cancer[44]. Triptolide can prevent colon carcinoma progression by downregulating miR-191[45], and β-elemene can enhance the chemosensitivity of CRC cells to 5-fluorouracil by decreasing miR-191 expression[46]. These data suggest that miR-191 has an accelerating effect on the malignant process of CRC cells. Therefore, we chose exosomal miR-191 for further research. Through cell screening, miR-191 was highly expressed in SW620 and LoVo cells, which were also selected as the target cells for the current study. Subsequently, we extracted exosomes from each of these two cell lines. The expression of exosomal markers CD9 and TSG101 was tested by western blotting, and the extracted exosomes were identified. TEM identified the exosomes. We demonstrated that inhibition of miR-191 by transfection downregulated the expression of miR-191 in CRC cells and exosomes. Therefore, we speculate that exosomal miR-191 may make a significant contribution in the CRC process. Our data verified that inhibition of miR-191 or exosomal miR-191 attenuated M2 polarization of macrophages.

Ferroptosis is relevant to tumor progression, therapy and drug resistance[47]. Ferroptosis, as a form of cellular immunogenic death, releases a series of damage-related molecules that trigger an inflammatory response[48]. The inflammatory response also can exert antitumor effects by activating immune cells, such as TAMs[49]. Tumor cells are more sensitive to ferroptosis than normal cells. SLC7A11, a key regulatory protein of ferroptosis, is responsible for transporting cystine from the extracellular to the intracellular compartment[50]. GPX4 is the only enzyme known to be effective in reducing lipid peroxidation in biological membranes[51]. Inhibition of GPX4 activity can cause lipid ROS accumulation and ferroptosis[52]. In our study, we revealed that miR-191 inhibition induced ROS production, ferroptosis and apoptosis of CRC cells. Ferroptosis may play a role in mediating the inhibitory effect of exosomal miR-191 on M2 macrophage polarization. We also showed that inhibition of exosomal miR-191 prevented the malignant properties of CRC cells by ferroptosis in macrophages. In vivo, exosomal miR-191 facilitated tumor growth and suppressed apoptosis of subcutaneous tumors in CRC nude mice by inducing M2 polarization of macrophages.

Although the present study has provided preliminary insights into the functional role of miR-191 in CRC, some limitations should be acknowledged. Despite the high prevalence of CRC, the limited timeframe for patient recruitment at our single institution restricted the acquisition of a sufficiently large cohort for robust statistical analysis. As a result, it was not possible to conduct further evaluations regarding the association between miR-191 expression and clinicopathological parameters or survival outcomes. To more comprehensively assess the clinical relevance of miR-191, we intend to perform larger-scale, multicenter collaborative studies involving systematically collected CRC specimens in future research.

CONCLUSION

The present study confirms that exosomal miR-191 from CRC cells has a potent regulatory effect on macrophage M2 polarization, which may participate in the malignant process of CRC via ferroptosis. Therefore, exosomal miR-191 might be a latent therapeutic target characterized by increased activation of M2 macrophages.

References
1.  Sung H, Ferlay J, Siegel RL, Laversanne M, Soerjomataram I, Jemal A, Bray F. Global Cancer Statistics 2020: GLOBOCAN Estimates of Incidence and Mortality Worldwide for 36 Cancers in 185 Countries. CA Cancer J Clin. 2021;71:209-249.  [RCA]  [PubMed]  [DOI]  [Full Text]  [Cited by in Crossref: 76817]  [Cited by in RCA: 69607]  [Article Influence: 13921.4]  [Reference Citation Analysis (45)]
2.  Nanda N, Dhawan DK. Role of Cyclooxygenase-2 in colorectal cancer patients. Front Biosci (Landmark Ed). 2021;26:706-716.  [RCA]  [PubMed]  [DOI]  [Full Text]  [Cited by in Crossref: 3]  [Cited by in RCA: 18]  [Article Influence: 3.6]  [Reference Citation Analysis (0)]
3.  Li J, Ma X, Chakravarti D, Shalapour S, DePinho RA. Genetic and biological hallmarks of colorectal cancer. Genes Dev. 2021;35:787-820.  [RCA]  [PubMed]  [DOI]  [Full Text]  [Full Text (PDF)]  [Cited by in Crossref: 461]  [Cited by in RCA: 404]  [Article Influence: 80.8]  [Reference Citation Analysis (7)]
4.  Engstrand J, Nilsson H, Strömberg C, Jonas E, Freedman J. Colorectal cancer liver metastases - a population-based study on incidence, management and survival. BMC Cancer. 2018;18:78.  [RCA]  [PubMed]  [DOI]  [Full Text]  [Full Text (PDF)]  [Cited by in Crossref: 747]  [Cited by in RCA: 681]  [Article Influence: 85.1]  [Reference Citation Analysis (4)]
5.  Stewart CL, Warner S, Ito K, Raoof M, Wu GX, Kessler J, Kim JY, Fong Y. Cytoreduction for colorectal metastases: liver, lung, peritoneum, lymph nodes, bone, brain. When does it palliate, prolong survival, and potentially cure? Curr Probl Surg. 2018;55:330-379.  [RCA]  [PubMed]  [DOI]  [Full Text]  [Full Text (PDF)]  [Cited by in Crossref: 234]  [Cited by in RCA: 195]  [Article Influence: 24.4]  [Reference Citation Analysis (0)]
6.  Johdi NA, Sukor NF. Colorectal Cancer Immunotherapy: Options and Strategies. Front Immunol. 2020;11:1624.  [RCA]  [PubMed]  [DOI]  [Full Text]  [Full Text (PDF)]  [Cited by in Crossref: 368]  [Cited by in RCA: 335]  [Article Influence: 55.8]  [Reference Citation Analysis (3)]
7.  Mashouri L, Yousefi H, Aref AR, Ahadi AM, Molaei F, Alahari SK. Exosomes: composition, biogenesis, and mechanisms in cancer metastasis and drug resistance. Mol Cancer. 2019;18:75.  [RCA]  [PubMed]  [DOI]  [Full Text]  [Full Text (PDF)]  [Cited by in Crossref: 1271]  [Cited by in RCA: 1145]  [Article Influence: 163.6]  [Reference Citation Analysis (0)]
8.  Tian X, Shen H, Li Z, Wang T, Wang S. Tumor-derived exosomes, myeloid-derived suppressor cells, and tumor microenvironment. J Hematol Oncol. 2019;12:84.  [RCA]  [PubMed]  [DOI]  [Full Text]  [Full Text (PDF)]  [Cited by in Crossref: 126]  [Cited by in RCA: 214]  [Article Influence: 30.6]  [Reference Citation Analysis (0)]
9.  Zhang L, Yu D. Exosomes in cancer development, metastasis, and immunity. Biochim Biophys Acta Rev Cancer. 2019;1871:455-468.  [RCA]  [PubMed]  [DOI]  [Full Text]  [Full Text (PDF)]  [Cited by in Crossref: 808]  [Cited by in RCA: 750]  [Article Influence: 107.1]  [Reference Citation Analysis (6)]
10.  Iranifar E, Seresht BM, Momeni F, Fadaei E, Mehr MH, Ebrahimi Z, Rahmati M, Kharazinejad E, Mirzaei H. Exosomes and microRNAs: New potential therapeutic candidates in Alzheimer disease therapy. J Cell Physiol. 2019;234:2296-2305.  [RCA]  [PubMed]  [DOI]  [Full Text]  [Cited by in Crossref: 51]  [Cited by in RCA: 82]  [Article Influence: 10.3]  [Reference Citation Analysis (0)]
11.  Graner MW, Schnell S, Olin MR. Tumor-derived exosomes, microRNAs, and cancer immune suppression. Semin Immunopathol. 2018;40:505-515.  [RCA]  [PubMed]  [DOI]  [Full Text]  [Cited by in Crossref: 62]  [Cited by in RCA: 73]  [Article Influence: 9.1]  [Reference Citation Analysis (0)]
12.  Shi Y, Liu Z, Lin Q, Luo Q, Cen Y, Li J, Fang X, Gong C. MiRNAs and Cancer: Key Link in Diagnosis and Therapy. Genes (Basel). 2021;12:1289.  [RCA]  [PubMed]  [DOI]  [Full Text]  [Full Text (PDF)]  [Cited by in Crossref: 11]  [Cited by in RCA: 79]  [Article Influence: 15.8]  [Reference Citation Analysis (0)]
13.  Liu X, Huang S, Xie H. Advances in the regulation of plant development and stress response by miR167. Front Biosci (Landmark Ed). 2021;26:655-665.  [RCA]  [PubMed]  [DOI]  [Full Text]  [Cited by in Crossref: 4]  [Cited by in RCA: 20]  [Article Influence: 4.0]  [Reference Citation Analysis (0)]
14.  Conti I, Varano G, Simioni C, Laface I, Milani D, Rimondi E, Neri LM. miRNAs as Influencers of Cell-Cell Communication in Tumor Microenvironment. Cells. 2020;9:220.  [RCA]  [PubMed]  [DOI]  [Full Text]  [Full Text (PDF)]  [Cited by in Crossref: 39]  [Cited by in RCA: 67]  [Article Influence: 11.2]  [Reference Citation Analysis (1)]
15.  Ray J, Haughey C, Hoey C, Jeon J, Murphy R, Dura-Perez L, McCabe N, Downes M, Jain S, Boutros PC, Mills IG, Liu SK. miR-191 promotes radiation resistance of prostate cancer through interaction with RXRA. Cancer Lett. 2020;473:107-117.  [RCA]  [PubMed]  [DOI]  [Full Text]  [Cited by in Crossref: 22]  [Cited by in RCA: 35]  [Article Influence: 5.0]  [Reference Citation Analysis (0)]
16.  Wang X, Shi Z, Liu X, Su Y, Li W, Dong H, Zhao L, Li M, Wang Y, Jin X, Huo Z. Upregulation of miR-191 promotes cell growth and invasion via targeting TIMP3 in prostate cancer. J BUON. 2018;23:444-452.  [PubMed]  [DOI]
17.  Tian F, Yu C, Wu M, Wu X, Wan L, Zhu X. MicroRNA-191 promotes hepatocellular carcinoma cell proliferation by has_circ_0000204/miR-191/KLF6 axis. Cell Prolif. 2019;52:e12635.  [RCA]  [PubMed]  [DOI]  [Full Text]  [Full Text (PDF)]  [Cited by in Crossref: 22]  [Cited by in RCA: 40]  [Article Influence: 5.7]  [Reference Citation Analysis (0)]
18.  Zhang XF, Li KK, Gao L, Li SZ, Chen K, Zhang JB, Wang D, Tu RF, Zhang JX, Tao KX, Wang G, Zhang XD. miR-191 promotes tumorigenesis of human colorectal cancer through targeting C/EBPβ. Oncotarget. 2015;6:4144-4158.  [RCA]  [PubMed]  [DOI]  [Full Text]  [Full Text (PDF)]  [Cited by in Crossref: 65]  [Cited by in RCA: 63]  [Article Influence: 5.7]  [Reference Citation Analysis (0)]
19.  Yang C, Ota-Kurogi N, Ikeda K, Okumura T, Horie-Inoue K, Takeda S, Inoue S. MicroRNA-191 regulates endometrial cancer cell growth via TET1-mediated epigenetic modulation of APC. J Biochem. 2020;168:7-14.  [RCA]  [PubMed]  [DOI]  [Full Text]  [Cited by in Crossref: 12]  [Cited by in RCA: 18]  [Article Influence: 3.6]  [Reference Citation Analysis (0)]
20.  Angell HK, Bruni D, Barrett JC, Herbst R, Galon J. The Immunoscore: Colon Cancer and Beyond. Clin Cancer Res. 2020;26:332-339.  [RCA]  [PubMed]  [DOI]  [Full Text]  [Cited by in Crossref: 329]  [Cited by in RCA: 294]  [Article Influence: 49.0]  [Reference Citation Analysis (3)]
21.  Ye L, Zhang T, Kang Z, Guo G, Sun Y, Lin K, Huang Q, Shi X, Ni Z, Ding N, Zhao KN, Chang W, Wang J, Lin F, Xue X. Tumor-Infiltrating Immune Cells Act as a Marker for Prognosis in Colorectal Cancer. Front Immunol. 2019;10:2368.  [RCA]  [PubMed]  [DOI]  [Full Text]  [Full Text (PDF)]  [Cited by in Crossref: 277]  [Cited by in RCA: 256]  [Article Influence: 36.6]  [Reference Citation Analysis (1)]
22.  Anderson NR, Minutolo NG, Gill S, Klichinsky M. Macrophage-Based Approaches for Cancer Immunotherapy. Cancer Res. 2021;81:1201-1208.  [RCA]  [PubMed]  [DOI]  [Full Text]  [Cited by in Crossref: 596]  [Cited by in RCA: 524]  [Article Influence: 104.8]  [Reference Citation Analysis (3)]
23.  Yang Y, Li L, Xu C, Wang Y, Wang Z, Chen M, Jiang Z, Pan J, Yang C, Li X, Song K, Yan J, Xie W, Wu X, Chen Z, Yuan Y, Zheng S, Yan J, Huang J, Qiu F. Cross-talk between the gut microbiota and monocyte-like macrophages mediates an inflammatory response to promote colitis-associated tumourigenesis. Gut. 2020;70:1495-1506.  [RCA]  [PubMed]  [DOI]  [Full Text]  [Full Text (PDF)]  [Cited by in Crossref: 99]  [Cited by in RCA: 130]  [Article Influence: 21.7]  [Reference Citation Analysis (4)]
24.  Lan J, Sun L, Xu F, Liu L, Hu F, Song D, Hou Z, Wu W, Luo X, Wang J, Yuan X, Hu J, Wang G. M2 Macrophage-Derived Exosomes Promote Cell Migration and Invasion in Colon Cancer. Cancer Res. 2019;79:146-158.  [RCA]  [PubMed]  [DOI]  [Full Text]  [Cited by in Crossref: 564]  [Cited by in RCA: 513]  [Article Influence: 73.3]  [Reference Citation Analysis (1)]
25.  Zhao S, Mi Y, Guan B, Zheng B, Wei P, Gu Y, Zhang Z, Cai S, Xu Y, Li X, He X, Zhong X, Li G, Chen Z, Li D. Tumor-derived exosomal miR-934 induces macrophage M2 polarization to promote liver metastasis of colorectal cancer. J Hematol Oncol. 2020;13:156.  [RCA]  [PubMed]  [DOI]  [Full Text]  [Full Text (PDF)]  [Cited by in Crossref: 663]  [Cited by in RCA: 630]  [Article Influence: 105.0]  [Reference Citation Analysis (5)]
26.  Pan Y, Yu Y, Wang X, Zhang T. Tumor-Associated Macrophages in Tumor Immunity. Front Immunol. 2020;11:583084.  [RCA]  [PubMed]  [DOI]  [Full Text]  [Full Text (PDF)]  [Cited by in Crossref: 1578]  [Cited by in RCA: 1459]  [Article Influence: 243.2]  [Reference Citation Analysis (4)]
27.  Wu K, Lin K, Li X, Yuan X, Xu P, Ni P, Xu D. Redefining Tumor-Associated Macrophage Subpopulations and Functions in the Tumor Microenvironment. Front Immunol. 2020;11:1731.  [RCA]  [PubMed]  [DOI]  [Full Text]  [Full Text (PDF)]  [Cited by in Crossref: 583]  [Cited by in RCA: 530]  [Article Influence: 88.3]  [Reference Citation Analysis (4)]
28.  Dekker E, Tanis PJ, Vleugels JLA, Kasi PM, Wallace MB. Colorectal cancer. Lancet. 2019;394:1467-1480.  [RCA]  [PubMed]  [DOI]  [Full Text]  [Cited by in Crossref: 4063]  [Cited by in RCA: 3536]  [Article Influence: 505.1]  [Reference Citation Analysis (10)]
29.  Biller LH, Schrag D. Diagnosis and Treatment of Metastatic Colorectal Cancer: A Review. JAMA. 2021;325:669-685.  [RCA]  [PubMed]  [DOI]  [Full Text]  [Cited by in Crossref: 2229]  [Cited by in RCA: 1869]  [Article Influence: 373.8]  [Reference Citation Analysis (11)]
30.  Wang H, Tian T, Zhang J. Tumor-Associated Macrophages (TAMs) in Colorectal Cancer (CRC): From Mechanism to Therapy and Prognosis. Int J Mol Sci. 2021;22:8470.  [RCA]  [PubMed]  [DOI]  [Full Text]  [Full Text (PDF)]  [Cited by in Crossref: 307]  [Cited by in RCA: 292]  [Article Influence: 58.4]  [Reference Citation Analysis (5)]
31.  Pathria P, Louis TL, Varner JA. Targeting Tumor-Associated Macrophages in Cancer. Trends Immunol. 2019;40:310-327.  [RCA]  [PubMed]  [DOI]  [Full Text]  [Cited by in Crossref: 421]  [Cited by in RCA: 739]  [Article Influence: 105.6]  [Reference Citation Analysis (0)]
32.  Wang S, Liu R, Yu Q, Dong L, Bi Y, Liu G. Metabolic reprogramming of macrophages during infections and cancer. Cancer Lett. 2019;452:14-22.  [RCA]  [PubMed]  [DOI]  [Full Text]  [Cited by in Crossref: 51]  [Cited by in RCA: 198]  [Article Influence: 28.3]  [Reference Citation Analysis (4)]
33.  Boutilier AJ, Elsawa SF. Macrophage Polarization States in the Tumor Microenvironment. Int J Mol Sci. 2021;22:6995.  [RCA]  [PubMed]  [DOI]  [Full Text]  [Full Text (PDF)]  [Cited by in Crossref: 77]  [Cited by in RCA: 1256]  [Article Influence: 251.2]  [Reference Citation Analysis (1)]
34.  Cassetta L, Pollard JW. Targeting macrophages: therapeutic approaches in cancer. Nat Rev Drug Discov. 2018;17:887-904.  [RCA]  [PubMed]  [DOI]  [Full Text]  [Cited by in Crossref: 744]  [Cited by in RCA: 1545]  [Article Influence: 193.1]  [Reference Citation Analysis (4)]
35.  Larionova I, Tuguzbaeva G, Ponomaryova A, Stakheyeva M, Cherdyntseva N, Pavlov V, Choinzonov E, Kzhyshkowska J. Tumor-Associated Macrophages in Human Breast, Colorectal, Lung, Ovarian and Prostate Cancers. Front Oncol. 2020;10:566511.  [RCA]  [PubMed]  [DOI]  [Full Text]  [Full Text (PDF)]  [Cited by in Crossref: 235]  [Cited by in RCA: 310]  [Article Influence: 51.7]  [Reference Citation Analysis (6)]
36.  Xu G, Jiang L, Ye C, Qin G, Luo Z, Mo Y, Chen J. The Ratio of CD86+/CD163+ Macrophages Predicts Postoperative Recurrence in Stage II-III Colorectal Cancer. Front Immunol. 2021;12:724429.  [RCA]  [PubMed]  [DOI]  [Full Text]  [Full Text (PDF)]  [Cited by in Crossref: 15]  [Cited by in RCA: 13]  [Article Influence: 2.6]  [Reference Citation Analysis (0)]
37.  Zhu W, Lönnblom E, Förster M, Johannesson M, Tao P, Meng L, Lu S, Holmdahl R. Natural polymorphism of Ym1 regulates pneumonitis through alternative activation of macrophages. Sci Adv. 2020;6:eaba9337.  [RCA]  [PubMed]  [DOI]  [Full Text]  [Cited by in Crossref: 16]  [Cited by in RCA: 26]  [Article Influence: 4.3]  [Reference Citation Analysis (0)]
38.  Fernandes TL, Gomoll AH, Lattermann C, Hernandez AJ, Bueno DF, Amano MT. Macrophage: A Potential Target on Cartilage Regeneration. Front Immunol. 2020;11:111.  [RCA]  [PubMed]  [DOI]  [Full Text]  [Full Text (PDF)]  [Cited by in Crossref: 76]  [Cited by in RCA: 260]  [Article Influence: 43.3]  [Reference Citation Analysis (0)]
39.  Pegtel DM, Gould SJ. Exosomes. Annu Rev Biochem. 2019;88:487-514.  [RCA]  [PubMed]  [DOI]  [Full Text]  [Cited by in Crossref: 2307]  [Cited by in RCA: 2029]  [Article Influence: 289.9]  [Reference Citation Analysis (4)]
40.  Kalluri R, LeBleu VS. The biology, function, and biomedical applications of exosomes. Science. 2020;367:eaau6977.  [RCA]  [PubMed]  [DOI]  [Full Text]  [Full Text (PDF)]  [Cited by in Crossref: 9106]  [Cited by in RCA: 7934]  [Article Influence: 1322.3]  [Reference Citation Analysis (13)]
41.  Hill M, Tran N. miRNA interplay: mechanisms and consequences in cancer. Dis Model Mech. 2021;14:dmm047662.  [RCA]  [PubMed]  [DOI]  [Full Text]  [Full Text (PDF)]  [Cited by in Crossref: 569]  [Cited by in RCA: 489]  [Article Influence: 97.8]  [Reference Citation Analysis (4)]
42.  Li B, Cao Y, Sun M, Feng H. Expression, regulation, and function of exosome-derived miRNAs in cancer progression and therapy. FASEB J. 2021;35:e21916.  [RCA]  [PubMed]  [DOI]  [Full Text]  [Cited by in Crossref: 15]  [Cited by in RCA: 181]  [Article Influence: 36.2]  [Reference Citation Analysis (0)]
43.  Gao X, Xie Z, Wang Z, Cheng K, Liang K, Song Z. Overexpression of miR-191 Predicts Poor Prognosis and Promotes Proliferation and Invasion in Esophageal Squamous Cell Carcinoma. Yonsei Med J. 2017;58:1101-1110.  [RCA]  [PubMed]  [DOI]  [Full Text]  [Full Text (PDF)]  [Cited by in Crossref: 15]  [Cited by in RCA: 26]  [Article Influence: 2.9]  [Reference Citation Analysis (0)]
44.  Tian X, Zhang Z. miR-191/DAB2 axis regulates the tumorigenicity of estrogen receptor-positive breast cancer. IUBMB Life. 2018;70:71-80.  [RCA]  [PubMed]  [DOI]  [Full Text]  [Cited by in Crossref: 30]  [Cited by in RCA: 30]  [Article Influence: 3.8]  [Reference Citation Analysis (0)]
45.  Qi Y, Li J. RETRACTED: Triptolide inhibits the growth and migration of colon carcinoma cells by down-regulation of miR-191. Exp Mol Pathol. 2019;107:23-31.  [RCA]  [PubMed]  [DOI]  [Full Text]  [Cited by in Crossref: 15]  [Cited by in RCA: 18]  [Article Influence: 2.6]  [Reference Citation Analysis (3)]
46.  Guo Z, Liu Z, Yue H, Wang J. Beta-elemene increases chemosensitivity to 5-fluorouracil through down-regulating microRNA-191 expression in colorectal carcinoma cells. J Cell Biochem. 2018;119:7032-7039.  [RCA]  [PubMed]  [DOI]  [Full Text]  [Cited by in Crossref: 22]  [Cited by in RCA: 29]  [Article Influence: 3.6]  [Reference Citation Analysis (0)]
47.  Mou Y, Wang J, Wu J, He D, Zhang C, Duan C, Li B. Ferroptosis, a new form of cell death: opportunities and challenges in cancer. J Hematol Oncol. 2019;12:34.  [RCA]  [PubMed]  [DOI]  [Full Text]  [Full Text (PDF)]  [Cited by in Crossref: 392]  [Cited by in RCA: 1450]  [Article Influence: 207.1]  [Reference Citation Analysis (4)]
48.  Mao H, Zhao Y, Li H, Lei L. Ferroptosis as an emerging target in inflammatory diseases. Prog Biophys Mol Biol. 2020;155:20-28.  [RCA]  [PubMed]  [DOI]  [Full Text]  [Cited by in Crossref: 51]  [Cited by in RCA: 149]  [Article Influence: 24.8]  [Reference Citation Analysis (1)]
49.  Gu Z, Liu T, Liu C, Yang Y, Tang J, Song H, Wang Y, Yang Y, Yu C. Ferroptosis-Strengthened Metabolic and Inflammatory Regulation of Tumor-Associated Macrophages Provokes Potent Tumoricidal Activities. Nano Lett. 2021;21:6471-6479.  [RCA]  [PubMed]  [DOI]  [Full Text]  [Cited by in Crossref: 39]  [Cited by in RCA: 101]  [Article Influence: 20.2]  [Reference Citation Analysis (0)]
50.  Koppula P, Zhuang L, Gan B. Cystine transporter SLC7A11/xCT in cancer: ferroptosis, nutrient dependency, and cancer therapy. Protein Cell. 2021;12:599-620.  [RCA]  [PubMed]  [DOI]  [Full Text]  [Full Text (PDF)]  [Cited by in Crossref: 2081]  [Cited by in RCA: 1897]  [Article Influence: 379.4]  [Reference Citation Analysis (4)]
51.  Seibt TM, Proneth B, Conrad M. Role of GPX4 in ferroptosis and its pharmacological implication. Free Radic Biol Med. 2019;133:144-152.  [RCA]  [PubMed]  [DOI]  [Full Text]  [Cited by in Crossref: 1334]  [Cited by in RCA: 1187]  [Article Influence: 169.6]  [Reference Citation Analysis (3)]
52.  Forcina GC, Dixon SJ. GPX4 at the Crossroads of Lipid Homeostasis and Ferroptosis. Proteomics. 2019;19:e1800311.  [RCA]  [PubMed]  [DOI]  [Full Text]  [Cited by in Crossref: 900]  [Cited by in RCA: 791]  [Article Influence: 113.0]  [Reference Citation Analysis (3)]
Footnotes

Provenance and peer review: Unsolicited article; Externally peer reviewed.

Peer-review model: Single blind

Specialty type: Oncology

Country of origin: China

Peer-review report’s classification

Scientific Quality: Grade A, Grade B, Grade B

Novelty: Grade A, Grade B, Grade B

Creativity or Innovation: Grade A, Grade A, Grade B

Scientific Significance: Grade A, Grade A, Grade A

Open Access: This article is an open-access article that was selected by an in-house editor and fully peer-reviewed by external reviewers. It is distributed in accordance with the Creative Commons Attribution NonCommercial (CC BY-NC 4.0) license, which permits others to distribute, remix, adapt, build upon this work non-commercially, and license their derivative works on different terms, provided the original work is properly cited and the use is non-commercial. See: https://creativecommons.org/Licenses/by-nc/4.0/

P-Reviewer: Da MX, PhD, China; Huang RR, PhD, Assistant Professor, China; Li AL, Assistant Professor, China S-Editor: Fan M L-Editor: A P-Editor: Zhao S

Write to the Help Desk