©Author(s) (or their employer(s)) 2026.
World J Gastroenterol. Mar 14, 2026; 32(10): 115957
Published online Mar 14, 2026. doi: 10.3748/wjg.v32.i10.115957
Published online Mar 14, 2026. doi: 10.3748/wjg.v32.i10.115957
Figure 1 The major chemical constituents in Chaihu-Shugan-San granules and their association with chronic atrophic gastritis.
A: Mass spectra in positive and negative ion modes; B: Top six categories of active components in Chaihu-Shugan-San (CSS); C: Top three subclasses of lipids and lipid-like molecules, and phenylpropanoids and polyketides; D: Kyoto Encyclopedia of Genes and Genomes analysis of prenol lipids, and flavonoids; E: Number of digestive system diseases associated with the herbs in CSS; F: Relationship between the herbs in CSS and chronic atrophic gastritis. RT: Retention time; NF-κB: Nuclear factor-kappa B; AP-1: Activator protein-1; CAG: Chronic atrophic gastritis; CSS: Chaihu-Shugan-San.
Figure 2 Effects of Chaihu-Shugan-San on body weight and gastric injury in N-methyl-N’-nitro-N-nitrosoguanidine-treated rats.
A: Schematic diagram; B: Body weight at different time points; C: Levels of gastrin in the serum of rats; D: Representative morphology of the stomach of rats. Upper, whole stomach. Lower, gastric mucosa after dissection. Data are shown as mean ± SD (n = 6). Differences were analyzed by one-way analysis of variance followed by Tukey’s post-hoc test. bP < 0.01. cP < 0.001. P values vs chronic atrophic gastritis model group. NS: No significance; H2O: Water; MNNG: N-methyl-N’-nitro-N-nitrosoguanidine; CAG: Chronic atrophic gastritis; CSS: Chaihu-Shugan-San; Con: Control.
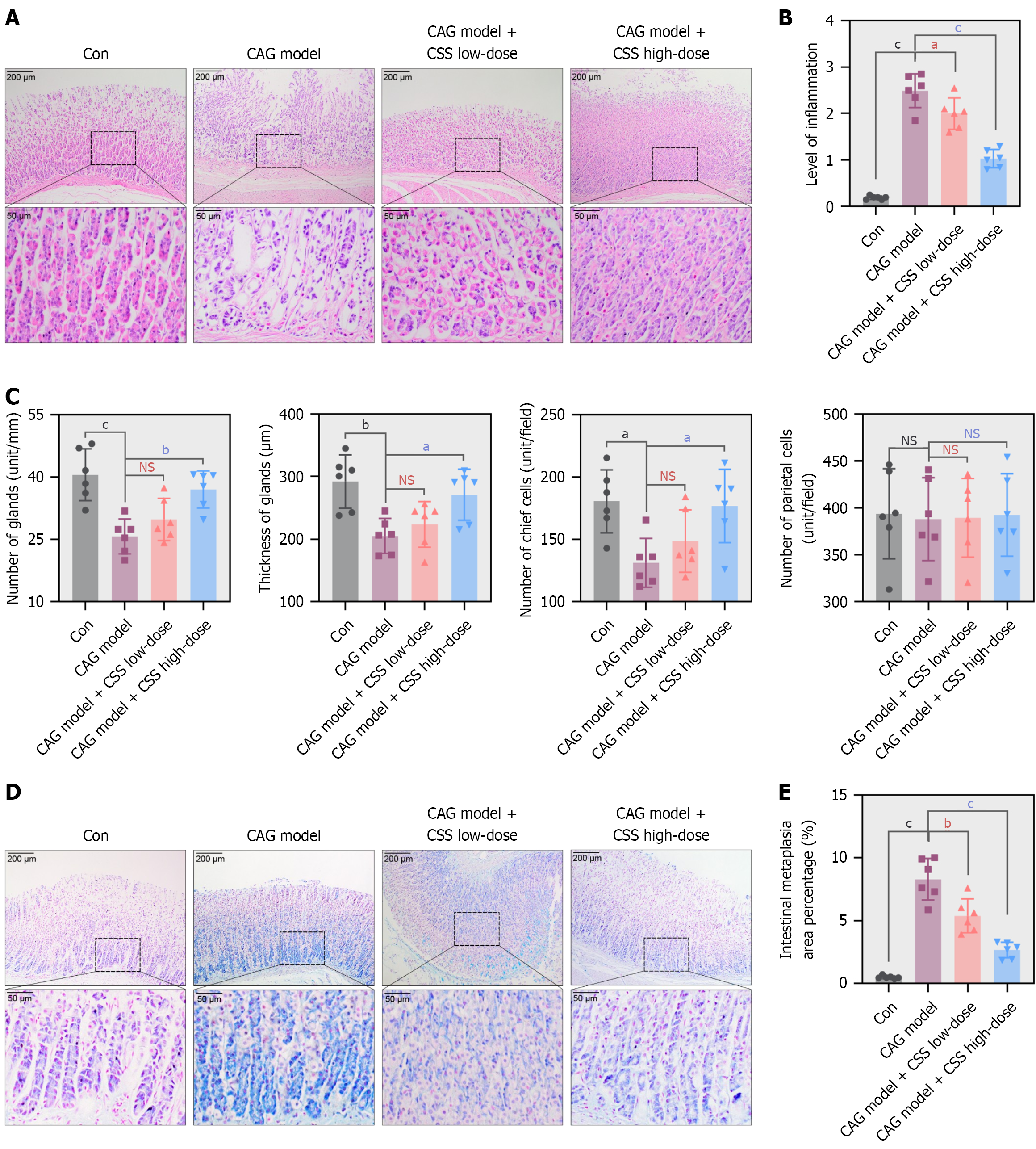
Figure 3 Effects of Chaihu-Shugan-San on histopathological changes of the gastric mucosa in methyl-N’-nitro-N-nitrosoguanidine-treated rats.
A: Representative photomicrographs for hematoxylin and eosin staining of the gastric mucosa of rats. Upper: Scale bar = 200 μm. Lower: Scale bar = 50 μm; B: Quantification of inflammation score; C: Quantitation of the number of gastric glands, thickness of gastric glands, number of gastric chief cells, and number of gastric parietal cells; D: Representative photomicrographs for alcian blue staining of the gastric mucosa. Upper: Scale bar = 200 μm. Lower: Scale bar = 50 μm; E: Quantitative analysis of intestinal metaplasia of gastric mucosa. Data are shown as mean ± SD (n = 6). Differences were analyzed by one-way analysis of variance followed by Tukey’s post-hoc test. aP < 0.05. bP < 0.01. cP < 0.001. P values vs chronic atrophic gastritis model group. NS: No significance; CAG: Chronic atrophic gastritis; CSS: Chaihu-Shugan-San; Con: Control.
Figure 4 Effects of Chaihu-Shugan-San on inflammation and apoptosis in methyl-N’-nitro-N-nitrosoguanidine-treated rats.
A: Chaihu-Shugan-San-active ingredient–target-signaling pathway network; B: Kyoto Encyclopedia of Genes and Genomes enrichment histogram; C: Levels of inflammatory cytokines tumor necrosis factor-α, interleukin (IL)-1β, and IL-6 in the serum of rats; D: Western blotting examined the apoptotic proteins BCL2 and BAX in the gastric mucosa of rats; E: Activity of caspase-3 and caspase-9. Data are shown as mean ± SD (n = 6). Differences were analyzed by one-way analysis of variance followed by Tukey’s post-hoc test. aP < 0.05. bP < 0.01. cP < 0.001. P values vs chronic atrophic gastritis model group. NS: No significance; KEGG: Kyoto Encyclopedia of Genes and Genomes; TNF: Tumor necrosis factor; IL: Interleukin; CAG: Chronic atrophic gastritis; CSS: Chaihu-Shugan-San; Con: Control; GAPDH: Glyceraldehyde-3-phosphate dehydrogenase.
Figure 5 Molecular docking analysis.
A: Pie chart of Chaihu-Shugan-San (CSS)-chronic atrophic gastritis common targets; B: Protein-protein interaction network. Interaction score > 0.9; C: Relationship between active components in CSS and key targets of the nuclear factor-kappa B pathway; D: Visualization of molecular docking of inhibitor of nuclear factor-kappa B protein with baicalin, glabrone, licochalcone B, glycyrrhiza flavonol A, licoisoflavone B, and marmin. CAG: Chronic atrophic gastritis; CSS: Chaihu-Shugan-San; GO: Gene Ontology; NF-κB: Nuclear factor-kappa B; TNF: Tumor necrosis factor; IL: Interleukin; IκB: Inhibitor of nuclear factor-kappa B.
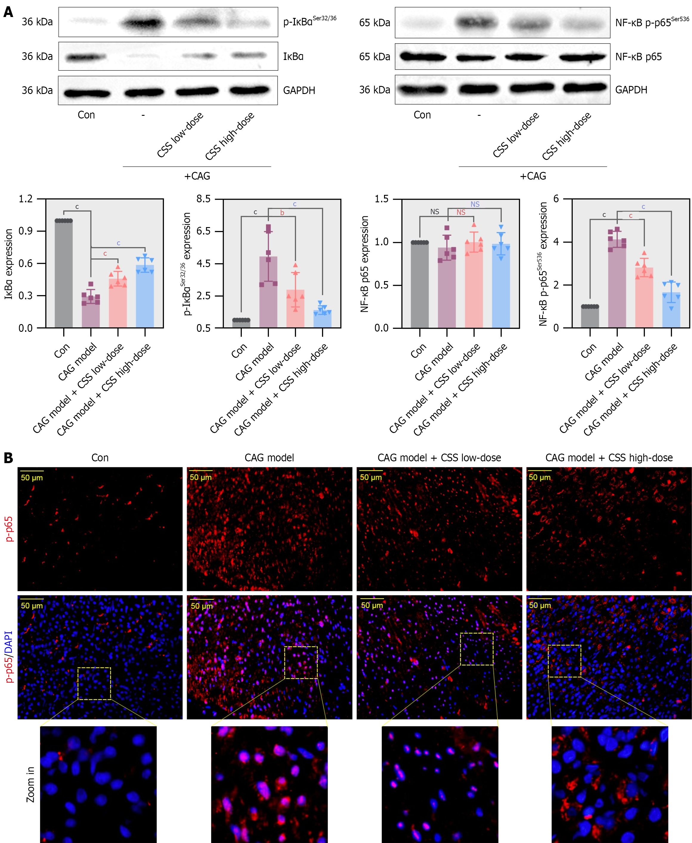
Figure 6 Effects of Chaihu-Shugan-San on nuclear factor-kappa B signaling in methyl-N’-nitro-N-nitrosoguanidine-treated rats.
A: Upper: Western blotting examined the nuclear factor-kappa B signaling proteins inhibitor of nuclear factor-kappa B (IκBα), phospho (p)-IκBα, p65, and p-p65. Lower: Densitometric quantitation of proteins; B: Immunofluorescence detection of expression and nuclear localization of p-p65. Data are shown as mean ± SD (n = 6). Differences were analyzed by one-way analysis of variance followed by Tukey’s post-hoc test. bP < 0.01. cP < 0.001. P values vs chronic atrophic gastritis model group. NS: No significance; CAG: Chronic atrophic gastritis; CSS: Chaihu-Shugan-San; Con: Control; GAPDH: Glyceraldehyde-3-phosphate dehydrogenase; NF-κB: Nuclear factor-kappa B; IκB: Inhibitor of nuclear factor-kappa B; p: Phospho; DAPI: 4’,6-diamidino-2-phenylindole.
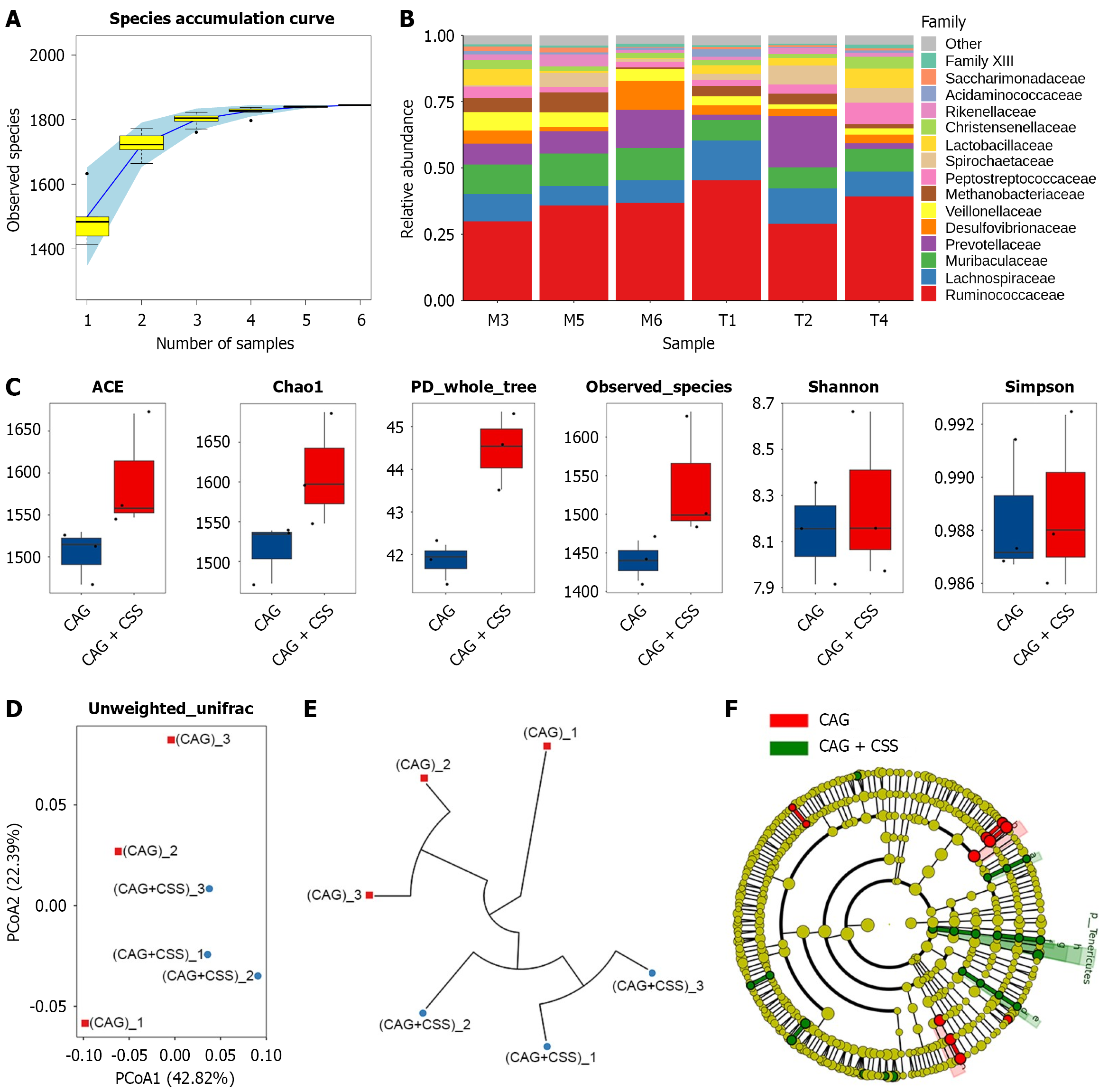
Figure 7 Effects of Chaihu-Shugan-San on gut microbiome in methyl-N’-nitro-N-nitrosoguanidine-treated rats.
A: Species accumulation curve estimates the rationality of sequencing sample quantity; B: Community histogram shows the compositional discrepancy at family level; C: Analysis of differences in the α-diversity indexes ACE, Chao1, phylogenetic diversity whole tree, observed species, Shannon and Simpson; D and E: Analysis of differences in the β-diversity index, as determined by principal coordinate analysis (D) and hierarchical cluster tree (E); F: Cladogram of linear discriminant analysis effect size (n = 3). PD: Phylogenetic diversity; CAG: Chronic atrophic gastritis; CSS: Chaihu-Shugan-San; PCoA: Principal coordinates analysis.
- Citation: Song J, Li DY, Zhang XL, He SS, Wang N, Zhang HC, Bai YJ, Li B, Zhang SS. Chaihu-Shugan-San ameliorates chronic atrophic gastritis by inhibiting nuclear factor-kappa B-mediated inflammation and apoptosis. World J Gastroenterol 2026; 32(10): 115957
- URL: https://www.wjgnet.com/1007-9327/full/v32/i10/115957.htm
- DOI: https://dx.doi.org/10.3748/wjg.v32.i10.115957
