Copyright: ©Author(s) 2026.
World J Psychiatry. Apr 19, 2026; 16(4): 115981
Published online Apr 19, 2026. doi: 10.5498/wjp.v16.i4.115981
Published online Apr 19, 2026. doi: 10.5498/wjp.v16.i4.115981
Figure 1 PRISMA flow diagram.
RCT: Randomized controlled trial.
Figure 2 Therapeutic effectiveness of Chinese herbal formula on relieving depression in breast cancer patients.
A: Forest plot of Hamilton Depression Rating Scale; B: Forest plot of Self-rating Depression Scale. HAMD: Hamilton Depression Rating Scale; CHF: Chinese herbal formula; CI: Confidence interval; SDS: Self-rating Depression Scale.
Figure 3 The influence of Chinese herbal formula on 5-hydroxytryptamine, dopamine, and norepinephrine in breast cancer patients.
A: Forest plot of 5-hydroxytryptamine; B: Forest plot of dopamine; C: Forest plot of norepinephrine. CHF: Chinese herbal formula; CI: Confidence interval; 5-HT: 5-hydroxytryptamine; DA: Dopamine; NE: Norepinephrine.
Figure 4 The influence of Chinese herbal formula on CD4+ and CD8+ in breast cancer patients.
A: Forest plot of CD4+; B: Forest plot of CD8+. CHF: Chinese herbal formula; CI: Confidence interval.
Figure 5 Network pharmacology analysis for Si-Ni-San in the anti-depression treatment of breast cancer.
A: Preclinical evidence of Si-Ni-San in suppressing breast tumor growth and metastasis induced by chronic psychological stress; B: The intersection of target genes involved in top five herbs, breast cancer and depression; C: Protein-protein-interaction network analysis of the common target genes; D: Biological process enrichment analysis of the common target genes; E: Molecular function enrichment analysis of the common target genes; F: Cellular component enrichment analysis of the common target genes; G: Kyoto Encyclopedia of Genes and Genomes enrichment analysis of the common target genes. CSCs: Cancer stem cells.
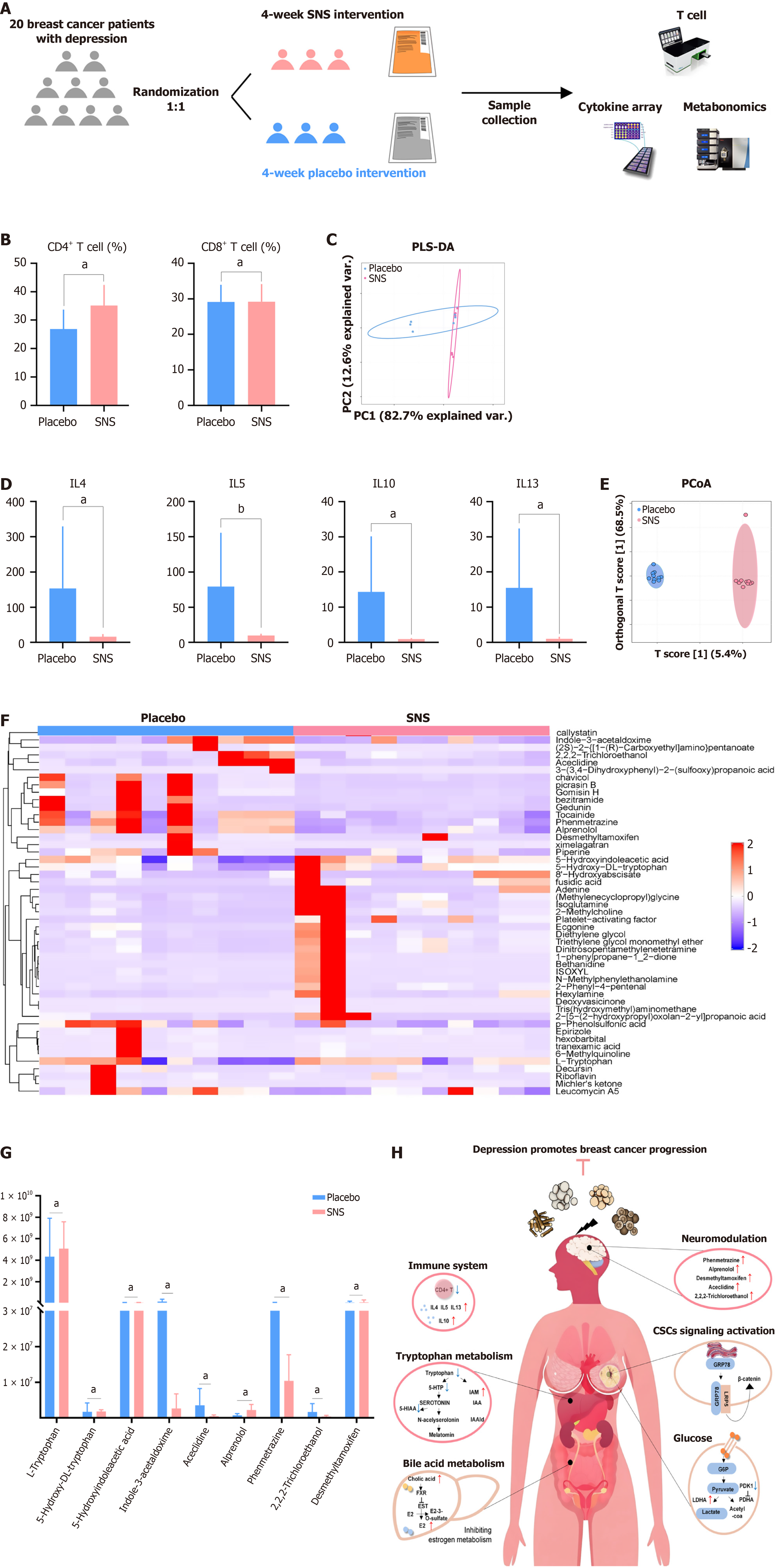
Figure 6 Experimental validation of the antidepressant mechanism of Si-Ni-San.
A: Experimental design schematic comparing the Si-Ni-San treatment group to the placebo control group; B: Alterations in the frequencies of CD4+ and CD8+ T cell populations between groups (n = 10); C: Partial least squares-discriminant analysis of serum cytokine profiles between groups (n = 10 per group); D: Expression levels of key cytokines derived from CD4+ T cells between groups; E: Principal coordinates analysis of serum metabolomic profiles between groups (n = 10 per group); F: Heatmap of serum metabolomic between groups; G: Differential abundance of metabolites between groups; H: Summary of antidepressant mechanisms of Si-Ni-San. SNS: Si-Ni-San; PLS-DA: Partial least squares-discriminant analysis; IL: Interleukin; PCoA: Principal coordinates analysis; CSCs: Cancer stem cells; 5-HTTP: 5-hydroxy-DL-tryptophan; 5-HIAA: 5-hydroxyindoleacetic acid; IAM: Indole-3-acetaldoxime. aP < 0.05, bP < 0.01.
Figure 7 Chinese herbal formulas alleviated depression in breast cancer patients.
RCTs: Randomized controlled trials; MD: Mean difference; IL: Interleukin; 5-HTP: 5-hydroxytryptophan; IAM: Indole-3-acetaldoxime; IAA: Indole-3-acetic acid; 5-HIAA: 5-hydroxyindoleacetic acid; CSCs: Cancer stem cells; GRP78: 78 kDa glucose regulated protein; LRP5: Lipoprotein receptor-related protein 5; LDHA: Lactate dehydrogenase A; PDK1: Pyruvate dehydrogenase kinase 1; PDHA: Pyruvate dehydrogenase alpha 1.
- Citation: Hong SC, Du YY, Wang GB, Wang SQ, Zheng YF, Wang N, Situ HL, Wang ZY. Chinese herbal formulas alleviated depression in breast cancer patients: A meta-analysis, network pharmacology and experimental validation. World J Psychiatry 2026; 16(4): 115981
- URL: https://www.wjgnet.com/2220-3206/full/v16/i4/115981.htm
- DOI: https://dx.doi.org/10.5498/wjp.v16.i4.115981
