BPG is committed to discovery and dissemination of knowledge
Basic Study Open Access
Copyright: ©Author(s) 2026. This article is an open access article distributed under the terms and conditions of the Creative Commons Attribution-NonCommercial (CC BY-NC 4.0) license. No commercial re-use. See permissions. Published by Baishideng Publishing Group Inc.
World J Cardiol. Mar 26, 2026; 18(3): 117821
Published online Mar 26, 2026. doi: 10.4330/wjc.v18.i3.117821
Landiolol modulates sodium 1.5 ion and connexin-43 to reduce sepsis ventricular arrhythmias
Peng-Fei Hu, School of Graduate Studies, Tianjin University of Traditional Chinese Medicine, Tianjin 301617, China
Peng-Fei Hu, Department of Cardiology, Affiliated Hospital of Inner Mongolia Minzu University, Tongliao 028000, Inner Mongolia Autonomous Region, China
Ling-Yu Bai, Ming Zhao, Kui-Ying Ma, Department of Cardiovascular Medicine, Affiliated Hospital of Inner Mongolia Minzu University, Tongliao 028000, Inner Mongolia Autonomous Region, China
Li-Ying Xuan, School of Medicine, Inner Mongolia Minzu University, Tongliao 028000, Inner Mongolia Autonomous Region, China
Xin Qi, Department of Cardiology, Tianjin Union Medicine Center, The First Affiliated Hospital of Nankai University, Tianjin 300121, China
ORCID number: Peng-Fei Hu (0009-0006-3885-5399); Ling-Yu Bai (0009-0005-8092-2324); Ming Zhao (0000-0002-7383-9398); Kui-Ying Ma (0009-0004-6836-377X); Li-Ying Xuan (0009-0004-8183-3254); Xin Qi (0009-0006-9009-5921).
Co-first authors: Peng-Fei Hu and Ling-Yu Bai.
Author contributions: Hu PF and Bai LY conducted the research, formal analysis, and writing - original draft and they contributed equally to this manuscript and are co-first authors; Zhao M and Ma KY conducted the investigation, conceptualization, and methodology; Xuan LY conducted data curation and formal analysis; Qi X designed the research, and contributed to formal analysis, project administration and writing - review and editing. All authors have read and approved the final version to be published.
Supported by Inner Mongolia Natural Science Foundation Project of China, No. 2020MS08031, No. 2021MS08069, and No. 2023 LHMS08082; and Education Institutions in Inner Mongolia Autonomous Region of China, No. NJZY22456.
Institutional animal care and use committee statement: All animal procedures followed the guidelines of the Medical Ethics Committee of Affiliated Hospital of Inner Mongolia Minzu University (No. NM-LL-2024-04-01-04).
Conflict-of-interest statement: All the authors report no relevant conflicts of interest for this article.
ARRIVE guidelines statement: The authors have read the ARRIVE guidelines, and the manuscript was prepared and revised according to the ARRIVE guidelines.
Data sharing statement: The author stated that the data of this study can be obtained by contacting the corresponding author under reasonable circumstances.
Corresponding author: Xin Qi, Chief Physician, Department of Cardiology, Tianjin Union Medicine Center, The First Affiliated Hospital of Nankai University, No. 190 Jieyuan Road, Hongqiao District, Tianjin 300121, China. qixinx2011@126.com
Received: December 17, 2025
Revised: January 4, 2026
Accepted: February 9, 2026
Published online: March 26, 2026
Processing time: 97 Days and 0.3 Hours

Abstract
BACKGROUND

Ventricular arrhythmias in sepsis are life-threatening, and the development of effective treatment is urgent. Landiolol can treat these arrhythmias, and understanding its mechanism is vital for treatment optimization.

AIM

To investigate the electrophysiological effects of landiolol on sepsis rats’ ventricular myocytes and reveal its mechanisms in treating sepsis-induced arrhythmias.

METHODS

Thirty-two Sprague-Dawley male rats aged 6-8 weeks were randomly selected. The control group underwent a sham operation, the sepsis model group underwent cecal ligation puncture, and the sepsis + landiolol group was given a single dose of landiolol, whose total dose is the minimum dose of 0.02 mg/kg/minute × 60 minutes × 24 hours. After 24 hours, tumor necrosis factor-alpha/interleukin-6 levels, electrophysiological changes, pathological changes, connexin-43 (Cx43), and sodium 1.5 ion (Nav1.5) expression were assessed. Data were recorded in Excel and analyzed with SPSS 27.0. One-way analysis of variance was used for multi-group comparisons, and the Bonferroni method was applied for pairwise comparisons.

RESULTS

Sepsis rats demonstrated elevated tumor necrosis factor-alpha and interleukin-6 levels, whereas these levels were reduced in rats treated with landiolol. The control group showed intact myocardial structure, whereas nuclear shrinkage and ventricular muscle tissue disorganization were observed in the sepsis group, with improvements observed in the landiolol group. Immunofluorescence staining showed myocardial fiber proliferation in the sepsis group, which was reduced in the landiolol group. Electrical mapping experiments showed accelerated conduction velocity and increased dispersion in the sepsis group, which was reversed in the landiolol group. Immunohistochemistry and western blot showed increased Cx43 and Nav1.5 channel expression in the sepsis group, which was decreased in the landiolol group.

CONCLUSION

Landiolol reduces ventricular arrhythmias in sepsis rats partly by decreasing Cx43 and Nav1.5 channel expression in the ventricular myocardium.

Key Words: Sodium 1.5 ion channel; Connexin-43; Ventricular arrhythmia; Sepsis; Landiolol

Core Tip: Landiolol, a beta-blocker, can treat ventricular arrhythmias caused by sepsis. In this study, a rat sepsis model was first established, and the animals then received landiolol. Cardiac electrophysiological experiments and ultrastructural observations of the myocardium were conducted to clarify the electrophysiological effects and mechanisms of landiolol on ventricular myocytes in septic rats. It showed that landiolol could reduce the occurrence of ventricular arrhythmias in sepsis rats through inhibiting inflammatory cells, reducing myocardial fibrosis, reversing ventricular remodeling, and decreasing the expression of connexin-43 and sodium 1.5 ion.



INTRODUCTION

As a life-threatening condition characterized, sepsis results from dysregulated immune responses to infection by multiple organ dysfunction syndrome[1]. Some clinical manifestations, such as fever, tachycardia, tachypnea, and alterations in white blood cell counts, may culminate in multiple organ failure. Sepsis has a complex pathophysiology and treatment challenges; it necessitates further investigation of effective therapeutic strategies.

When cardiac dysfunction occurs in sepsis patients, it could be associated with adverse outcomes and elevated mortality[2,3]. The underlying mechanisms of sepsis contained autonomic nervous system dysfunction, increased myocardial oxygen demand, and microcirculatory disturbances[4,5]. It has reported that microvascular endothelial injury reduces myocardial perfusion and impairs oxygen delivery, leading to heart failure[1]. Under conditions of hypoxia and inflammatory stimulation, cardiac remodeling occurs[6]. Endothelial to mesenchymal transition contributes to extracellular matrix deposition and vascular lumen narrowing in the progression of fibrosis[7,8]. Cardiac fibrosis plays a critical role in ventricular remodeling and increases the risk of arrhythmias. Shahreyar et al[9] found that the incidence of various arrhythmias was 28%, with atrial fibrillation occurring at a rate of 19% in over 1.7 million patients with sepsis and septic shock. The finding supports the close association between arrhythmias and adverse clinical outcomes in sepsis patients. So, effective management of rapid arrhythmias is essential in the treatment of sepsis. But it remains limited to sepsis-related ventricular arrhythmias. Accordingly, our focus is to explore pharmacological agents and their mechanisms of action for the treatment of ventricular arrhythmias in sepsis.

Studies have demonstrated that beta-blockers exhibit significant efficacy in controlling arrhythmias, providing theoretical support for the treatment of sepsis[10]. During sepsis, the body’s hypermetabolic state and stress response lead to increased oxygen consumption, excessive activation of the sympathetic-adrenal medullary system, and substantial release of catecholamines. Upon binding to beta-adrenergic receptors, catecholamines elevate intracellular cyclic adenosine monophosphate concentrations, potentially inducing arrhythmias[10]. Beta-blockers exert their cardiovascular protective effects by inhibiting receptor activity and the sympathetic nervous system, thereby slowing heart rate, reducing myocardial contractility, decreasing oxygen consumption, and suppressing renin release. These actions lead to reduced angiotensin and aldosterone production, promote reversal of myocardial remodeling, and enhance myocardial compliance[11]. Landiolol is a special type of beta-blocker drug that is administered intravenously with ultra-short efficacy and high cardiac selectivity. Therefore, after discontinuation, its blocking effect on beta receptors can quickly disappear. In the medical field of intensive care, landiolol plays a very important role[12]. Studies have reported that in cases of tachycardia and atrial fibrillation during the acute phase with reduced cardiac function (left ventricular ejection fraction between 25% and < 40%), low-dose intravenous infusion of landiolol, while monitoring hemodynamics and titrating the dose to control heart rate[13], demonstrates a stronger negative chronotropic effect compared to other beta-blockers, with minimal impact on blood pressure. Currently, landiolol is widely used to treat atrial fibrillation and atrial flutter in critically ill patients, including those with heart failure or renal failure[14-16], as well as intraoperative/postoperative tachycardia and ventricular fibrillation or ventricular tachycardia[14,17,18]. Additionally, studies suggest that landiolol may be effective in treating rapid arrhythmias associated with sepsis[19-21], as evaluated in the study of Kakihana et al[22]. Clinicians frequently use landiolol to manage refractory electrical storms[17] by blocking beta-adrenergic receptor binding, reducing sodium-calcium exchange, and minimizing arrhythmia occurrence. However, the precise mechanism by which landiolol controls ventricular arrhythmias in sepsis and whether it intervenes in sepsis treatment by modulating intercellular conduction remains unclear. We further investigate the relationship between landiolol and sodium 1.5 ion (Nav1.5) channels, an important component of gap junctions, connexin-43 (Cx43), which are closely related to electrical conduction in septic ventricular myocytes.

Gap junction channels (GJCs) are hexagonal half-channel docking complexes formed by adjacent intercellular junction proteins (Cx). The current research has identified and identified over 20 different subtypes of Cx. Although these junction proteins may differ in function, they all exhibit a high degree of similarity in structure, particularly with four transmembrane domains that are crucial for their insertion and formation of channels in the cell membrane. The pore size of its functional linker can not only penetrate ions, but also hydrophilic molecules with small molecular weight[23,24]. In the heart tissue, various Cx proteins exhibit a wide range of expression patterns. Among them, Cx43, as the most abundant homologous junction protein in the heart, is mainly distributed in ventricular myocytes and plays an indispensable role in ensuring normal cardiac rhythm driven by coordinated contraction of cardiomyocytes[25]. Previous studies have revealed that the phosphorylation status, quantity changes, and distribution patterns of Cx43 may cause abnormalities in cardiac electrical signal transduction, thereby promoting the occurrence of arrhythmia[26,27]. In addition, extensive research evidence suggests that Cx43 plays an important role in regulating key pathophysiological processes such as cardiomyocyte apoptosis[28,29], promoting myocardial fibrosis[30], and modulating inflammatory responses[31], thereby participating in the process of cardiac remodeling.

Voltage-gated sodium ion channels, as a type of large transmembrane protein structure, play a crucial role in initiating and driving cellular action potentials, particularly during the rapid rise phase of potentials[32]. In cardiac tissue, there is a specific voltage-gated sodium ion channel encoded by the sodium voltage-gated channel alpha subunit 5 (SCN5A) gene, called the Nav1.5 channel. The Nav1.5 channel is mainly distributed in the muscle cells of the atrium and ventricle, as well as the Purkinje fibers. It is not only the starting point of the cardiac action potential, but also an indispensable component of the cardiac electrical conduction process[33]. In addition, the Nav1.5 channel is also involved in regulating the duration of the QRS complex, impulse conduction velocity, and cardiac excitability[34]. A previous study revealed that under hypoxic conditions, the amplitude and density of fast inward sodium current (INa) in atrial myocytes increase, and there is a correlation between the gating mechanism of INa and steady-state inactivation[35]. This study observed the changes in conduction velocity and dispersion of ventricular myocytes in septic rats using electrical mapping experiments. Pathological changes in ventricular muscle tissue were observed using hematoxylin and eosin (HE) staining and Masson staining (Changsha Abiowell Biotechnology Co., Ltd., Changsha, Hunan Province, China). Western blot and immunohistochemistry were used to observe the changes in the expression levels of Cx43 and Nav1.5 channels in ventricular myocytes after treatment with landiolol in septic rats. The aim was to clarify the effect and mechanism of landiolol on septic ventricular arrhythmias and provide a drug basis for the treatment of sepsis.

MATERIALS AND METHODS
Materials

Landiolol was provided by Nanjing Haichen Pharmaceutical Co., Ltd. (Nanjing, Jiangsu Province, China). Cx43 and Nav1.5 antibodies were purchased from Suzhou Bioassay Biotechnology Co., Ltd (Suzhou, Jiangsu Province, China). Tumor necrosis factor-α (TNF-α) and interleukin-6 (IL-6) detection kits were bought from Shanghai Landun Biotechnology Co., Ltd. (Shanghai, China).

Animals and treatments

The experiments involved 32 male Sprague-Dawley rats aged 6-8 weeks, weighing 220-270 g, obtained from Liaoning Changsheng Biotechnology Co., Ltd. (Liaoning Province, China). All animal procedures followed the guidelines of the Medical Ethics Committee of Affiliated Hospital of Inner Mongolia Minzu University (No. NM-LL-2024-04-01-04). The rats were randomly divided into three groups: The control group (n = 12), the sepsis model group (n = 12), and the sepsis model + landiolol group (n = 8). They were kept at 20-25 °C with 50%-65% relative humidity, on a 12-hour light/dark cycle, and provided food and water ad libitum. Before the experiment, all rats had a one-week acclimatization period. One week later, sepsis was induced in the sepsis model (Figure 1) and sepsis model + landiolol groups via cecal ligation and puncture, while the control group underwent the same surgery without cecal ligation and puncture. Immediately after surgery, the control and sepsis model groups received 30 mL/kg normal saline intraperitoneally for fluid resuscitation, and the sepsis model + landiolol group received a single intraperitoneal injection of landiolol, whose total dose is the minimum dose of 0.02 mg/kg/minute × 60 minutes × 24 hours. Following surgery, the rats’ general condition was monitored, including shivering, fever (rectal temperature ≥ 40 °C), reduced urine output, tachypnea, and decreased activity.

Figure 1
Figure 1 Schematic diagram of the rat sepsis model protocol.
Electrocardiogram and determination of TNF-α and IL-6

Within 24 hours after cecum puncture, an electrocardiogram (ECG) was performed in the three groups of rats, and biological samples were collected via the tail vein and centrifuged at 3000 rpm/minute at 4 °C. The supernatant was extracted and stored in Eppendorf tubes at -80 °C to maintain the stability of the samples for subsequent analysis of TNF-α and IL-6 levels. Enzyme-linked immunosorbent assay assays were strictly performed according to the manufacturer’s instructions to accurately quantify cytokine concentrations (Shanghai Lengton Biotechnology Co., Ltd., Shanghai, China). A standard curve was constructed with cytokine concentration as the dependent variable and TNF-α concentration as the independent variable, and their relationship was determined using linear regression analysis. The cytokine concentrations in the samples were calculated based on the regression equation. IL-6 determination followed the same procedure.

Isolated cardiac perfusion

After weighing the rats, heparin sodium (3125 U/kg) was injected intraperitoneally, and the rats were anesthetized with isoflurane and euthanized after waiting for 15 minutes (Jiangsu H.F.Q Biotechnology Co., Ltd., Jiangsu Province, China). Fix the rat on the experimental platform and perform open chest surgery to expose the heart. Quickly cut off the heart and place it in a pre-cooled culture dish. Locate the aorta, remove excess tissue, place it on the end of the trocar, and tighten it. Inject Krebs-Henseleit solution into the heart through a syringe for Langendorff perfusion, with a perfusion rate of 10 mL per minute and a temperature maintained at 37 ± 0.5 °C. Clear the remaining blood in the heart, restore the heart rhythm, ensure that the heart rate exceeds 250 beats per minute, and stabilize for 15 minutes before starting the experiment.

Electrocardiographic labeling

Place ECG electrodes on both sides of the heart and continuously record the ECG. Place the written test electrode in the left ventricle and measure the conduction velocity and dispersion of electrical signals in the ventricular myocytes of the control group rats. Detect the electrical signal conduction velocity and dispersion of ventricular myocytes in the sepsis model group rats. After adding different doses (low dose 0.1 mg/minute, medium dose 0.2 mg/minute, high dose 0.4 mg/minute) of landiolol, compare the electrical signal conduction of ventricular myocytes before and after adding landiolol. After washing out landiolol, detect the electrical signal conduction of ventricular myocytes and compare it with the electrical signal of ventricular myocytes without adding landiolol. In addition, it is necessary to compare the conduction velocity and dispersion of ventricular muscle cell electrical signals between the control group and the sepsis model group, as well as the conduction velocity and dispersion of ventricular muscle cell electrical signals after adding different doses of landiolol.

HE staining

Perform routine dewaxing and water washing steps on tissue sections, then stain with Ehrlich hematoxylin for 20 minutes, followed by color separation treatment with 1% hydrochloric acid ethanol. Afterwards, blue the sections in tap water for 20 minutes and rinse with distilled water. Subsequently, soak in 70%, 80%, and 90% ethanol for 3 minutes, stain with eosin solution for 10 seconds, treat with 95% and 100% ethanol for 10 minutes each, and finally clear with xylene and fix with neutral gum. Observe under a regular light microscope.

Masson staining

Firstly, the sample tissue is obtained using the paraffin sectioning technique, and then dewaxed to water infiltration according to conventional procedures. Next, stain accurately with nuclear staining solution for 1 minute, and rinse thoroughly with rinsing solution for 30 seconds to ensure even staining without residue. Afterwards, the dye solution was treated for 10 seconds and rinsed again for 30 seconds to remove excess dye substances. Then, treat with differentiation solution for 8 minutes to adjust staining intensity and contrast. After clearing the differentiation solution, stain directly with counterstaining solution for 3 minutes to enhance the visibility of specific cell structures. Floating color is removed with 100% ethanol, and xylene is used for transparency to promote transparency. Finally, seal the sample with neutral gum to ensure stability and integrity. After preparation, observe and analyze with a regular optical microscope to obtain microstructural information.

Immunofluorescence staining

Bake the paraffin sections for 30 minutes, then deparaffinize and perform gradient hydration. Microwave the sections in citrate antigen retrieval solution until boiling, and let them cool naturally for 10 minutes. Wash with phosphate-buffered saline (PBS) three times, each for 5 minutes. Permeabilize with 0.2% Triton X-100 (Shanghai Beyotime Biotechnology Co., Ltd., Shanghai, China). Block with 5% bovine serum albumin at room temperature for 1 hour, and wash with PBS three times. Incubate with DNase I Buffer and DNase I (Shanghai APExBIO technology Co., Ltd., Shanghai, China), then wash with PBS (Beijing Labgic Technology Co., Ltd., Beijing, China). Equilibrate with 1 × equilibration buffer at room temperature for 20 minutes, remove the buffer, and add terminal deoxynucleotidyl transferase (TdT) (Shanghai APExBIO technology Co., Ltd., Shanghai, China)labeling working solution. Incubate at 37 °C for 60 minutes, then wash with PBS. Add the primary antibody at an appropriate concentration and incubate overnight at 4 °C. Wash with PBS three times. Incubate with fluorescent secondary antibody at room temperature for 1 hour, and wash with PBS. Add 4’-6-diamidino-2-phenylindole (DAPI) (Shanghai Beyotime Biotechnology Co., Ltd., Shanghai, China) and incubate at room temperature for 5 minutes, then wash with PBS. Take pictures using a fluorescence microscope.

Immunohistochemical analysis

The tissue sections were air-dried and subjected to two xylene dewaxing cycles. Subsequent ethanol gradient dehydration (100% → 95% → 80% → 75%, 3 minutes per stage) was followed by immersion in distilled water for two minutes. The sodium citrate-ethylenediaminetetraacetic acid (EDTA) buffer (pH 6.0) was heated in a microwave for 3 minutes under high pressure, cooled, and used for three PBS washes. After blocking with 3% H2O2 at room temperature for 10 minutes, the samples were incubated with 10% goat serum for 30 minutes. Primary antibodies were incubated overnight in a 4 °C humidified chamber with three PBS washes, while secondary antibodies were incubated at room temperature for 60 minutes with three PBS washes. The 3,3’-diaminobenzidine (DAB) chromogenic reaction (brownish-yellow termination) was performed, followed by 2 minutes of hematoxylin staining for nuclear counterstaining. The sections underwent 1% HCl-alcohol differentiation and blue staining with running water. Gradient ethanol dehydration (75% → 80% → 95% → 100%, 3 minutes per stage) was performed, then xylene clearing, and finally sealed with neutral resin.

Western blotting assay

Proteins were extracted from rat cardiomyocytes and newborn rat cardiomyocytes. After sodium dodecyl-sulfate polyacrylamide gel electrophoresis (SDS-PAGE) separation (Beijing Solarbio Technology Co., Ltd., Beijing, China), the proteins were sealed with 5% bovine serum albumin, and the primary anti-Nav1.5 (1:1000) (Suzhou Biodragon Technology Co., Ltd., Jiangsu Province, China), anti-Cx43 (1:1000) (Suzhou Biodragon Technology Co., Ltd., Jiangsu Province, China) were added and incubated at 4 °C overnight. The secondary antibody was then added and incubated for 1 hour. Bound antibody was observed using enhanced chemiluminescence.

Statistical analysis

All relevant detection indicators in the rats were recorded in Excel and subsequently analyzed using SPSS 27.0 statistical software. Measurement data are presented as mean ± SD. Intergroup comparisons among multiple groups were performed using one-way analysis of variance (ANOVA), followed by pairwise comparisons using the Bonferroni test. The significance level was set at α = 0.05.

RESULTS
Landiolol reduces the inflammatory response in sepsis rats

The TNF-α concentrations were compared pairwise among the control group, sepsis model group, and sepsis model + landiolol group, with statistically significant differences in all groups (P < 0.05). The TNF-α expression in the sepsis model group was much higher than in the control group, while landiolol administration in the sepsis model significantly reduced TNF-α expression (Table 1 and Figure 2). Similarly, pairwise comparisons of IL-6 concentrations among the three groups also showed significant differences (P < 0.05). The IL-6 expression in the sepsis model group was substantially higher than in the control group, and landiolol treatment effectively decreased IL-6 expression (Table 1 and Figure 2). Overall, these findings suggest that landiolol has an anti-inflammatory effect by inhibiting pro-inflammatory cytokine expression, thus mitigating the inflammatory response in sepsis rats.

Figure 2
Figure 2 Comparison of tumor necrosis factor-α and interleukin-6 expression levels among the three groups. aP < 0.05 vs control, bP < 0.05 vs sepsis group, n = 8. TNF-α: Tumor necrosis factor-α; IL-6: Interleukin-6.
Table 1 Comparison of tumor necrosis factor-α and interleukin-6 expression levels in the three groups.
Group
TNF-α (ng/L)
IL-6 (ng/L)
Control (n = 8)299.86 ± 20.430.34 ± 0.03
Sepsis (n = 8)571.35 ± 69.12a0.78 ± 0.08a
Sepsis + landiolol (n = 8)395.66 ± 72.28a,b0.56 ± 0.06a,b
F43.66729.150
P value< 0.001< 0.001
Landiolol suppresses the occurrence of ventricular arrhythmias in sepsis rats

Prior to death, an ECG was performed on the three groups of rats. The results showed that the control group had no ventricular arrhythmias, the sepsis model group exhibited ventricular arrhythmias, and the ventricular arrhythmias in the sepsis model + landiolol group were reduced compared to the sepsis model (Figure 3).

Figure 3
Figure 3 Comparison of the electrocardiogram in the three groups. A: Control group; B: Sepsis model group; C: Sepsis model + landiolol group.
Landiolol inhibits the production of inflammatory cells in the ventricular myocardium of sepsis rats and reduces myocardial cell apoptosis, thereby inhibiting fibrosis

HE, Masson staining, and immunofluorescence revealed that the control group maintained intact myocardial structure with orderly fiber arrangement and normal nuclei, showing no inflammatory infiltration or tissue damage. In contrast, the sepsis model group exhibited myocardial disorganization, marked interstitial edema, extensive inflammatory infiltration, karyopyknosis, increased cardiomyocyte apoptosis, and enhanced fibrosis. Notably, the landiolol-treated sepsis model group demonstrated reduced myocardial disarray, alleviated interstitial edema, decreased inflammatory infiltration, decreased cardiomyocyte apoptosis, and diminished myocardial fibrosis (Figure 4). These findings indicate that landiolol inhibits inflammatory cell production in the ventricular myocardium of sepsis rats, reduces cardiomyocyte apoptosis, thereby mitigating myocardial fibrosis and reversing ventricular remodeling.

Figure 4
Figure 4 Landiolol inhibits the production of inflammatory cells in the ventricular myocardium of sepsis rats and reduces myocardial cell apoptosis, thereby inhibiting fibrosis. A: Comparison of hematoxylin and eosin staining results in rat hearts; B: Quantitative comparison of Masson-stained myocardial fibrosis degree in the different experimental groups; C: Subcellular alterations in myocardial cells observed by confocal microscopy. From left to right in each column: Full-field view → FITC channel (green, target protein) → 4’-6-diamidino-2-phenylindole channel (blue, nuclei). Original magnification: 20 ×, n = 3.
Landiolol reverses the abnormal conduction velocity of ventricular myocytes in sepsis rats, and significantly reduces conduction dispersion and heart rate

No significant ECG abnormalities were observed in the control group. Rats with sepsis frequently experienced ventricular premature contractions. However, ventricular arrhythmias were markedly reduced in the landiolol treatment group, indicating that landiolol decreases ventricular arrhythmias in sepsis rats (Figure 5A). As depicted in Figure 5B, the PR, QRS, and QT intervals of isolated perfused hearts from the sepsis model group exhibited changes when compared to the control group. The alterations in PR and QT intervals were not significant, whereas the QRS complex showed significant shortening. Following the administration of landiolol, the intervals in each dose group varied from those in the sepsis model group. In the sepsis model group treated with a high dose (0.4 mg/minute) of landiolol, the PR interval was notably shortened, and although the QRS and QT intervals also changed, prolongation of the QT interval could pose a risk of arrhythmia. The heart rate of isolated perfused hearts in the sepsis model group was marginally higher than that in the control group, but the difference was not statistically significant. Following the administration of different doses of landiolol, the heart rate decreased compared to the sepsis model group, with higher doses of landiolol leading to a more pronounced reduction in heart rate. Consequently, the sepsis inflammatory response primarily affects the QRS interval of rat ventricular myocytes, significantly shortening it and elevating the heart rate.

Figure 5
Figure 5 Landiolol reverses the abnormal conduction velocity of ventricular myocytes in septic rats, and significantly reduces conduction dispersion and heart rate. A: Electrocardiographic recordings from isolated perfused hearts of rats in each experimental group; B: Comparison of various interval durations (PR, QT, QTS) and heart rates in isolated perfused hearts among the three groups; C: Comparative analysis of conduction time and conduction velocity in isolated perfused hearts in the experimental groups, left ventricular active time, left ventricular contraction velocity; D: Comparative analysis of conduction dispersion in isolated perfused hearts across the experimental groups. Black represents the control group, red represents the sepsis model group, green represents the sepsis model group treated with low-dose (0.1 mg/minute) landiolol, dark blue represents the sepsis model group treated with medium-dose (0.2 mg/minute) landiolol, light blue represents the sepsis model group treated with high-dose (0.4 mg/minute) landiolol, and pink represents the landiolol washout group. n = 3. HR: Heart rates; LV-AT: Left ventricular active time; LV-CV: Left ventricular contraction velocity.

The electrical conduction of isolated perfused rat hearts in the control group was uniform. The ventricular conduction time in the sepsis model group was slightly shorter than that in the control group, but the difference was not significant. Following the administration of landiolol, the ventricular conduction time in the different landiolol dose groups (0.1 mg/minute, 0.2 mg/minute, 0.4 mg/minute) was significantly shortened. Among these, the medium-dose group did not show a significant reduction compared to the sepsis model group, while ventricular conduction time in the high-dose group was shortened by almost 25% compared to the control group. Thus, landiolol significantly shortens the conduction time of ventricular myocytes in sepsis rats. Regarding the comparison of conduction velocity, the conduction velocity index of ventricular myocytes in the sepsis model group was slightly higher than that in the control group. Following the administration of landiolol, the velocity index of each dose group decreased. The medium-dose group was significantly lower than the sepsis model group, while the low-dose and high-dose groups showed no significant differences compared to the sepsis model group (Figure 5C).

Compared to the control group, the conduction dispersion of isolated perfused rat hearts in the sepsis model group was slightly increased. Following the administration of landiolol, conduction dispersion in each dose group was significantly reduced. However, compared to the sepsis model group, the reduction in the medium-dose landiolol group was less significant than that in the low-dose and high-dose groups (Figure 5D). In conclusion, different doses of landiolol significantly affected ventricular conduction in sepsis model rats. It can shorten ventricular conduction time, reduce velocity indicators and dispersion, change PR interval, QRS complex, and QT interval, and slow the heart rate.

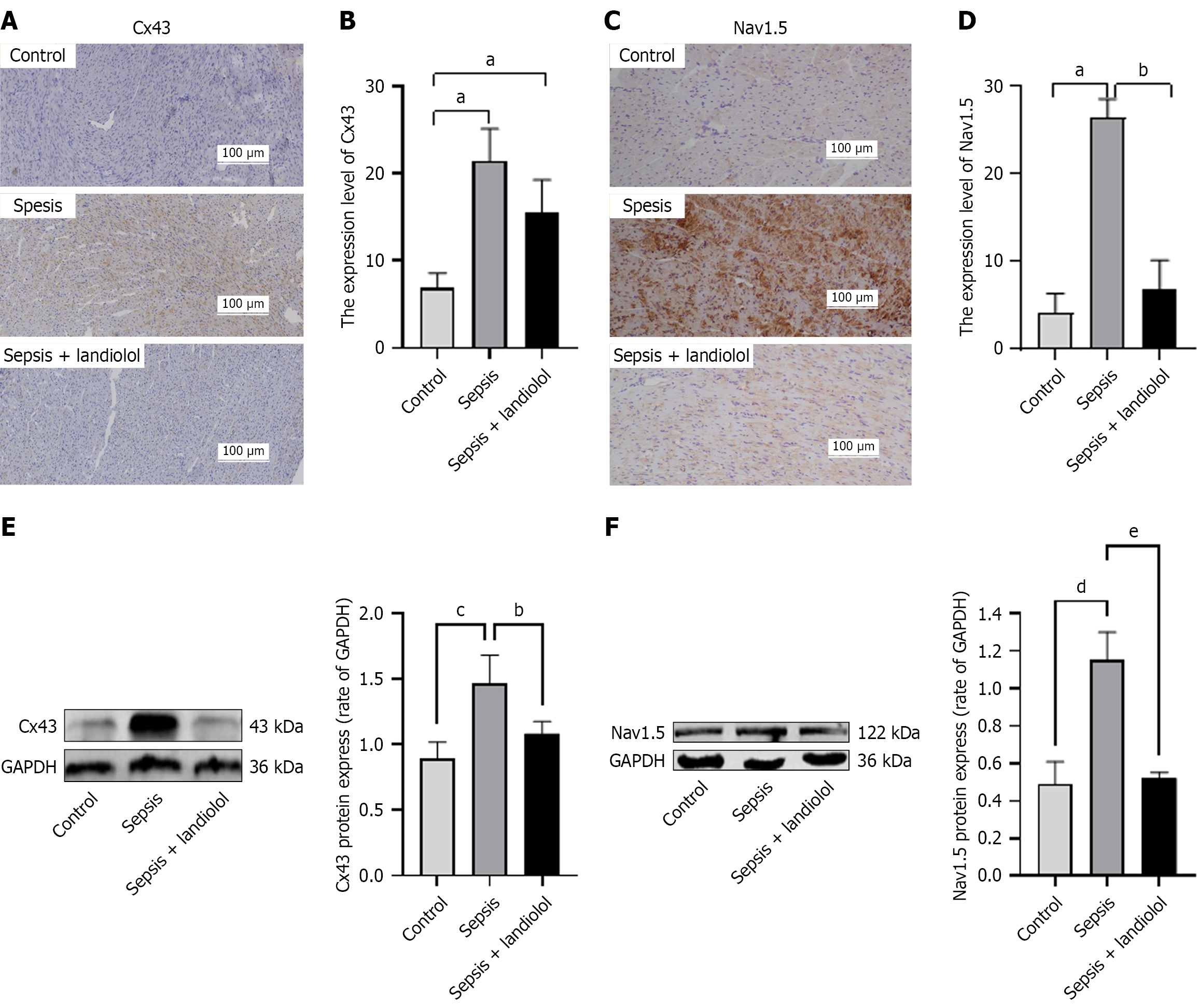
Landiolol reduces the expression of Cx43 and Nav1.5 channels in ventricular myocytes of rats with sepsis

The immunohistochemical and western blot analyses of rat myocardial ventricular tissue revealed that the expression of Cx43 and Nav1.5 ion channels in the sepsis model group was significantly increased compared to the control group. In comparison to the sepsis model group, the expression level of Cx43 and Nav1.5 ion channels in the sepsis model + landiolol group was reduced, suggesting that sepsis enhances the expression of Cx43 and Nav1.5 ion channels in ventricular myocytes, and landiolol suppresses this upregulation (Figure 6). Both the experimental immunohistochemistry and western blot results jointly indicated that landiolol reduced the release of Cx43 and Nav1.5 ion channels in myocardial cells of sepsis rats.

Figure 6
Figure 6 Comparative analysis of connexin-43 expression via immunohistochemistry across the experimental groups. A: Immunohistochemical staining results of connexin-43 (Cx43) channel protein in ventricular myocardial tissues of rats; B: Quantitative analysis of Cx43 expression levels in ventricular myocardial tissues; C: Immunohistochemical staining results of sodium 1.5 ion (Nav1.5) channel protein in ventricular myocardial tissues of rats; D: Quantitative analysis of Nav1.5 channel expression levels in ventricular myocardial tissues; E and F: Protein expression levels of Cx43/Nav1.5 channel in rat ventricular myocardial tissue were detected by western blot, with glyceraldehyde-3-phosphate dehydrogenase as the internal control. Quantitative analysis of the above protein expressions was conducted. aP < 0.05 vs control, bP < 0.05 vs sepsis group, cP < 0.01 vs control, dP < 0.001 vs control, eP < 0.001 vs sepsis group and n = 3. Original magnification was 20 ×, n = 3. All data are expressed as mean ± SD. Cx43: Connexin-43; Nav1.5: Sodium 1.5 ion; GAPDH: Glyceraldehyde-3-phosphate dehydrogenase.
DISCUSSION

Sepsis is a systemic inflammatory response syndrome caused by infection, with a high mortality rate. This syndrome can lead to multiple organ dysfunction, and the heart, as an important target organ for sepsis injury, is particularly vulnerable. Beta-blockers have cardioprotective effects, and landiolol, a short-acting and highly selective beta-blocker, is quickly effective, metabolizes rapidly, and the blocking effect on beta-receptors rapidly subsides after discontinuation. These effects play a crucial role in the treatment of critically ill patients[12]. Although some studies have reported that landiolol can improve arrhythmia in sepsis, the mechanism of landiolol on ventricular arrhythmia in sepsis is unclear.

According to relevant research and survey results, TNF-α and IL-6 are two widely used indicators for detecting immune-inflammatory factors in clinical practice. After sepsis occurs in the body, the expression levels of TNF-α and IL-6 significantly increase. This high expression state plays an important role in the progression of systemic inflammatory response in sepsis patients, which further exacerbates the body’s inflammatory response and is currently recognized as an indicator of the success of sepsis animal models[36]. In this study, we observed that compared with the control group rats, the sepsis model group rats showed an increase in TNF-α and IL-6, consistent with previous research results. Combined with changes in vital signs after rat modeling, we verified the success of modeling. After the addition of landiolol, the expression levels of TNF-α and IL-6 in the sepsis model + landiolol group rats decreased compared to the sepsis model group, which is similar to the research results of Hagiwara et al[37]. In the rat sepsis model, landiolol can reduce the expression levels of TNF-α and IL-6, indicating that landiolol has anti-inflammatory effects and inhibits the inflammatory response of myocardial cells in sepsis rats.

We conducted electrocardiographic testing on rats in the control group, sepsis model group, and sepsis model + landiolol group, and found that sepsis rats frequently experienced ventricular premature beats. The sepsis model + landiolol group rats had reduced ventricular premature beats, and landiolol inhibited the occurrence of sepsis-induced ventricular arrhythmias. Subsequently, the rats were euthanized, their hearts were removed, and ventricular muscle tissue was obtained for HE staining, Masson staining, and immunofluorescence staining. We can see from the HE staining and immunofluorescence staining results that the myocardial tissue structure of the control group is intact, the myocardial fibers are arranged neatly, the nuclear morphology is normal, and no inflammatory cell infiltration is observed. Compared with the control group, the sepsis model group showed significant infiltration of inflammatory cells and interstitial edema in the myocardial slices, disordered myocardial arrangement, and an increase in the number of myocardial cell deaths. Compared with the sepsis group rats, the sepsis model + landiolol group showed significantly reduced pathological changes, which is similar to the conclusion drawn by Ghallab et al[38]. Landiolol has anti-inflammatory effects, thereby reducing inflammation of ventricular myocytes in septic rats and minimizing myocardial cell damage.

We then conducted a Masson experiment to observe ventricular muscle fibrosis and found that the rat ventricular muscle fiber tissue in the sepsis group showed significant proliferation compared to the control group, and the myocardial tissue underwent a significant remodeling process. This is consistent with the research results of Lin et al[2], which suggests that sepsis may cause cardiac fibrosis, thereby affecting the long-term survival rate of patients. Compared with the sepsis group rats, the sepsis model + landiolol group showed a significant reduction in fibrous tissue proliferation and myocardial remodeling, which further proves that landiolol inhibits inflammatory response, reduces myocardial fibrous tissue proliferation, and reverses ventricular remodeling in sepsis rats.

In order to further investigate the effect and mechanism of landiolol on ventricular arrhythmia in septic rats, we conducted a Mapping experiment. Firstly, from the ex vivo perfusion ECG, it was observed that compared with the control group rats, the sepsis model group rats had frequent ventricular premature beats. After adding landiolol to the perfusion solution, the sepsis model group rats showed a significant reduction in ventricular premature beats and inhibited the onset of ventricular arrhythmia. Through acute and chronic experiments, we have come to similar conclusions as previous studies. Landiolol inhibits ventricular arrhythmia in septic rats[23], possibly by preventing the interaction and binding of catecholamines with β-adrenergic receptors, thereby preventing the release of calcium ions in the sarcoplasmic reticulum of myocardial cells and blocking the process of sodium-calcium exchange[10].

Subsequently, we used the mapping experimental method to detect the effects of landiolol on conduction time, conduction velocity, and conduction dispersion in the ventricular muscle tissue of septic rats. During sepsis, the electrical conduction time of myocardial tissue was slightly shortened compared to the control group, and there was a slight strengthening trend of this trend with landiolol. After administering the isolated hearts of the sepsis model group rats with landiolol, the heart rate showed a decreasing trend with statistical significance, indicating that landiolol mainly reduces the heart rate of sepsis rats by lowering the sinoatrial node pacing frequency rather than affecting the myocardial tissue conduction time. However, the mechanism of reducing the sinoatrial node pacing frequency is still unclear. According to literature reports, autonomic nervous system function is impaired in sepsis, leading to an imbalance in vagal sympathetic nervous tension, sympathetic nervous system excitation, vagus nerve inhibition, reduced heart rate variability[39-42], and manifested as increased heart rate[43]. The accelerated electrical conduction velocity of sepsis-induced myocardial tissue may be due to inflammation leading to enhanced intercellular coupling or increased sodium current. Compared with the control group, the sepsis model group showed a significant increase in the electrical conduction dispersion of the isolated perfused heart, reflecting an increase in cardiac electrical activity heterogeneity (which can easily cause arrhythmia). However, after perfusing with landiolol, the electrical conduction dispersion of the heart significantly decreased to normal values, which may be one of the mechanisms by which landiolol reduces arrhythmia. At the same time, landiolol significantly shortened the PR interval in septic rats, which may accelerate atrioventricular conduction, and the mechanism may be related to calcium channel regulation or autonomic nervous system regulation. The results showed that: (1) Sepsis leads to increased myocardial conduction velocity, increased conduction dispersion, shortened QRS, and increased heart rate, indicating electrical instability and potential arrhythmogenic effects; and (2) Landiolol reverses sepsis-induced conduction velocity abnormalities, significantly reduces conduction dispersion and heart rate, and may stabilize electrical activity by improving intercellular coupling or anti-inflammatory mechanisms. Sepsis significantly shortens the QRS interval, which may indicate that ventricular conduction acceleration is caused by increased GJCs electrical conduction or enhanced sodium current.

Excitation-electrical coupling between myocardial cells is accomplished through GJCs. The gap junction mode between myocardial cells is shown in Figure 7. In the mapping experiment, we conducted further experiments using immunohistochemistry and western blot techniques to detect the expression of Nav1.5 channels and Cx43. We found that the expression of Cx43 in the sepsis model group was significantly increased compared to the control group (P < 0.05)[44]. This result is similar to that reported by Zhao et al[45]. Nevertheless, the phosphorylation of Cx43 and its related signaling pathways may play a significant role in the pathogenesis of sepsis, indicating that the functional status or expression level of Cx43 may change during the sepsis process[45]. In addition, our study shows that the expression level of Cx43 in the sepsis model + landiolol group is significantly lower than that in the sepsis model group. This indicates that landiolol has an inhibitory effect on Cx43 expression, leading to GJCs damage, reducing the conduction of intercellular GJCs, slowing down the ventricular electrical conduction velocity and conduction dispersion, reversing ventricular electrical remodeling, and reducing the occurrence of arrhythmias.

Figure 7
Figure 7 Schematic representation of gap junctions between myocardial cells. The cell membrane contains a hemichannel composed of six connexins, with the left and right sides remaining unconnected hemichannels, while the central portion consists of two hemichannels that interconnect to form a complete gap junction channel. This channel allows direct molecular passage, facilitating the transfer of substances between adjacent cells.

Furthermore, studies have reported that under hypoxic conditions, the amplitude and density of INa in atrial myocytes increase, and there is a correlation between the gating mechanism of INa and steady-state inactivation[34]. However, the expression of Nav1.5 in ventricular myocytes under hypoxic conditions has not been investigated. Our study found that the expression of Nav1.5 channels in ventricular myocytes of the sepsis model group was significantly increased compared to the control group under hypoxic conditions. Compared with the sepsis model group, the expression level of the Nav1.5 channel decreased significantly in the sepsis model + landiolol group. The above indicates that the expression level of the Nav1.5 channel in ventricular myocytes of septic rats is elevated. The increase of Nav1.5 channels promotes depolarization of myocardial cells and accelerates the conduction velocity between myocardial cells. After adding landiolol, the expression of the Nav1.5 channel in sepsis is inhibited, myocardial cell depolarization is reduced, myocardial cell conduction velocity is decreased, and arrhythmia is suppressed. These results suggest that landiolol inhibits Nav1.5 channels in sepsis, thereby suppressing the occurrence of ventricular arrhythmias.

CONCLUSION

Landiolol has a significant inhibitory effect on ventricular arrhythmia in septic rats, which may be related to the inhibition of inflammatory response, regulation of myocardial cell electrophysiological characteristics, and reduction of Cx43 and Nav1.5 channel expression. However, this study also has certain limitations. This study showed that landiolol inhibits the expression of Nav1.5 channels in septic rat ventricular myocytes, but the expression of Nav1.5 channel currents is still high or low. Further patch clamp experiments are needed to verify the effect of landiolol on Nav1.5 channels in septic rat ventricular myocytes. In addition, further exploration is needed to determine whether the action of landiolol on ventricular arrhythmia in septic rats is mediated by other mechanisms or ion channels.

ACKNOWLEDGEMENTS

Thanks to our friends for our support.

References
1.  Ljungström L, Pernestig AK, Jacobsson G, Andersson R, Usener B, Tilevik D. Diagnostic accuracy of procalcitonin, neutrophil-lymphocyte count ratio, C-reactive protein, and lactate in patients with suspected bacterial sepsis. PLoS One. 2017;12:e0181704.  [RCA]  [PubMed]  [DOI]  [Full Text]  [Full Text (PDF)]  [Cited by in Crossref: 168]  [Cited by in RCA: 137]  [Article Influence: 15.2]  [Reference Citation Analysis (1)]
2.  Lin Y, Xu Y, Zhang Z. Sepsis-Induced Myocardial Dysfunction (SIMD): the Pathophysiological Mechanisms and Therapeutic Strategies Targeting Mitochondria. Inflammation. 2020;43:1184-1200.  [RCA]  [PubMed]  [DOI]  [Full Text]  [Cited by in Crossref: 107]  [Cited by in RCA: 95]  [Article Influence: 15.8]  [Reference Citation Analysis (0)]
3.  Zhang G, Dong D, Wan X, Zhang Y. Cardiomyocyte death in sepsis: Mechanisms and regulation (Review). Mol Med Rep. 2022;26:257.  [RCA]  [PubMed]  [DOI]  [Full Text]  [Full Text (PDF)]  [Cited by in Crossref: 31]  [Cited by in RCA: 28]  [Article Influence: 7.0]  [Reference Citation Analysis (0)]
4.  Werdan K, Schmidt H, Ebelt H, Zorn-Pauly K, Koidl B, Hoke RS, Heinroth K, Müller-Werdan U. Impaired regulation of cardiac function in sepsis, SIRS, and MODS. Can J Physiol Pharmacol. 2009;87:266-274.  [RCA]  [PubMed]  [DOI]  [Full Text]  [Cited by in Crossref: 111]  [Cited by in RCA: 99]  [Article Influence: 5.8]  [Reference Citation Analysis (0)]
5.  Habimana R, Choi I, Cho HJ, Kim D, Lee K, Jeong I. Sepsis-induced cardiac dysfunction: a review of pathophysiology. Acute Crit Care. 2020;35:57-66.  [RCA]  [PubMed]  [DOI]  [Full Text]  [Full Text (PDF)]  [Cited by in Crossref: 120]  [Cited by in RCA: 104]  [Article Influence: 17.3]  [Reference Citation Analysis (0)]
6.  Fan D, Feng H, Song M, Tan P. Gene expression profiles, potential targets and treatments of cardiac remodeling. Mol Cell Biochem. 2025;480:1555-1567.  [RCA]  [PubMed]  [DOI]  [Full Text]  [Cited by in Crossref: 2]  [Cited by in RCA: 2]  [Article Influence: 2.0]  [Reference Citation Analysis (0)]
7.  Zhang X, Ren Z, Jiang Z. EndMT-derived mesenchymal stem cells: a new therapeutic target to atherosclerosis treatment. Mol Cell Biochem. 2023;478:755-765.  [RCA]  [PubMed]  [DOI]  [Full Text]  [Cited by in Crossref: 12]  [Cited by in RCA: 13]  [Article Influence: 4.3]  [Reference Citation Analysis (0)]
8.  Hong L, Du X, Li W, Mao Y, Sun L, Li X. EndMT: A promising and controversial field. Eur J Cell Biol. 2018;97:493-500.  [RCA]  [PubMed]  [DOI]  [Full Text]  [Cited by in Crossref: 87]  [Cited by in RCA: 84]  [Article Influence: 10.5]  [Reference Citation Analysis (0)]
9.  Shahreyar M, Fahhoum R, Akinseye O, Bhandari S, Dang G, Khouzam RN. Severe sepsis and cardiac arrhythmias. Ann Transl Med. 2018;6:6.  [RCA]  [PubMed]  [DOI]  [Full Text]  [Full Text (PDF)]  [Cited by in Crossref: 59]  [Cited by in RCA: 62]  [Article Influence: 7.8]  [Reference Citation Analysis (0)]
10.  Rurik JG, Aghajanian H, Epstein JA. Immune Cells and Immunotherapy for Cardiac Injury and Repair. Circ Res. 2021;128:1766-1779.  [RCA]  [PubMed]  [DOI]  [Full Text]  [Cited by in Crossref: 228]  [Cited by in RCA: 203]  [Article Influence: 40.6]  [Reference Citation Analysis (0)]
11.  Chulkov VS, Gasanov MZ, Azovtseva OV, Minina EE, Chulkov VS. The role of beta blockers in the treatment of cardiovascular diseases. Med Counc. 2024;.  [PubMed]  [DOI]  [Full Text]
12.  Bezati S, Boultadakis A, Ventoulis I, Polyzogopoulou E, Parissis JT. Optimal use of intravenous landiolol in acute cardiac care. Expert Rev Cardiovasc Ther. 2023;21:855-866.  [RCA]  [PubMed]  [DOI]  [Full Text]  [Cited by in Crossref: 4]  [Cited by in RCA: 4]  [Article Influence: 1.3]  [Reference Citation Analysis (0)]
13.  Ono K, Iwasaki YK, Akao M, Ikeda T, Ishii K, Inden Y, Kusano K, Kobayashi Y, Koretsune Y, Sasano T, Sumitomo N, Takahashi N, Niwano S, Hagiwara N, Hisatome I, Furukawa T, Honjo H, Maruyama T, Murakawa Y, Yasaka M, Watanabe E, Aiba T, Amino M, Itoh H, Ogawa H, Okumura Y, Aoki-Kamiya C, Kishihara J, Kodani E, Komatsu T, Sakamoto Y, Satomi K, Shiga T, Shinohara T, Suzuki A, Suzuki S, Sekiguchi Y, Nagase S, Hayami N, Harada M, Fujino T, Makiyama T, Maruyama M, Miake J, Muraji S, Murata H, Morita N, Yokoshiki H, Yoshioka K, Yodogawa K, Inoue H, Okumura K, Kimura T, Tsutsui H, Shimizu W; Japanese Circulation Society and Japanese Heart Rhythm Society Joint Working Group. JCS/JHRS 2020 Guideline on Pharmacotherapy of Cardiac Arrhythmias. Circ J. 2022;86:1790-1924.  [RCA]  [PubMed]  [DOI]  [Full Text]  [Cited by in Crossref: 92]  [Cited by in RCA: 82]  [Article Influence: 20.5]  [Reference Citation Analysis (0)]
14.  Syed YY. Landiolol: A Review in Tachyarrhythmias. Drugs. 2018;78:377-388.  [RCA]  [PubMed]  [DOI]  [Full Text]  [Cited by in Crossref: 36]  [Cited by in RCA: 32]  [Article Influence: 4.0]  [Reference Citation Analysis (0)]
15.  Kinugawa K, Nagai R, Inoue H, Atarashi H, Seino Y, Yamashita T, Shimizu W, Aiba T, Kitakaze M, Sakamoto A, Ikeda T, Imai Y, Daimon T, Fujino K, Nagano T, Okamura T, Hori M; J-Land Investigators. Impacts of patient characteristics on the effectiveness of landiolol in AF/AFL patients complicated with LV dysfunction: Subgroup analysis of the J-Land study. Adv Ther. 2014;31:426-439.  [RCA]  [PubMed]  [DOI]  [Full Text]  [Full Text (PDF)]  [Cited by in Crossref: 17]  [Cited by in RCA: 17]  [Article Influence: 1.4]  [Reference Citation Analysis (0)]
16.  Nagai R, Kinugawa K, Inoue H, Atarashi H, Seino Y, Yamashita T, Shimizu W, Aiba T, Kitakaze M, Sakamoto A, Ikeda T, Imai Y, Daimon T, Fujino K, Nagano T, Okamura T, Hori M; J-Land Investigators. Urgent management of rapid heart rate in patients with atrial fibrillation/flutter and left ventricular dysfunction: comparison of the ultra-short-acting β1-selective blocker landiolol with digoxin (J-Land Study). Circ J. 2013;77:908-916.  [RCA]  [PubMed]  [DOI]  [Full Text]  [Cited by in Crossref: 107]  [Cited by in RCA: 92]  [Article Influence: 7.1]  [Reference Citation Analysis (0)]
17.  Ikeda T, Shiga T, Shimizu W, Kinugawa K, Sakamoto A, Nagai R, Daimon T, Oki K, Okamoto H, Yamashita T; J-Land II Study Investigators. Efficacy and Safety of the Ultra-Short-Acting β1-Selective Blocker Landiolol in Patients With Recurrent Hemodynamically Unstable Ventricular Tachyarrhymias - Outcomes of J-Land II Study. Circ J. 2019;83:1456-1462.  [RCA]  [PubMed]  [DOI]  [Full Text]  [Cited by in Crossref: 28]  [Cited by in RCA: 23]  [Article Influence: 3.3]  [Reference Citation Analysis (0)]
18.  Plosker GL. Landiolol: a review of its use in intraoperative and postoperative tachyarrhythmias. Drugs. 2013;73:959-977.  [RCA]  [PubMed]  [DOI]  [Full Text]  [Cited by in Crossref: 57]  [Cited by in RCA: 49]  [Article Influence: 3.8]  [Reference Citation Analysis (0)]
19.  Arita Y, Segawa T, Yamamoto S, Hasegawa S. Landiolol is effective for the treatment of tachycardia-induced cardiogenic shock in patients during septic shock therapy. BMJ Case Rep. 2017;2017:bcr2017222268.  [RCA]  [PubMed]  [DOI]  [Full Text]  [Full Text (PDF)]  [Cited by in Crossref: 10]  [Cited by in RCA: 8]  [Article Influence: 0.9]  [Reference Citation Analysis (0)]
20.  Okajima M, Takamura M, Taniguchi T. Landiolol, an ultra-short-acting β1-blocker, is useful for managing supraventricular tachyarrhythmias in sepsis. World J Crit Care Med. 2015;4:251-257.  [PubMed]  [DOI]  [Full Text]
21.  Yoshida Y, Hongo T, Sakamoto A, Ogawa R. Successful management of tachycardiac atrial fibrillation in a septic patient with landiolol. Anesth Analg. 2005;100:294.  [RCA]  [PubMed]  [DOI]  [Full Text]  [Cited by in Crossref: 24]  [Cited by in RCA: 23]  [Article Influence: 1.1]  [Reference Citation Analysis (0)]
22.  Kakihana Y, Nishida O, Taniguchi T, Okajima M, Morimatsu H, Ogura H, Yamada Y, Nagano T, Morishima E, Matsuda N; J-Land 3S Study Group. Efficacy and safety of landiolol, an ultra-short-acting β1-selective antagonist, for treatment of sepsis-related tachyarrhythmia (J-Land 3S): a multicentre, open-label, randomised controlled trial. Lancet Respir Med. 2020;8:863-872.  [RCA]  [PubMed]  [DOI]  [Full Text]  [Cited by in Crossref: 109]  [Cited by in RCA: 92]  [Article Influence: 15.3]  [Reference Citation Analysis (0)]
23.  Lagos-Cabré R, Burgos-Bravo F, Avalos AM, Leyton L. Connexins in Astrocyte Migration. Front Pharmacol. 2019;10:1546.  [RCA]  [PubMed]  [DOI]  [Full Text]  [Full Text (PDF)]  [Cited by in Crossref: 51]  [Cited by in RCA: 51]  [Article Influence: 8.5]  [Reference Citation Analysis (0)]
24.  Charvériat M, Mouthon F, Rein W, Verkhratsky A. Connexins as therapeutic targets in neurological and neuropsychiatric disorders. Biochim Biophys Acta Mol Basis Dis. 2021;1867:166098.  [RCA]  [PubMed]  [DOI]  [Full Text]  [Cited by in Crossref: 20]  [Cited by in RCA: 18]  [Article Influence: 3.6]  [Reference Citation Analysis (0)]
25.  De Vuyst E, Boengler K, Antoons G, Sipido KR, Schulz R, Leybaert L. Pharmacological modulation of connexin-formed channels in cardiac pathophysiology. Br J Pharmacol. 2011;163:469-483.  [RCA]  [PubMed]  [DOI]  [Full Text]  [Full Text (PDF)]  [Cited by in Crossref: 77]  [Cited by in RCA: 69]  [Article Influence: 4.6]  [Reference Citation Analysis (0)]
26.  Pun R, Kim MH, North BJ. Role of Connexin 43 phosphorylation on Serine-368 by PKC in cardiac function and disease. Front Cardiovasc Med. 2022;9:1080131.  [RCA]  [PubMed]  [DOI]  [Full Text]  [Full Text (PDF)]  [Cited by in Crossref: 29]  [Cited by in RCA: 25]  [Article Influence: 8.3]  [Reference Citation Analysis (0)]
27.  Martins-Marques T, Catarino S, Gonçalves A, Miranda-Silva D, Gonçalves L, Antunes P, Coutinho G, Leite Moreira A, Falcão Pires I, Girão H. EHD1 Modulates Cx43 Gap Junction Remodeling Associated With Cardiac Diseases. Circ Res. 2020;126:e97-e113.  [RCA]  [PubMed]  [DOI]  [Full Text]  [Cited by in Crossref: 55]  [Cited by in RCA: 54]  [Article Influence: 9.0]  [Reference Citation Analysis (0)]
28.  Liu L, Yan M, Yang R, Qin X, Chen L, Li L, Si J, Li X, Ma K. Adiponectin Attenuates Lipopolysaccharide-induced Apoptosis by Regulating the Cx43/PI3K/AKT Pathway. Front Pharmacol. 2021;12:644225.  [RCA]  [PubMed]  [DOI]  [Full Text]  [Full Text (PDF)]  [Cited by in Crossref: 51]  [Cited by in RCA: 41]  [Article Influence: 8.2]  [Reference Citation Analysis (0)]
29.  Xue J, Yan X, Yang Y, Chen M, Wu L, Gou Z, Sun Z, Talabieke S, Zheng Y, Luo D. Connexin 43 dephosphorylation contributes to arrhythmias and cardiomyocyte apoptosis in ischemia/reperfusion hearts. Basic Res Cardiol. 2019;114:40.  [RCA]  [PubMed]  [DOI]  [Full Text]  [Cited by in Crossref: 65]  [Cited by in RCA: 64]  [Article Influence: 9.1]  [Reference Citation Analysis (0)]
30.  Sun B, Zhao C, Mao Y. MiR-218-5p Mediates Myocardial Fibrosis after Myocardial Infarction by Targeting CX43. Curr Pharm Des. 2021;27:4504-4512.  [RCA]  [PubMed]  [DOI]  [Full Text]  [Cited by in Crossref: 17]  [Cited by in RCA: 16]  [Article Influence: 3.2]  [Reference Citation Analysis (0)]
31.  Liu X, Zhang W, Luo J, Shi W, Zhang X, Li Z, Qin X, Liu B, Wei Y. TRIM21 deficiency protects against atrial inflammation and remodeling post myocardial infarction by attenuating oxidative stress. Redox Biol. 2023;62:102679.  [RCA]  [PubMed]  [DOI]  [Full Text]  [Full Text (PDF)]  [Cited by in Crossref: 51]  [Cited by in RCA: 48]  [Article Influence: 16.0]  [Reference Citation Analysis (0)]
32.  Kwong K, Carr MJ. Voltage-gated sodium channels. Curr Opin Pharmacol. 2015;22:131-139.  [RCA]  [PubMed]  [DOI]  [Full Text]  [Cited by in Crossref: 60]  [Cited by in RCA: 51]  [Article Influence: 4.6]  [Reference Citation Analysis (0)]
33.  Song W, Shou W. Cardiac sodium channel Nav1.5 mutations and cardiac arrhythmia. Pediatr Cardiol. 2012;33:943-949.  [RCA]  [PubMed]  [DOI]  [Full Text]  [Full Text (PDF)]  [Cited by in Crossref: 59]  [Cited by in RCA: 50]  [Article Influence: 3.6]  [Reference Citation Analysis (0)]
34.  Catterall WA, Wisedchaisri G, Zheng N. The conformational cycle of a prototypical voltage-gated sodium channel. Nat Chem Biol. 2020;16:1314-1320.  [RCA]  [PubMed]  [DOI]  [Full Text]  [Full Text (PDF)]  [Cited by in Crossref: 68]  [Cited by in RCA: 50]  [Article Influence: 8.3]  [Reference Citation Analysis (0)]
35.  Ma S, Yang S, Xu P, Li W, Wang Y, Wang C, Huang H, Li Y, Cao X. Regulation of Ankyrin-G on Nav1.5 Channel in Hypoxic HL-1 Cardiac Muscle Cells. Discov Med. 2024;36:2191-2201.  [RCA]  [PubMed]  [DOI]  [Full Text]  [Cited by in Crossref: 2]  [Cited by in RCA: 2]  [Article Influence: 1.0]  [Reference Citation Analysis (0)]
36.  Zhang Q, Hu C, Feng J, Long H, Wang Y, Wang P, Hu C, Yue Y, Zhang C, Liu Z, Zhou X. Anti-inflammatory mechanisms of neutrophil membrane-coated nanoparticles without drug loading. J Control Release. 2024;369:12-24.  [RCA]  [PubMed]  [DOI]  [Full Text]  [Cited by in Crossref: 58]  [Cited by in RCA: 46]  [Article Influence: 23.0]  [Reference Citation Analysis (0)]
37.  Hagiwara S, Iwasaka H, Maeda H, Noguchi T. Landiolol, an ultrashort-acting beta1-adrenoceptor antagonist, has protective effects in an LPS-induced systemic inflammation model. Shock. 2009;31:515-520.  [RCA]  [PubMed]  [DOI]  [Full Text]  [Cited by in Crossref: 96]  [Cited by in RCA: 91]  [Article Influence: 5.4]  [Reference Citation Analysis (0)]
38.  Ghallab M, Ahmed MS, Ostrow TH, Rasool MH, Alagha Z, Miller D, Frishman WH, Aronow WS, Frenkel D. Landiolol for Treating Arrhythmias: A State-of-The-Art Review. Cardiol Rev. 2024;.  [RCA]  [PubMed]  [DOI]  [Full Text]  [Cited by in Crossref: 4]  [Cited by in RCA: 4]  [Article Influence: 4.0]  [Reference Citation Analysis (0)]
39.  Prabhakar SM, Tagami T, Liu N, Samsudin MI, Ng JCJ, Koh ZX, Ong MEH. Combining quick sequential organ failure assessment score with heart rate variability may improve predictive ability for mortality in septic patients at the emergency department. PLoS One. 2019;14:e0213445.  [RCA]  [PubMed]  [DOI]  [Full Text]  [Full Text (PDF)]  [Cited by in Crossref: 17]  [Cited by in RCA: 13]  [Article Influence: 1.9]  [Reference Citation Analysis (0)]
40.  Joshi R, Kommers D, Oosterwijk L, Feijs L, van Pul C, Andriessen P. Predicting Neonatal Sepsis Using Features of Heart Rate Variability, Respiratory Characteristics, and ECG-Derived Estimates of Infant Motion. IEEE J Biomed Health Inform. 2020;24:681-692.  [RCA]  [PubMed]  [DOI]  [Full Text]  [Cited by in Crossref: 82]  [Cited by in RCA: 55]  [Article Influence: 9.2]  [Reference Citation Analysis (0)]
41.  de Castilho FM, Ribeiro ALP, da Silva JLP, Nobre V, de Sousa MR. Heart rate variability as predictor of mortality in sepsis: A prospective cohort study. PLoS One. 2017;12:e0180060.  [RCA]  [PubMed]  [DOI]  [Full Text]  [Full Text (PDF)]  [Cited by in Crossref: 84]  [Cited by in RCA: 70]  [Article Influence: 7.8]  [Reference Citation Analysis (0)]
42.  Sharshar T, Annane D, de la Grandmaison GL, Brouland JP, Hopkinson NS, Françoise G. The neuropathology of septic shock. Brain Pathol. 2004;14:21-33.  [RCA]  [PubMed]  [DOI]  [Full Text]  [Full Text (PDF)]  [Cited by in Crossref: 286]  [Cited by in RCA: 252]  [Article Influence: 11.5]  [Reference Citation Analysis (0)]
43.  Leo-Macias A, Agullo-Pascual E, Delmar M. The cardiac connexome: Non-canonical functions of connexin43 and their role in cardiac arrhythmias. Semin Cell Dev Biol. 2016;50:13-21.  [RCA]  [PubMed]  [DOI]  [Full Text]  [Full Text (PDF)]  [Cited by in Crossref: 43]  [Cited by in RCA: 39]  [Article Influence: 3.9]  [Reference Citation Analysis (0)]
44.  Li J, Lou L, Chen W, Qiang X, Zhu C, Wang H. Connexin 43 and Pannexin 1 hemichannels as endogenous regulators of innate immunity in sepsis. Front Immunol. 2024;15:1523306.  [RCA]  [PubMed]  [DOI]  [Full Text]  [Full Text (PDF)]  [Cited by in Crossref: 7]  [Cited by in RCA: 5]  [Article Influence: 2.5]  [Reference Citation Analysis (0)]
45.  Zhao X, Liu K, Hou L, Zhang W. [Research progress on the role of connexin 43 phosphorylation and its signal pathway in the pathogenesis of sepsis]. Zhonghua Wei Zhong Bing Ji Jiu Yi Xue. 2022;34:655-660.  [RCA]  [PubMed]  [DOI]  [Full Text]  [Cited by in RCA: 1]  [Reference Citation Analysis (0)]
Footnotes

Peer review: Externally peer reviewed.

Peer-review model: Single blind

Specialty type: Cardiac and cardiovascular systems

Country of origin: China

Peer-review report’s classification

Scientific quality: Grade C

Novelty: Grade C

Creativity or innovation: Grade C

Scientific significance: Grade B

P-Reviewer: Long HJ, PhD, Chief Physician, China S-Editor: Bai SR L-Editor: A P-Editor: Xu ZH

Write to the Help Desk