Copyright: ©Author(s) 2026.
World J Gastrointest Surg. Apr 27, 2026; 18(4): 115798
Published online Apr 27, 2026. doi: 10.4240/wjgs.v18.i4.115798
Published online Apr 27, 2026. doi: 10.4240/wjgs.v18.i4.115798
Figure 1 High expression of T-LAK cell-originated protein kinase in pancreatic neuroendocrine neoplasms with liver metastasis.
A: Representative immunohistochemical staining of T-LAK cell-originated protein kinase in pancreatic neuroendocrine neoplasm (pNEN) tissue samples with and without liver metastasis; B: Quantification of T-LAK cell-originated protein kinase-positive cells in pNENs with and without liver metastasis. The mean ± SD is used for data representation; C: Kaplan-Meier survival curves for patients with pNENs with and without liver metastasis, showing a significantly shorter overall survival for the liver metastasis group. aP < 0.0001. HE: Hematoxylin-eosin staining; IHC: Immunohistochemistry; TOPK: T-LAK cell-originated protein kinase; pNEN: Pancreatic neuroendocrine neoplasm; pNENsLM: Pancreatic neuroendocrine neoplasms in the live metastasis; OS: Overall survival.
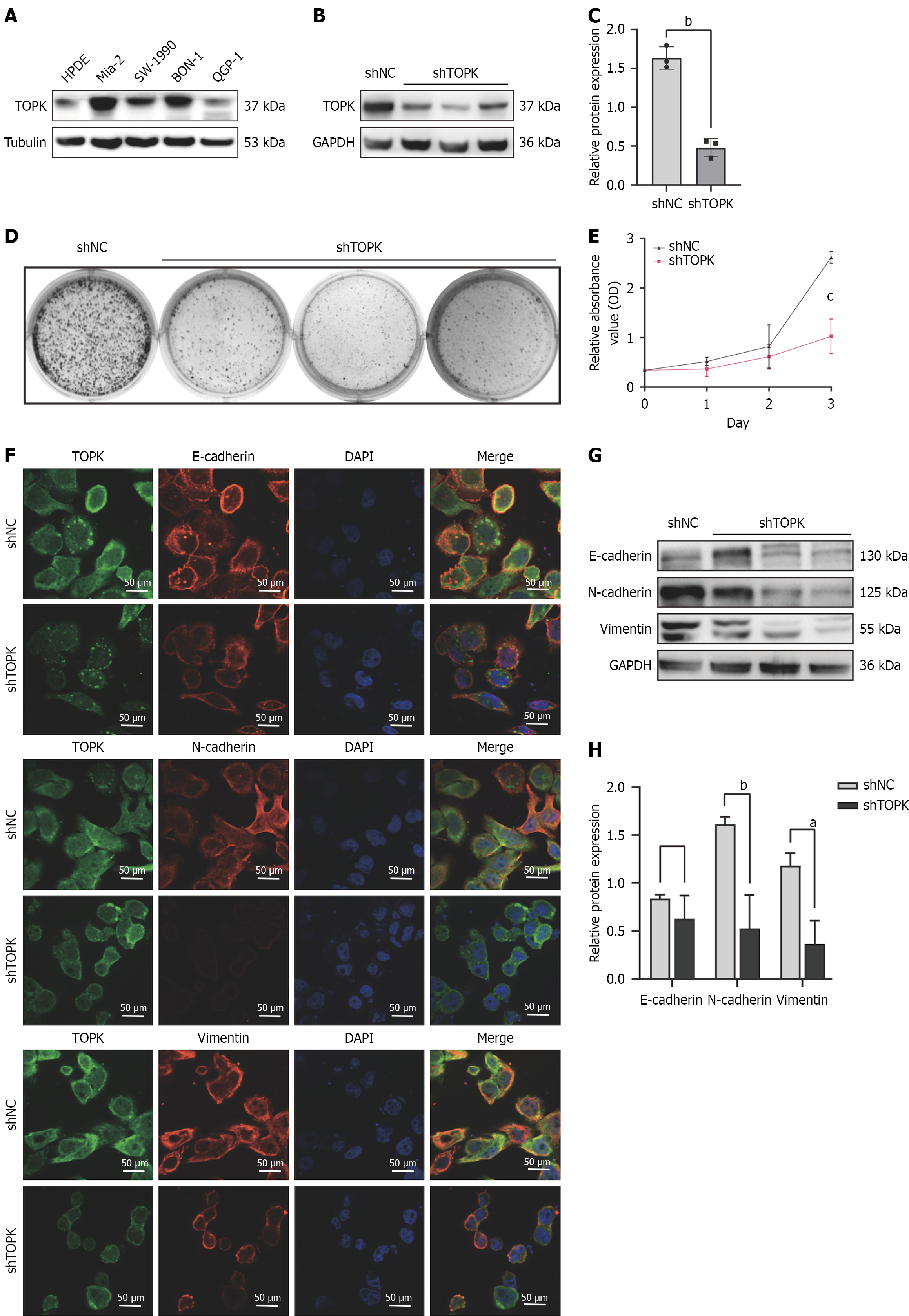
Figure 2 Effect of T-LAK cell-originated protein kinase knockdown on proliferation and epithelial-mesenchymal transition in BON-1 cells.
A: Western blotting of T-LAK cell-originated protein kinase (TOPK) expression in normal pancreatic duct epithelial cells (HPDE), pancreatic ductal adenocarcinoma cell lines (Mia-2, SW-1990), and pancreatic neuroendocrine tumor cell lines (BON-1, QGP-1); B and C: Western blot confirming TOPK knockdown in BON-1 cells transfected with short hairpin TOPK; D: Colony formation assay showing reduced colony formation in TOPK knockdown BON-1 cells compared to control; E: Cell counting kit-8 assay demonstrating decreased cell proliferation in TOPK knockdown BON-1 cells; F: Immunofluorescence staining showing reduced N-cadherin and vimentin expression in TOPK knockdown cells; G and H: Western blot analysis confirming the reduction of epithelial-mesenchymal transition-related proteins N-cadherin and vimentin in TOPK knockdown cells. The mean ± SD is used for data representation. aP < 0.01; bP < 0.001; cP < 0.0001. TOPK: T-LAK cell-originated protein kinase; GAPDH: Glyceraldehyde-3-phosphate dehydrogenase; shNC: Short hairpin negative control; shTOPK: Short hairpin T-LAK cell-originated protein kinase; DAPI: 4’,6-diamidino-2-phenylindole.
Figure 3 Inhibited mitogen-activated protein kinase signaling by T-LAK cell-originated protein kinase knockdown in BON-1 cells.
A: Volcano plot of differentially expressed genes in short hairpin T-LAK cell-originated protein kinase (TOPK) and short hairpin negative control groups, highlighting significant gene expression changes. TOPK is specifically marked; B: Gene Ontology and Kyoto Encyclopedia of Genes and Genomes pathway enrichment analysis of downregulated genes in TOPK knockdown cells, showing significant involvement in the mitogen-activated protein kinase (MAPK) axis; C: Protein-protein interaction network analysis of downregulated genes involved in the MAPK signaling pathway; D: Western blot analysis showing reduced phosphorylation levels of MAPK kinase 1/2, extracellular signal-regulated kinase 1/2, and ribosomal S6 kinases in TOPK knockdown cells. TOPK: T-LAK cell-originated protein kinase; MAPK: Mitogen-activated protein kinase; TGF: Transforming growth factor; GO: Gene Ontology; KEGG: Kyoto Encyclopedia of Genes and Genomes; PPI: Protein-protein interaction; shNC: Short hairpin negative control; shTOPK: Short hairpin T-LAK cell-originated protein kinase; MEK: Mitogen-activated protein kinase kinase; ERK: Extracellular signal-regulated kinase; RSK: Ribosomal S6 kinase; GSK-3β: Glycogen synthase kinase-3 beta; p: Phosphorylated.
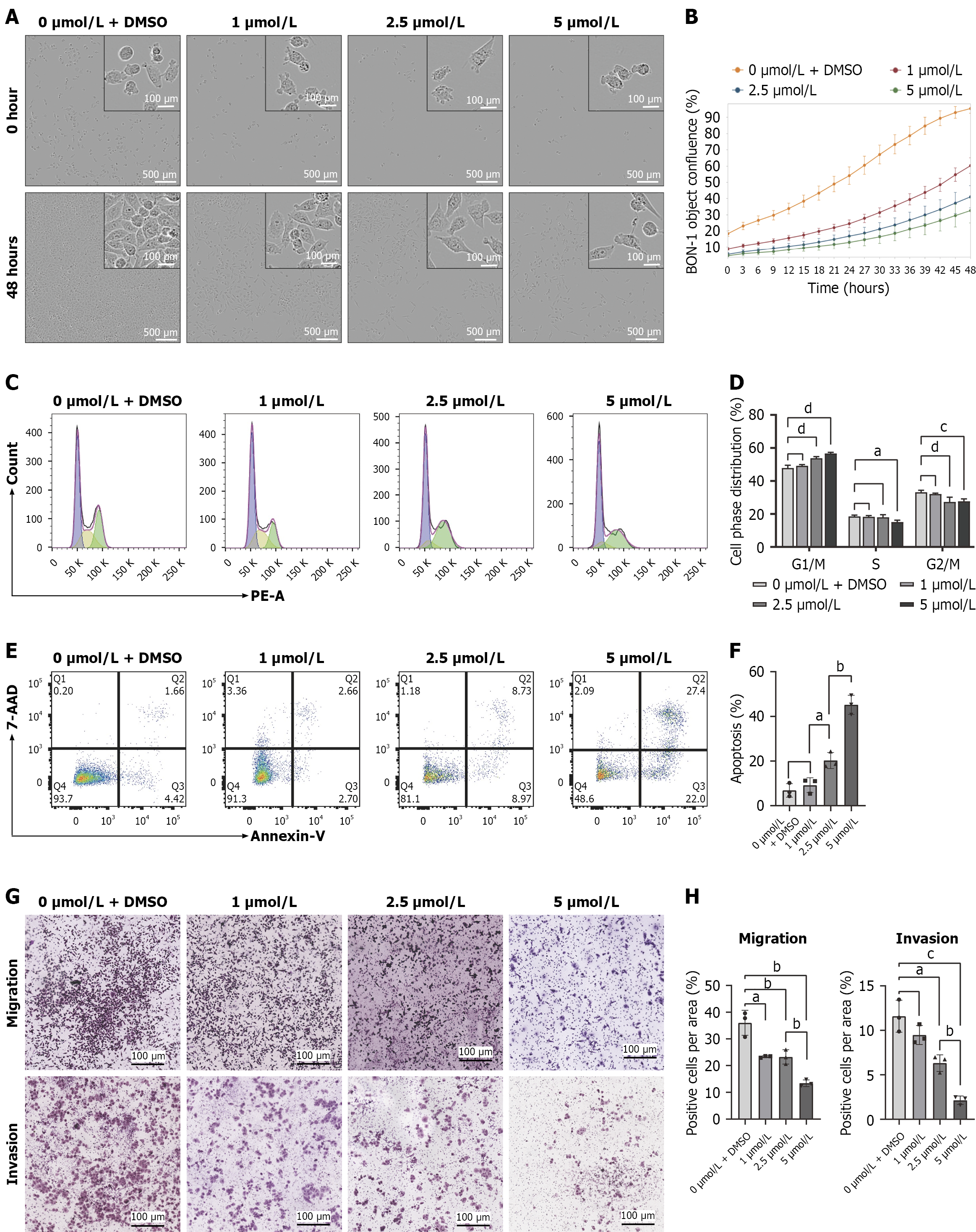
Figure 4 Anti-proliferative and anti-migratory roles of HI-TOPK-032 in BON-1 cells.
A: Dose-response curve of HI-TOPK-032 treatment on BON-1 cell viability; B: IncuCyte analysis showing significant inhibition of BON-1 cell growth after 48 hours of HI-TOPK-032 treatment; C and D: Flow cytometry analysis of cell cycle distribution in HI-TOPK-032-intervened BON-1, showing G1/M phase prolongation and G2/M phase shortening; E: Flow cytometry-based apoptosis analysis of HI-TOPK-032-intervened BON-1; F: Apoptotic cell quantification following HI-TOPK-032 treatment; G: Transwell assay showing reduced migration and invasion of HI-TOPK-032-treated BON-1; H: Transwell migration assay quantifying the migration of HI-TOPK-032-treated BON-1. Matrigel invasion assay quantifying the invasion of HI-TOPK-032-treated BON-1. The mean ± SD is used for data representation. aP < 0.05; bP < 0.01; cP < 0.001; dP < 0.0001. DMSO: Dimethyl sulfoxide.
Figure 5 Proposed model of T-LAK cell-originated protein kinase-mediated mitogen-activated protein kinase signaling in pancreatic neuroendocrine neoplasms.
Schematic representation of T-LAK cell-originated protein kinase enhancing tumorigenesis and metastasis in pancreatic neuroendocrine neoplasms via mitogen-activated protein kinase and epithelial-mesenchymal transition signaling pathway activation. HI-TOPK-032 inhibits this pathway, reducing pancreatic neuroendocrine neoplasm cell proliferation, migration, and invasion. TOPK: T-LAK cell-originated protein kinase; MEK: Mitogen-activated protein kinase kinase; ERK: Extracellular signal-regulated kinase; RSK: Ribosomal S6 kinase; EMT: Epithelial-mesenchymal transition.
- Citation: Meng M, Chen Q, Yuan M, Guo X, Ren SQ, Yuan CH. T-LAK cell-originated protein kinase promotes tumorigenesis and metastasis of pancreatic neuroendocrine neoplasms via mitogen-activated protein kinase axis activation. World J Gastrointest Surg 2026; 18(4): 115798
- URL: https://www.wjgnet.com/1948-9366/full/v18/i4/115798.htm
- DOI: https://dx.doi.org/10.4240/wjgs.v18.i4.115798
