Copyright: ©Author(s) 2026.
World J Diabetes. Apr 15, 2026; 17(4): 114061
Published online Apr 15, 2026. doi: 10.4239/wjd.v17.i4.114061
Published online Apr 15, 2026. doi: 10.4239/wjd.v17.i4.114061
Figure 1 C1q tumor necrosis factor associated protein 3 expression is low in the high-glucose-treated HaCaT cells.
A: Quantitative polymerase chain reaction (qPCR) analysis of messenger RNA (mRNA) levels of C1q tumor necrosis factor associated protein 3 (CTRP3) in blood samples collected from normal and diabetic mice at days 0, 4, 8, 12, and 16; B: Western blot analysis of protein levels of CTRP3 in blood samples collected from normal and diabetic mice at days 0, 4, 8, 12, and 16; C: QPCR analysis of mRNA levels of CTRP3 in HaCaT cells treated with 5.6 mmol/L glucose or 30 mmol/L glucose 48 hours later; D: Western blot analysis of protein levels of CTRP3 in HaCaT cells treated with 5.6 mmol/L glucose or 30 mmol/L glucose 48 hours later. bP < 0.01 vs 5.6 mmol/L glucose group. dP < 0.0001 vs normal group. mRNA: Messenger RNA; CTRP3: C1q tumor necrosis factor associated protein 3; NG: 5.6 mmol/L glucose group; HG: 30 mmol/L glucose group; GAPDH: Glyceraldehyde-3-phosphate dehydrogenase.
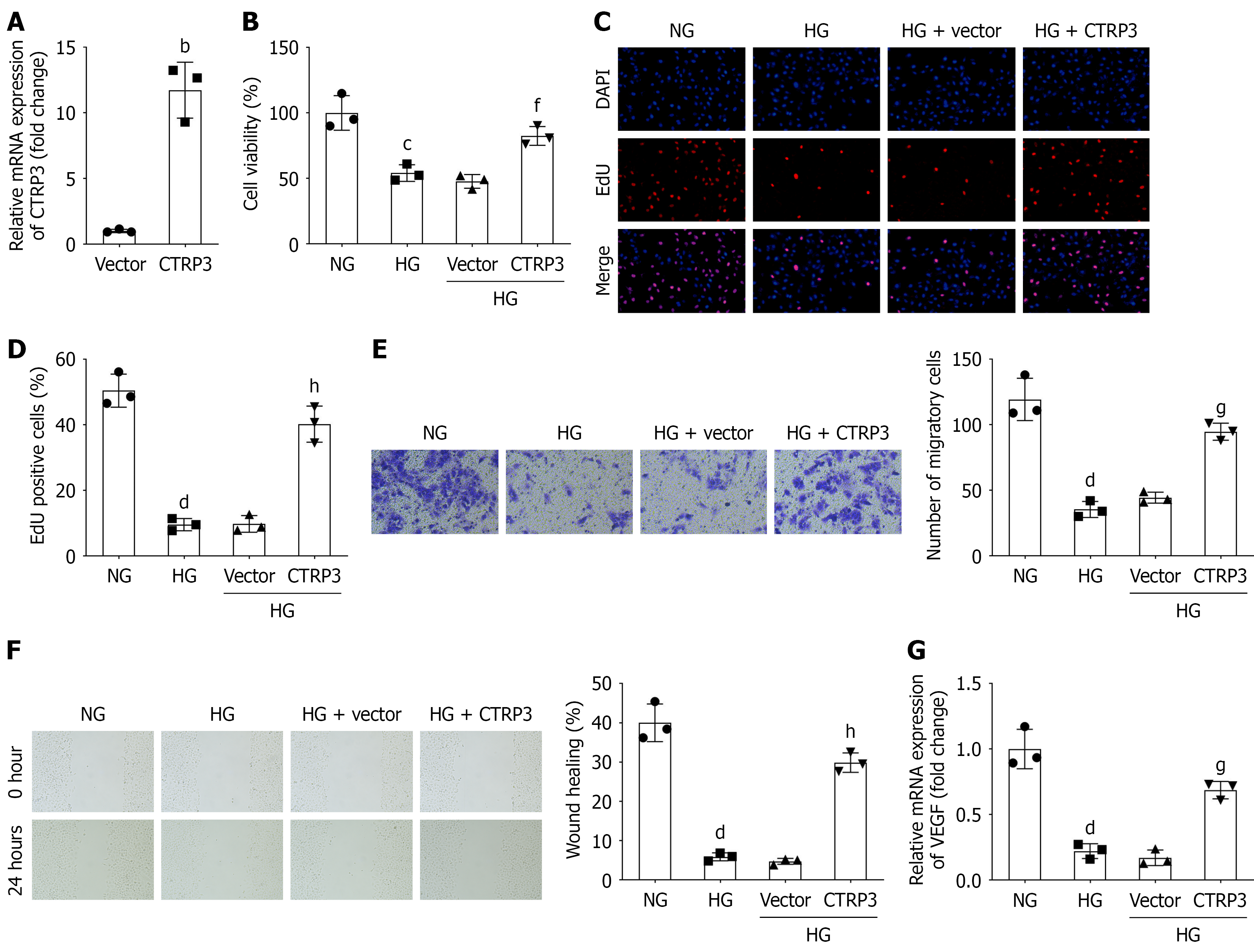
Figure 2 Overexpression of C1q tumor necrosis factor associated protein 3 ameliorates the detrimental effects of high glucose on the function of keratinocytes.
A: Quantitative polymerase chain reaction (qPCR) analysis of messenger RNA (mRNA) levels of C1q tumor necrosis factor associated protein 3 in HaCaT cells before and after transfection; B: Cell viability of HaCaT cells before and after transfection is detected by cell counting kit-8 assay; C and D: Representative images and quantitative analysis of HaCaT cells before and after transfection were measured by 5-ethynyl-2’-deoxyuridine method to obtain the cell growth; E: Cell migration of HaCaT cells before and after transfection was detected by transwell method; F: Representative images and quantitative analysis of HaCaT cells before and after transfection were measured by scratch wound healing method to obtain the cell migration; G: QPCR analysis of mRNA levels of vascular endothelial growth factor in HaCaT cells before and after transfection. bP < 0.01 vs vector group. cP < 0.001 vs 5.6 mmol/L glucose group. dP < 0.0001 vs 5.6 mmol/L glucose group. fP < 0.01 vs 30 mmol/L glucose + vector group. gP < 0.001 vs 30 mmol/L glucose + vector group. hP < 0.0001 vs 30 mmol/L glucose + vector group. mRNA: Messenger RNA; CTRP3: C1q tumor necrosis factor associated protein 3; NG: 5.6 mmol/L glucose group; HG: 30 mmol/L glucose group; DAPI: 4’,6-diamidino-2-phenylindole; EdU: 5-ethynyl-2’-deoxyuridine; VEGF: Vascular endothelial growth factor.
Figure 3 C1q tumor necrosis factor associated protein 3 promotes wound healing in diabetic mice.
A: The representative images of wound in mice of each group; B: The quantitative analysis of wound size in mice of each group; C: The hematoxylin and eosin staining images of wound tissues in mice of each group; D-F: Serum levels of tumor necrosis factor-α, interleukin (IL)-6, and IL-10 were measured using commercially available enzyme-linked immunosorbent assay kits. dP < 0.0001 vs normal group. hP < 0.0001 vs diabetes + adenovirus-negative control group. CTRP3: C1q tumor necrosis factor associated protein 3; Ad: Adenovirus; NC: Negative control; TNF: Tumor necrosis factor; IL: Interleukin.
Figure 4 C1q tumor necrosis factor associated protein 3 activates phosphoinositide 3-kinase/protein kinase B pathway by reducing phosphatase and tensin homolog deleted on chromosome ten protein level.
A: The cell lysates of HaCaT cells before and after transfection were analyzed using the human phospho-kinase array; B: The STRING analysis was performed to verify the interaction between C1q tumor necrosis factor associated protein 3 (CTRP3) and protein kinase B (AKT) proteins; C: Representative images of key proteins of phosphoinositide 3-kinase/AKT pathway in HaCaT cells before and after transfection; D and E: Co-immunoprecipitation analysis demonstrated the interaction between CTRP3 and AKT proteins; F: Representative images of PTEN protein in HaCaT cells transfected with overexpressed CTRP3 vector or control vector. CTRP3: C1q tumor necrosis factor associated protein 3; AKT: Protein kinase B; AMPK: Adenosine 5’-monophosphate-activated protein kinase; c-Jun: C-Jun N-terminal kinase; CREB: Cyclic-adenosine 5’-monophosphate response binding protein; EGFR: Endothelial growth factor receptor; eNOS: Endothelial nitric oxide synthase; ERK: Extracellular signal-regulated kinase; GSK: Glycogen synthase kinase; HSP: Heat shock protein; MSK: Mitogen- and stress-activated protein kinases; PDGFR: Platelet-derived growth factor receptor; STAT: Signal transducer and activator of transcription; PI3K: Phosphoinositide 3-kinase; p-PI3K: Phosphor-phosphoinositide 3-kinase; p-AKT: Phosphor-protein kinase B; GAPDH: Glyce raldehyde-3-phosphate dehydrogenase; HA: Hemagglutinin; IgG: Immunoglobulin G.
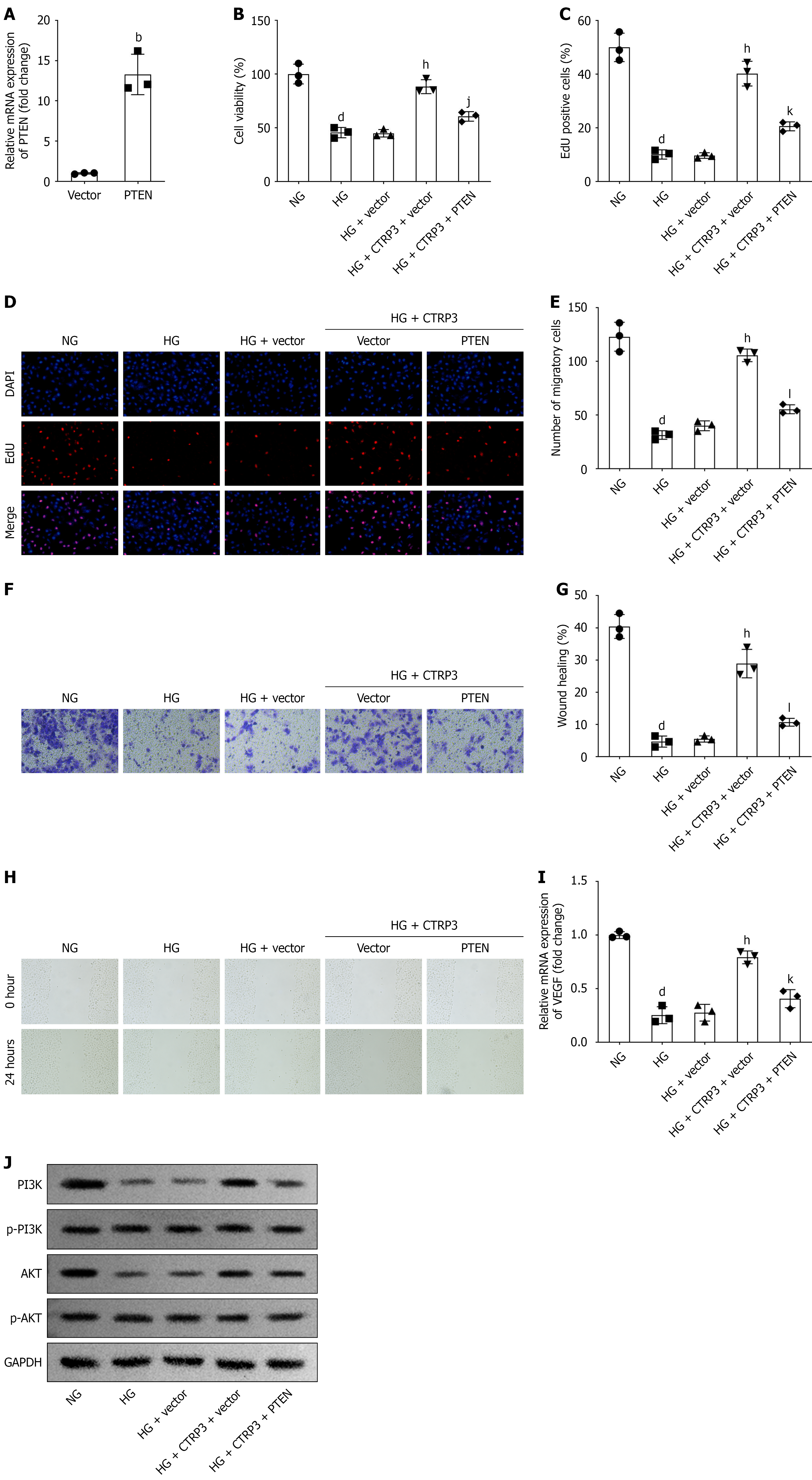
Figure 5 PTEN reversed the protective effects of C1q tumor necrosis factor associated protein 3 on HaCaT cells.
A: Quantitative polymerase chain reaction (qPCR) analysis of messenger RNA (mRNA) levels of PTEN in HaCaT cells before and after transfection; B: Cell viability of HaCaT cells before and after transfection is detected by cell counting kit-8 assay; C and D: Representative images and quantitative analysis of HaCaT cells before and after transfection were measured by 5-ethynyl-2’-deoxyuridine method to obtain the cell growth; E and F: Cell migration of HaCaT cells before and after transfection was detected by transwell method; G and H: Representative images and quantitative analysis of HaCaT cells before and after transfection were measured by scratch wound healing method to obtain the cell migration; I: QPCR analysis of mRNA levels of vascular endothelial growth factor in HaCaT cells before and after transfection; J: Representative images of key proteins of phosphoinositide 3-kinase/protein kinase B pathway in HaCaT cells before and after transfection. bP < 0.01 vs vector group. dP < 0.0001 vs 5.6 mmol/L glucose group. hP < 0.0001 vs 30 mmol/L glucose + vector group. jP < 0.01 vs 30 mmol/L glucose + C1q tumor necrosis factor associated protein 3 + vector group. kP < 0.001 vs 30 mmol/L glucose + C1q tumor necrosis factor associated protein 3 + vector group. lP < 0.0001 vs 30 mmol/L glucose + C1q tumor necrosis factor associated protein 3 + vector group. mRNA: Messenger RNA; CTRP3: C1q tumor necrosis factor associated protein 3; NG: 5.6 mmol/L glucose group; HG: 30 mmol/L glucose group; DAPI: 4’,6-diamidino-2-phenylindole; EdU: 5-ethynyl-2’-deoxyuridine; PI3K: Phosphoinositide 3-kinase; p-PI3K: Phosphor-phosphoinositide 3-kinase; p-AKT: Phosphor-protein kinase B; AKT: Protein kinase B; GAPDH: Glyceraldehyde-3-phosphate dehydrogenase; VEGF: Vascular endothelial growth factor.
- Citation: He L, Zhu C, Yu XY, Dou HC, Shu MG. C1q tumor necrosis factor associated protein 3 protects HaCaT via phosphoinositide 3-kinase/protein kinase B activation by PTEN reduction. World J Diabetes 2026; 17(4): 114061
- URL: https://www.wjgnet.com/1948-9358/full/v17/i4/114061.htm
- DOI: https://dx.doi.org/10.4239/wjd.v17.i4.114061
