Copyright: ©Author(s) 2026.
World J Diabetes. Mar 15, 2026; 17(3): 113249
Published online Mar 15, 2026. doi: 10.4239/wjd.v17.i3.113249
Published online Mar 15, 2026. doi: 10.4239/wjd.v17.i3.113249
Figure 1 Amomum villosum Lour.
treatment counteracted hyperglycemia and weight loss in diabetic rats. A type 1 diabetic rat model was established by intraperitoneal injection of 60 mg/kg streptozotocin for seven consecutive days in week 1, and the control group was injected with an equal volume of sterile saline. Starting from week 2, Amomum villosum Lour. (AVL) was administered intraperitoneally once daily until the end of the experiment. The total study duration was 5 weeks. Blood glucose and body weight were recorded regularly. A: Blood glucose level; B: Rat body weight. aP < 0.05 diabetes mellitus (DM) + vehicle group vs control group.
Figure 2 Diabetic rats treated with Amomum villosum Lour.
had higher mechanical and thermal pain thresholds. A: Mechanical sensitivity of rats was assessed by stimulating with von Frey nylon filaments, with the withdrawal response of the paw being observed; B: Thermal sensitivity was assessed using the hot plate method, with paw withdrawal latency serving as the indicator of thermal pain threshold. aP < 0.05 diabetes mellitus (DM) + vehicle group vs control group. AVL: Amomum villosum Lour.
Figure 3 Amomum villosum Lour.
treatment reduced inflammation and oxidative stress in the dorsal root ganglion neurons of diabetic rats. The type 1 diabetes mellitus (DM) rat model was established in week 1. Starting from week 2, Amomum villosum Lour. (AVL; 600 mg/kg/day) was administered intraperitoneally once daily until the end of the experiment. The total study duration was 5 weeks. A-C: MRNA expression levels of tumor necrosis factor alpha (TNF-α), interleukin 6 (IL-6), and IL-1β in dorsal root ganglion (DRG) tissue were analyzed by quantitative PCR; D and E: Levels of malondialdehyde (MDA) and glutathione (GSH) in DRG tissue were detected by the enzyme-linked immunosorbent assay; F: Protein levels of superoxide dismutase 1 (SOD-1) in DRG tissue were analyzed by Western blotting; G: For 24 hours, normal glucose (NG; 5.5 mmol/L) and high glucose (HG; 50 mmol/L) were administered as pretreatments to primary DRG neurons, and AVL treatment was added in the last 12 hours. The protein levels of SOD-1 in primary DRG neurons were detected by Western blotting. aP < 0.05.
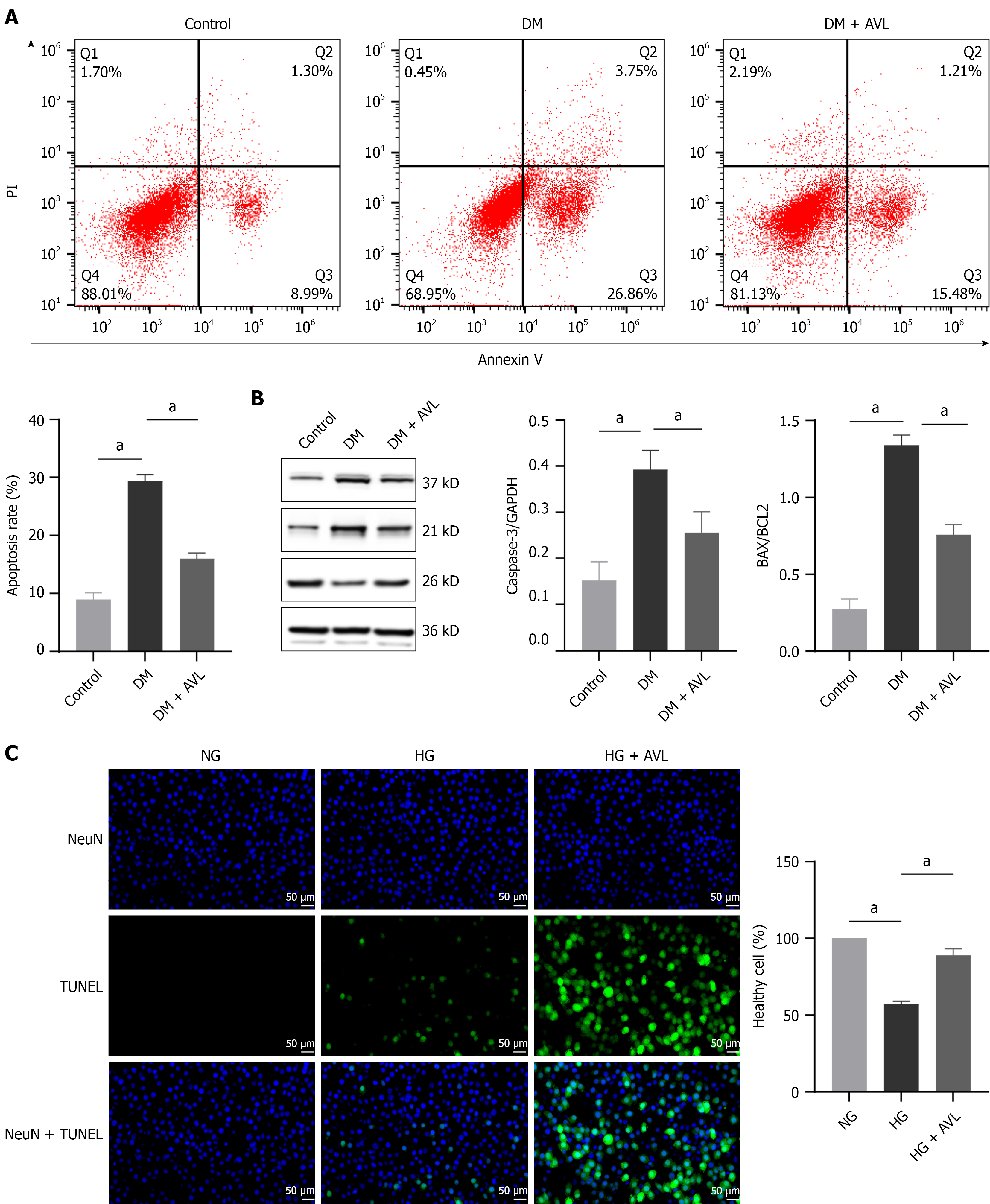
Figure 4 Amomum villosum Lour.
treatment reduced the apoptosis of dorsal root ganglion neurons induced by hyperglycemia in vivo and in vitro. A: Apoptosis levels in rat dorsal root ganglion (DRG) tissue were analyzed by flow cytometry; B: Protein expression levels of caspase-3, B-cell lymphoma 2 (Bcl-2)-associated X protein (BAX), and Bcl-2 in rat DRG tissue were detected by Western blotting; C: Primary DRG neurons were pre-treated with 5.5 mmol/L and 50 mmol/L glucose for 24 hours, and Amomum villosum Lour. (AVL) treatment was added in the last 12 hours. Primary cultured DRG neurons were labeled with terminal deoxynucleotidyl transferase-mediated dUTP nick-end labeling (TUNEL) (green) and nuclei were labeled with neuronal nuclei (NeuN) (blue) on the left, and the right figure shows the percentage of healthy neurons (non-apoptotic). aP < 0.05. DM: Diabetes mellitus; HG: High glucose; NG: Normal glucose; PI: Propidium Iodide.
Figure 5 Amomum villosum Lour.
treatment inhibited oxidative stress and apoptosis in the dorsal root ganglion of diabetic rats by activating the phosphoinositide 3-kinase/AKT signaling pathway. A: Protein levels of phosphorylated phosphoinositide 3-kinase (p-PI3K) and phosphorylated AKT (p-AKT) in dorsal root ganglion (DRG) were analyzed by Western blotting; B: Protein levels of p-PI3K and p-AKT in primary DRG neurons were analyzed by Western blotting; C: Primary DRG neurons were pre-treated with 0.5 μM LY294002 for 2 hours, and then incubated with high glucose (HG) and Amomum villosum Lour. (AVL). The reactive oxygen species levels in primary DRG neurons were analyzed by immunofluorescence; D: Apoptosis proportion of primary DRG neurons was analyzed by flow cytometry. aP < 0.05; DM: Diabetes mellitus; NG: Normal glucose; NS: Not significant; PI: Propidium iodide.
Figure 6 Schematic diagram illustrating Amomum villosum Lour.
’s mechanism in alleviating diabetic peripheral neuropathy. Under hyperglycemic/diabetic conditions, excessive reactive oxygen species (ROS) generation induces oxidative stress, triggering neuronal apoptosis and subsequently leading to neuronal injury and sensory dysfunction (red arrows). Amomum villosum Lour. (AVL) activates the phosphoinositide 3-kinase (PI3K)/AKT signaling pathway, thereby upregulating nuclear factor erythroid 2-related factor 2-mediated antioxidant defense and cell survival factors like B-cell lymphoma 2 (Bcl-2). This action inhibits ROS accumulation and neuronal apoptosis, alleviating diabetes-induced neural damage (green arrows).
- Citation: Kou DQ, Liu MJ, Gao XL, Guo FR. Amomum villosum extract alleviates diabetic neuropathy via phosphoinositide 3-kinase/AKT-mediated antioxidative and anti-apoptotic effects. World J Diabetes 2026; 17(3): 113249
- URL: https://www.wjgnet.com/1948-9358/full/v17/i3/113249.htm
- DOI: https://dx.doi.org/10.4239/wjd.v17.i3.113249
