Copyright: ©Author(s) 2026.
World J Gastrointest Oncol. Mar 15, 2026; 18(3): 115679
Published online Mar 15, 2026. doi: 10.4251/wjgo.v18.i3.115679
Published online Mar 15, 2026. doi: 10.4251/wjgo.v18.i3.115679
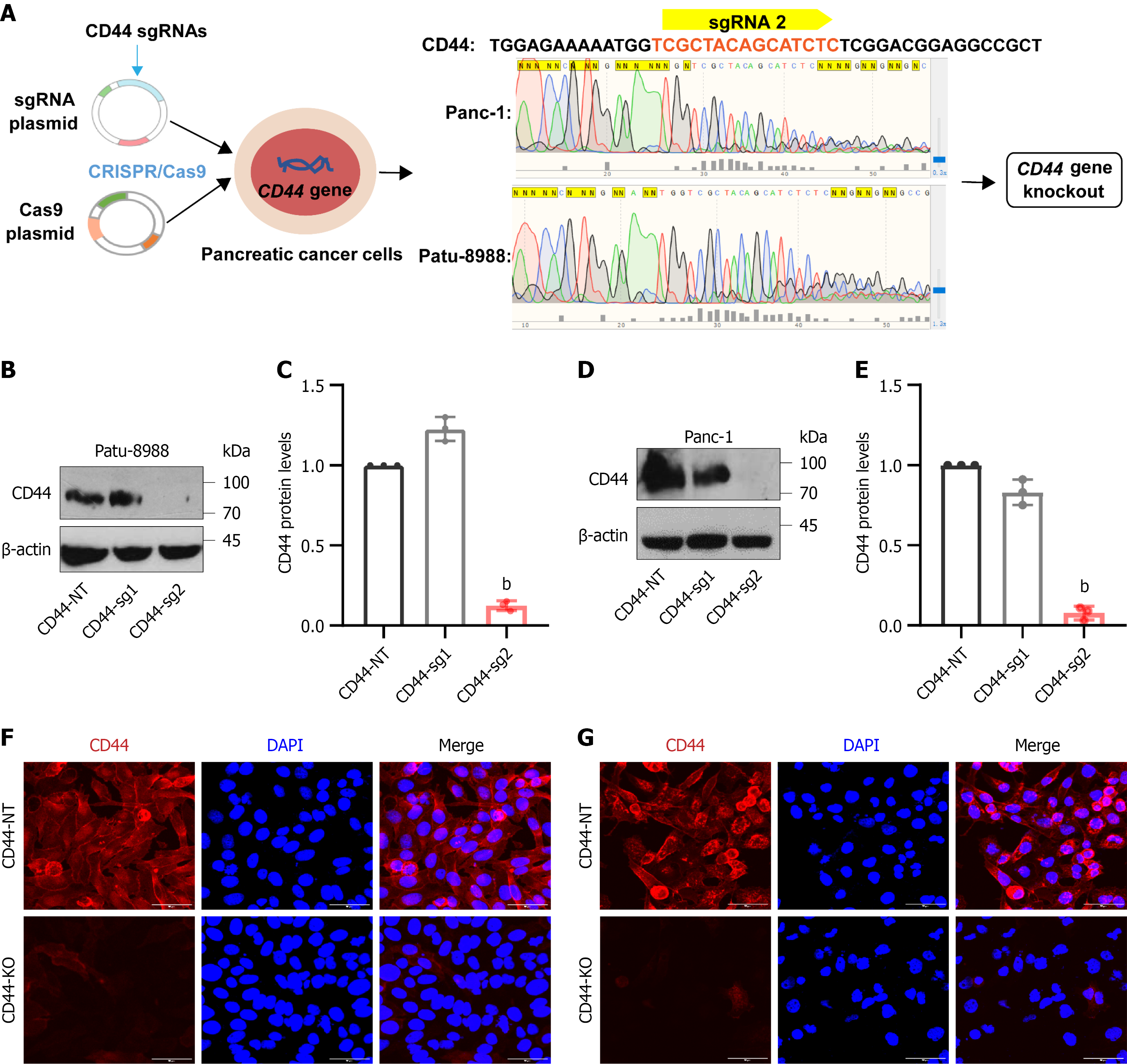
Figure 1 Establishment and verification of CD44 knockout pancreatic cancer cell lines.
Pancreatic cancer Patu-8988 and Panc-1 cells were stably transfected with Cas9-cDNA-vector. A: CD44 single-chain guide RNAs (sgRNAs) were cloned into a lentivirus vector, and the infectious sgRNAs-lentiviruses were prepared as described in the methods section. Cas9-positive pancreatic cancer Patu-8988 and Panc-1 cells were infected with CD44-sgRNA1 lentivirus, CD44-sgRNA2 lentivirus, or control sgRNA-lentivirus (CD44-NT). Further, Sanger sequencing confirmed the efficacy of CRISPR/Cas9 gene editing; B-E: CD44 knockout was verified by western blotting; F and G: Immunofluorescence staining, and confocal microscope analysis (600 ×), red: CD44, blue: DAPI, Merge: Both CD44 and DAPI. Ctrl: CD44-expressing cells, CD44-sgRNA1: CD44 gene single-chain guide RNA1, CD44-sgRNA2: CD44 gene single-chain guide RNA2. Notably, CD44 was almost completely knocked out by CD44-sgRNA2 in pancreatic cancer cells; accordingly, CD44-sgRNA2-mediated CD44 knockout pancreatic cells were named CD44-KO. Data in Figure 1B-E are shown as the mean ± SD of three independent replicates. bP < 0.01 vs CD44-NT in an unpaired t test.
Figure 2 CD44 knockout effectively inhibits pancreatic cancer cell tumorigenesis and reduces cancer cell stemness.
A and B: The tumorigenic capability of CD44-KO and control CD44-expressing (Ctrl) pancreatic cancer Panc-1 cells was measured by a colony formation assay; C and D: The stemness of CD44-KO and Ctrl Panc-1 cells was assessed by a cell spherical formation assay; E and F: Additionally, the effect of CD44 gene knockout on tumor growth in vivo was examined in xenograft mice as described in the methods section. The tumor volumes in the CD44-KO and Ctrl groups of xenograft mice were measured every other day; G: The tumors in the CD44-KO and Ctrl groups were collected, photographed; H: Weighed, and statistically analyzed. Data in Figure 2A-D are shown as the mean ± SD of three independent replicates. bP < 0.01 vs CD44-NT in an unpaired t test.
Figure 3 CD44 knockout inhibits pancreatic cancer cell migration and invasion.
Pancreatic cancer Patu-8988 and Panc-1 cells were cultured in six-well plates for a wound-healing assay. A-D: The cell monolayer was photographed at 0 hour and 24 hours of the assay, respectively, and the number of migrated cells was counted and statistically analyzed. In the cell invasion assay, Patu-8988 and Panc-1 cells were cultured in Transwell chambers pre-coated with 100 mL/L Matrigel and incubated for 24 hours; E-H: The invaded cells were stained by Giemsa staining and photographed under an orthostatic microscope (200 ×), and the number of invaded cells was counted and statistically analyzed. Data are shown as the mean ± SD of three independent replicates. aP < 0.05, bP < 0.01 vs CD44-NT in an unpaired t test.
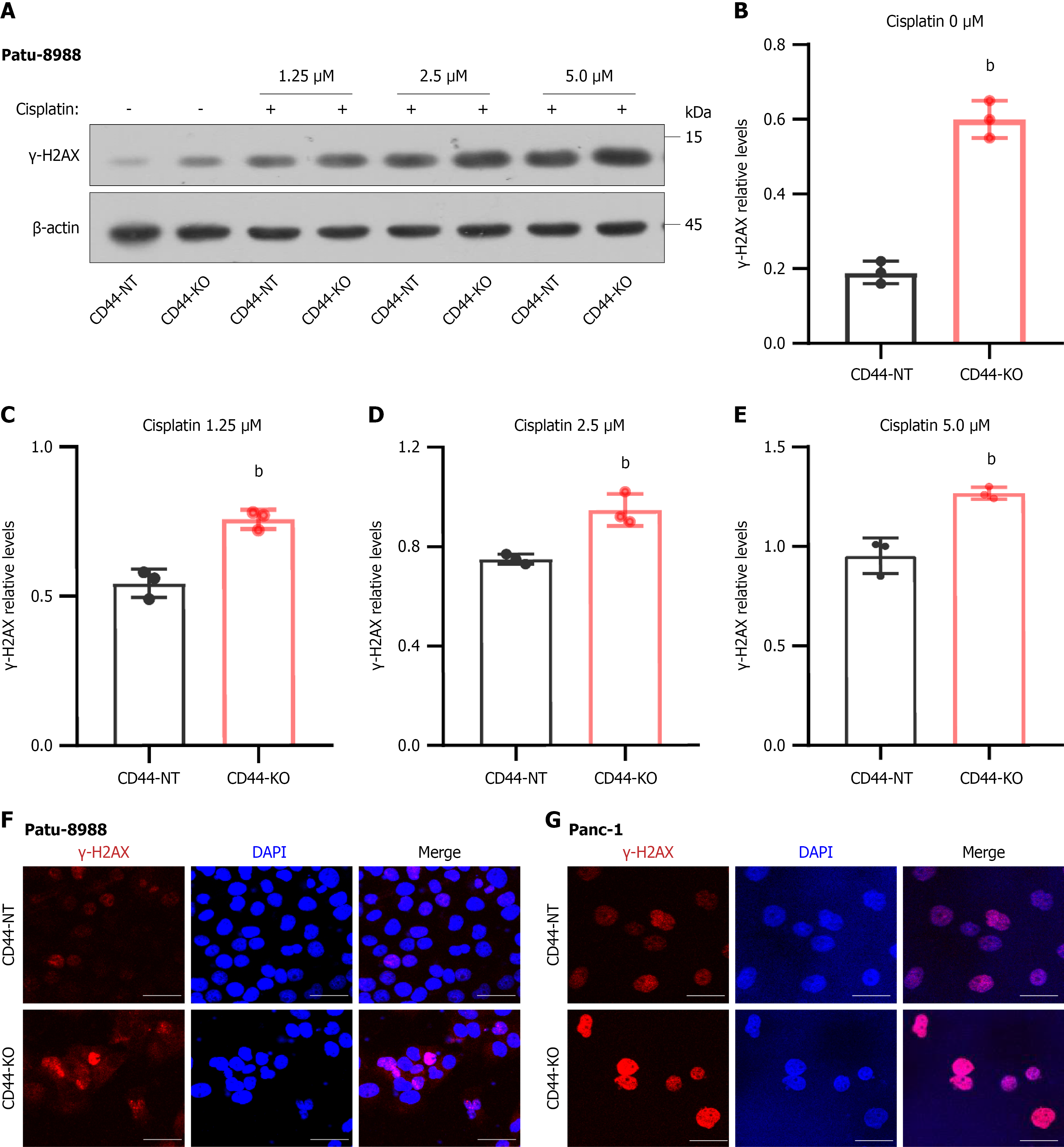
Figure 4 CD44 knockout increases DNA damage and enhances cisplatin-induced DNA cleavage in pancreatic cancer cells.
A: DNA damage in pancreatic cells was assessed by the measurement of the protein level of γ-H2AX, a widely used DNA breakage marker, with western blotting. CD44-KO and CD44-expressing Panc-1 cells (Ctrl) were incubated with the anti-cancer drug cisplatin at concentrations of 0-5 μM; B-E: CD44-KO induced an increase in the γ-H2AX level, even in the absence of cisplatin, and further enhanced DNA damage in the presence of cisplatin; F and G: CD44-KO and CD44-expressing Panc-1 cells were first treated with either 0 μM or 5 μM cisplatin for 48 hours, then stained with γ-H2AX-specific antibody and FITC-secondary antibody, and imaged with a confocal microscope (800 ×); red: γ-H2AX, blue: DAPI, Merge: γ-H2AX and DAPI. Data in Figure 4A-E are shown as the mean ± SD of three independent replicates. bP < 0.01 vs CD44-NT in an unpaired t test.
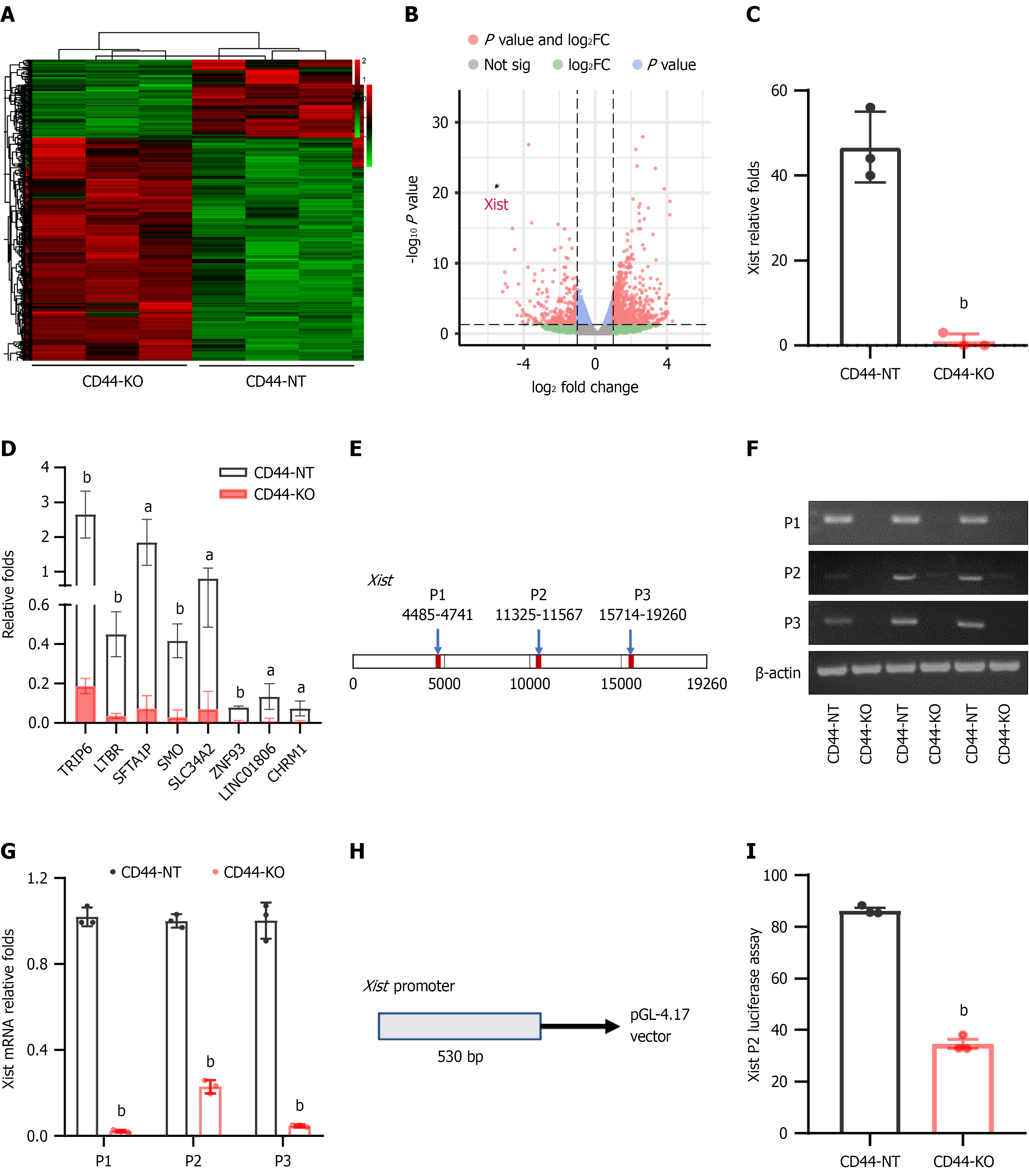
Figure 5 CD44 knockout markedly reduces the expression of oncogenic X-inactive-specific transcript and various other tumorigenic genes in pancreatic cancer cells.
A and B: The gene expression profiles in three independent sets of CD44-KO and control CD44-expressing Panc-1 cells were analyzed by RNA sequencing (RNA-Seq), and a volcano map of the gene expression profiles is depicted in Figure 5B, red: Up-regulated genes; green: Down-regulated genes; black: Gene expression levels did not significantly change; C: RNA-Seq showed that CD44 knockout markedly reduced the expression levels of oncogenic X-inactive-specific transcript (Xist); D: The expression levels of various other tumorigenic genes in CD44-KO Panc-1 cells were also significantly diminished compared to those in control cells; E: To further confirm CD44 knockout-mediated Xist expression, three Xist primers (P1, P2, and P3) were designed at the indicated position of the long non-coding RNA Xist (19260 bp); F and G: Xist expression levels in CD44-KO and control CD44-expressing Panc-1 cells were detected by real-time PCR and real-time quantitative PCR, respectively; H: To study the effect of CD44 on Xist gene transcription, a promoter region DNA fragment (530 bp) of the Xist gene was cloned into the pGL-4.17-luciferase vector, and the construct was used to transfect CD44-KO and CD44-expressing Panc-1 cells, respectively; I: Luciferase activity in these cells was determined and statistically analyzed. Data are shown as the mean ± SD of three independent replicates. aP < 0.05, bP < 0.01 vs CD44-NT in an unpaired t test.
Figure 6 CD44 knockout inhibits the tumorigenic ERK and AKT signaling pathways and enhances the tumor-suppressive p38-p53 sig naling axis.
A: Kyoto Encyclopedia of Genes and Genomes signaling pathway analysis showed that CD44 knockout affected multiple signaling pathways in pancreatic cancer cells; B-H: Western blotting showed that CD44 knockout reduced the levels of phosphorylated ERK and phosphorylated AKT, but increased the levels of phosphorylated p53, phosphorylated p38, and the DNA-breakage marker γ-H2AX. Data are shown as the mean ± SD of three independent replicates. aP < 0.05, bP < 0.01 vs CD44-NT in an unpaired t test.
Figure 7 Graphical abstract demonstrating how CD44 knockout inhibits pancreatic cancer cell tumorigenesis and is a new option for tar geted therapy in pancreatic cancer.
CD44 knockout inhibited pancreatic cancer cell tumorigenesis, migration, and invasion, and suppressed tumor growth in vivo by reducing the expression levels of oncogenic X-inactive-specific transcript and various other tumorigenic genes and diminishing the tumorigenic AKT and ERK signaling pathways. On the other hand, CD44 knockout activated the tumor-suppressive p38-p53 signaling pathway, increased pancreatic cancer cell DNA damage, and enhanced cell vulnerability to the anti-cancer drug cisplatin. These data highlight that CD44 is required for pancreatic cell tumorigenesis and suggest that CD44 knockout is a new option for targeted therapy in pancreatic cancer.
- Citation: Liu YX, Zheng NN, Wang XX, Zhou QS, Meng M. Oncogenic CD44 is essential for pancreatic cancer tumorigenesis: A novel targeted therapeutic strategy. World J Gastrointest Oncol 2026; 18(3): 115679
- URL: https://www.wjgnet.com/1948-5204/full/v18/i3/115679.htm
- DOI: https://dx.doi.org/10.4251/wjgo.v18.i3.115679
