BPG is committed to discovery and dissemination of knowledge
Basic Study Open Access
©Author(s) (or their employer(s)) 2026. No commercial re-use. See Permissions. Published by Baishideng Publishing Group Inc.
World J Stem Cells. Feb 26, 2026; 18(2): 114032
Published online Feb 26, 2026. doi: 10.4252/wjsc.v18.i2.114032
Epiregulin enhances periodontal tissue regeneration by promoting bone marrow mesenchymal stem cell functions under inflammatory niches
Ying-Chu Zhao, Yi-Lin Wang, Jing-Yi Feng, Beijing Stomatological Hospital, Capital Medical University, Beijing 100070, China
Guo-Yue Li, Department of Emergent Dental Care and General Dentistry, Beijing Stomatological Hospital, Capital Medical University, Beijing 100070, China
Si Chen, Department of Stomatology, Beijing Youan Hospital, Beijing 100069, China
Yu Cao, Department of Wangfujing General School of Stomatology, Capital Medical University School of Stomatology, Beijing 100010, China
ORCID number: Yu Cao (0000-0003-3471-1719).
Author contributions: Cao Y contributed to the funding acquisition, resources, conceptualization, and supervision; Zhao YC, Li GY, and Cao Y contributed to the methodology; Zhao YC participated in data curation and writing - original draft preparation; Li GY, Chen S, Wang YL, and Feng JY were involved in writing - review and editing; Chen S, Wang YL, and Feng JY contributed to validation; All authors reviewed and approved the final manuscript.
Supported by National Natural Science Foundation of China, No. 81670948.
Institutional animal care and use committee statement: All procedures were approved the Animal Care Committee of the Capital Medical University of Stomotology and adhered to the institutional and national guidelines for animal welfare (Approval No. KQYY-2024).
Conflict-of-interest statement: The authors have no conflicts of interest to declare.
ARRIVE guidelines statement: The authors have read the ARRIVE guidelines, and the manuscript was prepared and revised according to the ARRIVE guidelines.
Data sharing statement: No additional data are available.
Corresponding author: Yu Cao, PhD, Professor, Department of Wangfujing General School of Stomatology, Capital Medical University School of Stomatology, No. 11 Pewter Lane, Dongcheng District, Beijing 100010, China. caoyu_bj@163.com
Received: September 10, 2025
Revised: October 20, 2025
Accepted: January 14, 2026
Published online: February 26, 2026
Processing time: 157 Days and 4.9 Hours

Abstract
BACKGROUND

Mesenchymal stem cells are promising regenerative therapies; however, inflammation often impairs their function. Epiregulin (EREG), a member of the epidermal growth factor family, regulates cell migration, differentiation, and tissue repair. However, its effects on periodontal tissue regeneration using mouse bone marrow stem cells (mBMSCs) under inflammatory conditions remain unclear. We hypothesized that EREG activates epidermal growth factor receptor (EGFR)-extracellular signal-regulated kinase 1/2 (ERK1/2) in inflammatory conditions to improve mBMSC function and periodontitis treatment results.

AIM

To investigate EREG’s role in periodontal tissue regeneration, aiming to identify therapeutic targets for periodontal treatment.

METHODS

Tumor necrosis factor alpha stimulates inflammation. Lentiviral short hairpin RNA inhibited EGFR expression. Scratch wounds, Transwell assays, Alizarin Red staining, and Western blotting were used to assess the effects and mechanisms of EREG on the migration, chemotaxis, and osteogenic differentiation capacity of mBMSCs. Micro-computed tomography and histological staining evaluated periodontal tissue regeneration.

RESULTS

EREG enhances the migration, chemotaxis, and osteogenic differentiation of mBMSCs under inflammatory conditions. Mechanistically, EREG binds to EGFR and activates the ERK1/2 signaling pathway to stimulate these functions. Local administration of EREG facilitated periodontal tissue regeneration in a rat model of periodontitis.

CONCLUSION

EREG promotes mBMSC function via the EREG-EGFR-ERK1/2 pathway under inflammatory conditions and facilitates periodontal tissue regeneration.

Key Words: Inflammatory conditions; Bone marrow mesenchymal stem cells; Epiregulin; Periodontal tissue regeneration; Epiregulin-epidermal growth factor receptor-extracellular signal-regulated kinase 1/2 pathway; Inflammatory niche

Core Tip: Enhancing the function of the repaired stem cells in the inflammatory niche is crucial for periodontal tissue regeneration. This study revealed that epiregulin (EREG) enhanced the migration, chemotaxis, and osteogenesis of mouse bone marrow stem cells under inflammatory conditions. Furthermore, EREG activates the extracellular signal-regulated kinase 1/2 pathway by binding to the epidermal growth factor receptor. Disruption of this pathway affected the function of mouse bone marrow stem cells. Finally, the local injection of EREG promoted periodontal tissue regeneration. These findings suggest a novel therapeutic strategy for the treatment of periodontitis.



INTRODUCTION

Periodontitis is a chronic inflammatory disease that is recognized as the main cause of tooth loss in adults[1]. Current treatments aim to eliminate inflammation but do not achieve the desired effects on periodontal tissue regeneration[2]. Stem cells play important roles in tissue regeneration. Recent advances have highlighted the potential of periodontal repair. Stem cells from the apical papilla (SCAP) have been demonstrated to enhance periodontal tissue regeneration when locally injected into periodontitis models[3]. Periodontal ligament stem cells maintain and repair periodontal tissue. The activation of erythropoietin receptor signaling in periodontal ligament stem cells rejuvenates their regenerative capacity and promotes the reconstruction of the periodontal ligaments, cementum, and alveolar bone in murine periodontitis models[4]. Furthermore, a systematic review and meta-analysis of clinical trials confirmed that mesenchymal stem cell (MSC)-based therapies significantly improved clinical attachment levels and alveolar bone regeneration in patients with periodontitis[5]. MSCs maintain tissue homeostasis through self-renewal, multidirectional differentiation, and paracrine functions in favorable microenvironments[6]. However, the inflammatory microenvironment during periodontitis impairs the function of both tissue-resident and transplanted stem cells, weakening their tissue regeneration ability[7]. Therefore, improving the local inflammatory microenvironment and enhancing stem cell function are vital for promoting periodontal tissue regeneration[8].

Growth factors play essential roles in tissue regeneration[9]. As a member of the epidermal growth factor (EGF) family, epiregulin (EREG) contributes to tissue regeneration by enhancing stem cell function and inhibiting pro-inflammatory cytokines[10]. Studies have shown that EREG promotes liver regeneration by activating progenitor cell proliferation, and DNA synthesis. Local application of recombinant EREG protein promotes intestinal organoid regeneration, salivary gland acinar cell proliferation, reduces pro-inflammatory factors secretion and neutrophil granulocyte infiltration after corneal injury[11-13]. Our previous study[14] revealed significantly elevated EREG expression in the SCAPs of patients with oculo-facio-cardio-dental syndrome with abnormal root morphology and calcification. In vitro experiments further validated that EREG promoted the migration, proliferation, and osteogenic differentiation functions of tooth-derived MSCs[15,16]. Additionally, comparative gene expression analyses have shown that EREG is highly expressed in oral mucosal epithelial cells and is associated with pro-angiogenic and immunomodulatory gene profiles[17]. Functional evidence has also demonstrated that EREG stimulates gingival fibroblast proliferation and migration, thus aiding in oral soft tissue repair[18]. Recent single-cell RNA sequencing studies revealed a progressive decrease in EREG expression along the monocyte-to-osteoclast differentiation path, reflecting a worsening periodontal inflammatory microenvironment[19]. This downregulation is aligned with enhanced tissue destruction and diminished repair capacity. Collectively, these findings suggest that EREG plays a role in periodontal tissue repair. Therefore, further research is needed to understand how EREG helps regenerate periodontal tissue.

EREG contains an EGF-like domain that binds to EGF transmembrane receptors on the cell membrane to activate downstream signaling molecules[20]. Recent studies have shown that EREG mediates hair growth by binding to EGF receptor (EGFR) and ERBB4[21]. The binding of EREG to EGFR promotes the submandibular gland follicular cell regeneration[22]. The EGFR-ligand system is the predominant mechanism regulating keratinocyte proliferation[23]. Previous studies have revealed that periodontal tissues express EGFR[24,25], and lipopolysaccharide from Porphyromonas gingivalis, a key periodontal pathogen, suppresses EGFR-dependent signaling in gingival fibroblasts, potentially impairing EGFR-mediated regenerative responses[26]. Our previous studies demonstrated that EREG promotes the migration, chemotaxis, and osteogenic differentiation of adipose MSCs by activating the mitogen-activated protein kinase (MAPK) signaling pathway. EREG promoted the proliferation of SCAPs in vitro by stimulating the MAPK kinase/extracellular signal-regulated kinase (ERK) and c-Jun N-terminal kinase (JNK) signaling pathways[27,28]. However, the effect of EREG on MSCs and the downstream signaling pathways under inflammatory conditions remains unclear.

In this study, tumour necrosis factor alpha (TNF-α) was employed to replicate an inflammatory microenvironment, as established in our previous studies[29,30]. We elucidated the role and underlying mechanisms of EREG in mouse bone marrow stem cells (mBMSCs) under inflammatory conditions, revealing that EREG enhances the migration, chemotaxis, and osteogenic differentiation of mBMSCs by activating the EGFR-ERK1/2 signaling pathway upon TNF-α stimulation. Building on these findings, we further investigated the therapeutic potential of EREG in vivo and demonstrated that local administration of EREG significantly facilitated periodontal tissue regeneration in a rat model of periodontitis.

Therefore, in this study, we comprehensively explored the mechanistic role of EREG in mBMSCs during inflammation and evaluated its translational applicability for periodontal regeneration, providing critical insights for future therapeutic development.

MATERIALS AND METHODS
Cell cultures

mBMSCs were purchased from Cyagen Biosciences (Guangzhou, Guangdong Province, China). Cells at passages 6-8 were used for all of the experiments. Flow cytometry was used to detect cell surface markers for proper cell characterization. Further, 1 μL (1:100) of anti-mouse cluster of differentiation 29 (CD29) (APC), CD44 (FITC), CD45 (AF700), CD117 (APC), and spinocerebellar ataxia type 1 (FITC) antibodies were added to each tube and incubated at 4 °C for a period of 30 minutes in the dark (Supplementary Figure 1A-F). Adipogenic differentiation of mBMSCs was performed using an induction medium from PromoCell (Wuhan, Hubei Province, China), following the manufacturer’s protocol. The cells were cultured in this medium for 21 days with regular medium changes. The differentiation efficiency was assessed using Oil Red O staining (Supplementary Figure 1G). Furthermore, 25 ng/mL recombinant human EREG (rhEREG, Code No. 50126; Abcam, MA, United States) and 10 ng/mL TNF-α (Code No.C008; Novoprotein, Suzhou, China) were used to treat mBMSCs. Based on our previous studies and results[29,30], we pretreated mBMSCs with TNF-α for 2 hours before subsequent functional assays, with TNF-α present throughout the entire experimental process in the present study.

Animals

The animals were housed in specific pathogen-free environment and provided with sufficient water and food. Twenty-three male Wistar rats (4-5 weeks old, 200 ± 50 g; Beijing Viton Lihua Co., Beijing, China) were used to establish a periodontitis model and were randomly assigned to a blank control group (n = 5), a periodontitis group (n = 6), a periodontitis + sodium chloride group (n = 6) and a periodontitis + EREG group (n = 6) (Supplementary Figure 2). All rats were sacrificed at the same time. Five rats for each group respectively were designated for micro-computed tomography (micro-CT). Three rats for each group underwent histological examination. Anesthesia was administered via an intraperitoneal injection of tribromoethanol (10 mL/kg). Rats were euthanized by cervical dislocation under general anesthesia prior to sampling. All procedures were approved the Animal Care Committee of the Capital Medical University of Stomatology (Beijing, China) and adhered to the institutional and national guidelines for animal welfare (Approval No. KQYY-2024) and followed the ARRIVE guidelines.

Plasmid construction and viral infection

Plasmid construction and viral infection were conducted as detailed in our prior research[31]. The full-length mouse EGFR cDNA was constructed and cloned into AgeI/EcoRI digested hU6-MCS-CBh-gcGFP-IRES-puromycin cells. EGFR single hairpin RNA (shRNA) and control shRNA (Ctrl sh) were purchased from GeneChem, Inc. (Shanghai, China). Before retroviral infection, mBMSCs were plated and incubated overnight in the presence of 1X HitransG P (GeneChem) for 16 hours. After 48 hours, infected cells were passaged and selected with 2 μg/mL puromycin for 3 days. Reverse transcription-polymerase chain reaction was used to detect the efficacy of shRNAs against EGFR. These are the sequences that were targeted by the shRNAs: The EGFR shRNA sequence is 5’-GCATAGGCATTGGTGAATTTA-3’.

Scratch wound assay

The scratch migration assay was performed as described previously[32]. Cells seeded in a 6-well plate reached 80%-90% confluence; 10 ng/mL TNF-α was added to each well to induce an inflammatory environment. Three scratches were created using a 1000 μL pipette tip. Then the cells were incubated in a serum-free culture medium, either alone or with 25 ng/mL rhEREG. The scratches were photographed using an inverted microscope at 0 hour, 24 hours, and 48 hours after scratching: 24 hours relative width = (24 hour scratch width-0 hour scratch width)/0 hour scratch width; 48 hours relative width = (48 hours scratch width-0 hour scratch width)/0 hour scratch width.

Transwell assay

Transwell assay was performed using 8.0 μm pore Transwell inserts (Corning, Costar, MA, United States). Cells were either untreated or treated with 25 ng/mL rhEREG. The upper chamber of the insert was seeded with 2 × 104 cells in serum-free medium containing 10 ng/mL TNF-α, and the lower chamber was filled with 2% fetal bovine serum medium containing 10 ng/mL TNF-α. After 24 hours of incubation, three random fields were used to count the migrated cells, and the average count was used to assess the migration capacity.

Alizarin Red detection

Mineralization-inducing medium was used to induce osteogenic differentiation of MSCs, as previously described[27]. Cells were fixed and induced for 2 weeks to detect mineralization by staining with 2% Alizarin Red (Sigma, St. Louis, MO, United States).

Western blot analysis

Total protein was extracted using RIPA buffer, as previously described[14]. We loaded a 25 μg sample of protein. The primary antibodies used were anti-osterix (OSX) (Code No. 209484; Abcam, MA, United States), anti-osteocalcin (OCN) (Code. No. 4917R; Bioss Inc., Woburn, MA, United States), anti-phospho p38 MAPK (Code No. 4631; Cell Signaling Technology, Danvers, MA, United States), anti-p38 MAPK (Cat No. 8690; Cell Signaling Technology), anti phospho-ERK1/2 (Code No. 4377S; Cell Signaling Technology), anti-ERK1/2 (Code No. 4695S; Cell Signaling Technology), anti-phospho-JNK (Code No. 4668; Cell Signaling Technology), anti-JNK (Code No. 9258; Cell Signaling Technology), and anti-EGFR (Code No. 52894; Abcam). Anti-glyceraldehyde 3-phosphate dehydrogenase (GAPDH) (Cat. No. G8795; Sigma-Aldrich) and anti-β-actin (Cat No. C1313; Applygen, Beijing, China) were used as housekeeping proteins.

Real-time reverse transcription-polymerase chain reaction

Total RNA was extracted from BMSCs, and cDNA was synthesized as previously described[28]. By using the method of 2-∆∆Ct, the relative gene expression was determined and normalized based on GAPDH. The Egfr primers were as follows: Forward, 5’-GAACCACGTCTGCAATCCTT-3’, and reverse 5’-TCCACAAACTCCCTTGGTTC-3’. The interleukin-6 (IL-6) primers were as follows: Forward, 5’-TAGTCCTTCCTACCCCAATTTCC-3’, and reverse 5’-TTGGTCCTTAGCCACTCC TTC-3’. The IL-1β primers were as follows: Forward, 5’-GCAACTGTTCCTGAACTCAACT-3’, and reverse 5’-ATCTTTTG GGGTCCGTCAACT-3’. The Gapdh primers were as follows: Forward, 5’-ATACGGCTACAGCAACAGGG-3’; reverse, 5’-GCCTCTCTTGCTCAGTGTCC-3’.

Establishment of a rat periodontitis model

The rats were anaesthetized via intraperitoneal injection of tribromoethanol (10 mL/kg). The cervical region of the second molar was sutured using a 4-0 silk ligament. After ligation, the whole mouth was applied locally around the tooth three times a week with Porphyromonas gingivalis (2 × 109 colony-forming unit) in a 2% sodium carboxymethyl cellulose solution (200 μL). The rats were fed a 10% sucrose solution at the same time. Periodontitis appeared after 4 weeks of ligation. Five rats without ligatures served as the blank control group.

EREG treatment and experimental design

After 4 weeks, a rat model of periodontitis was established (Supplementary Figure 2). The animals were randomly assigned to one of the following groups (n = 6/group): (1) Periodontitis group, ligature placement, and no administration; (2) Periodontitis + sodium chloride (NaCl) group, ligature placement, and administration of solvent (NaCl); and (3) Periodontitis + EREG group, ligature placement, and administration of rhEREG. The rats received injections in three areas on the buccal mucosa of the second molar: The distal, mesial, and middle of the molars. Each injection needle was inserted supraperiosteal, resulting in considerable resistance prior to rhEREG administration. Furthermore, 0.1 mL of 25 ng/mL rhEREG was injected into each area around the defect once a week for 12 weeks.

Micro-CT imaging measurements

The parameters of micro-CT were performed at a voltage of 80 kV, a current of 500 μA, with an exposure time of 3000 milliseconds per projection, and a spatial resolution (voxel size) of 14.93 μm. The maxilla measured using the Mimics Medical 21.0 software. The two indicators analyzed by imaging were probing bone loss (PBL) and the bone regeneration rate (BRR)[33]. PBL was measured as the sum of the distances between the top of the alveolar ridge and the cemento-enamel junction (CEJ) at five sites on the maxillary second molar: The middle of the mesial root, the middle of the distal mesial root, the furcation, the middle of the mesial root and the root furcation, the middle of the distal root and the root furcation. The higher the PBL value, the greater the periodontal bone destruction. The BRR was measured in the mesial root of the second molar. Three points were identified the lowest point of the proximal apex, the highest point of the proximal cusp, and the lowest point of the proximal alveolar bone crest. The distance from the cusp to the apex is measured as the AC, and the distance from the apex to the alveolar bone crest was measured as AR. The estimated value is calculated using the formula BRR = AR/AC × 100%. The higher the BRR value, the lower destruction of periodontal bone tissue and the higher the bone regeneration.

Histologic assessments

Twelve weeks after injection, the samples were collected and fixed. Experimental tissues were decalcified, embedded in paraffin and stained with hematoxylin and eosin. Histological analyses were performed on sections of the experimental regions created in the bucco-lingual direction, with tissue slices measuring 5 μm in thickness.

Statistical analysis

Prism 8.0 software was used to analyze all data (GraphPad, La Jolla, CA, United States). Significance was assessed using Student’s t-test (for two-group comparisons), one-way analysis of variance (for multiple-group comparisons) and the Kruskal-Wallis test (for non-normally distributed data). Statistical significance was set at P ≤ 0.05 (two-sided). Data with normally distributed are represented as the mean ± SD.

RESULTS
rhEREG increases the migration, chemotaxis, and osteogenic differentiation potential of mBMSCs in the inflammatory condition

In our previous study, 25 ng/mL rhEREG was used to treat mBMSCs[34]. The 10 ng/mL TNF-α was used to stimulate the mBMSCs. The expression levels of IL-6 increased at 1 hour, 2 hours, 6 hours, 12 hours, and 24 hours, whereas IL-1β levels increased at 2 hours, 6 hours, 12 hours, and 24 hours following TNF-α stimulation (Supplementary Figure 3). Scratch wound assay was performed to assess migration ability. Treatment with 10 ng/mL TNF-α reduced migration compared to the control group. EREG promoted wound migration under normal conditions and rescued the impaired migration ability under inflammatory conditions after 24 hours and 48 hours (Figure 1A and B). Transwell assay results showed that EREG promoted the chemotaxis ability of mBMSCs compared with the control group and reversed the TNF-α-induced reduction in chemotaxis (Figure 1C and D). Alizarin Red staining and western blot results showed that by adding EREG, the mineralization ability and the expression of OCN and OSX were markedly promoted compared with the control group and the TNF-α group, respectively (Figure 1E and F).

Figure 1
Figure 1 Supplementation with epiregulin enhanced the migration, chemotaxis, and osteogenic differentiation of mouse bone marrow stem cells under inflammatory conditions. A and B: Scratch-simulated wound migration assay results (n = 3, one-way analysis of variance [ANOVA]). Scale bar: 500 μm; C and D: Transwell chemotaxis assay results (n = 3, one-way ANOVA). Scale bar: 50 μm; E: Alizarin Red staining; F: Expression of osterix (OSX) and osteocalcin (OCN) was revealed in mouse bone marrow stem cells that were cultured in the inflammatory condition by western blotting. Error bars represent standard deviation. aP ≤ 0.05; bP ≤ 0.01. EREG: Epiregulin; TNF: Tumor necrosis factor.
Depletion of EGFR in mBMSCs under inflammatory conditions blocks the positive effects of EREG on migration, chemotaxis, and osteogenic function

EREG is a ligand of EGFR[35]. To investigate whether EREG activates EGFR and enhances the migration, chemotaxis, and osteogenic differentiation of mBMSCs under inflammatory conditions, we used an EGFR shRNA lentivirus to knock down EGFR expression in mBMSCs. EGFR knockdown efficiency was confirmed by polymerase chain reaction and western blotting (Figure 2A and B). The relative scratch widths were comparatively smaller at 24 hours and 48 hours after EGFR knockdown following the addition of 25 ng/mL rhEREG than those in the Ctrl sh group with the addition of 25 ng/mL rhEREG (Figure 2C and D). Consistently, the Transwell assay indicated that the beneficial effect of rhEREG on the chemotaxis of mBMSCs was diminished in the presence of inflammation when EGFR was suppressed (Figure 2E and F). To assess osteogenic differentiation, transduced bone MSCs (BMSCs) were cultured in an osteogenic-inducing medium for 2 weeks. Mineralization of the EGFR shRNA group after adding 25 ng/mL rhEREG was significantly inhibited compared to that of the Ctrl sh group after adding 25 ng/mL rhEREG under inflammatory conditions (Figure 2G). Western blotting also showed that the expression of OSX and OCN was inhibited by EGFR knockdown after adding 25 ng/mL rhEREG (Figure 2H).

Figure 2
Figure 2 Knockdown of epidermal growth factor receptor blocked the positive effects of epiregulin on migration, chemotaxis, and osteogenic potential of mouse bone marrow stem cells under inflammatory conditions. A: Quantitative analysis of quantitative real-time polymerase chain reaction showed that the transcription of epidermal growth factor receptor (Egfr) mRNA was decreased in the EGFR single hairpin RNA (shRNA) group (n = 3, Student’s t-test). Glyceraldehyde 3-phosphate dehydrogenase (Gapdh) was used as an internal control; B: Expression of EGFR was revealed in mouse bone marrow stem cells by western blotting. GAPDH was used as the internal control; C and D: Scratch-simulated wound migration assay results (n = 3, one-way analysis of variance [ANOVA]). Scale bar: 500 μm; E and F: Transwell chemotaxis assay results (n = 3, one-way ANOVA). Scale bar: 50 μm; G: Alizarin Red staining; H: Expression of osterix (OSX) and osteocalcin (OCN) was revealed in mouse bone marrow stem cells that were cultured in the inflammatory condition by western blotting. Error bars represent standard deviation. aP ≤ 0.05; bP ≤ 0.01. EREG: Epiregulin.
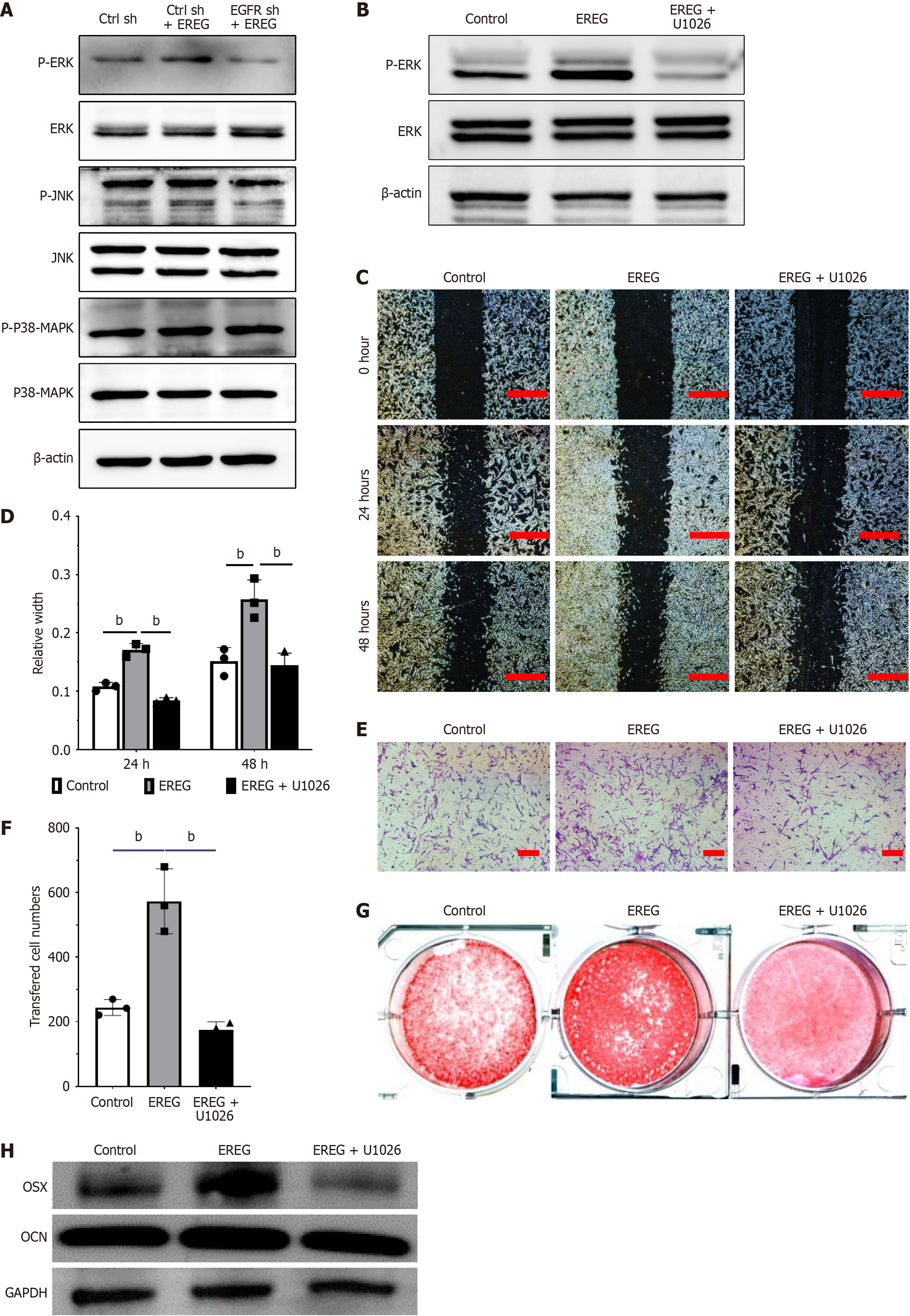
EREG-EGFR activates ERK1/2 signaling pathways in mBMSCs in inflammatory conditions

In this study, we explored the mechanism by which EGFR modulates BMSC functions under inflammatory conditions. Western blotting was performed to evaluate the protein levels of key components of the MAPK signaling pathway. Following EGFR knockdown, treatment with 25 ng/mL rhEREG decreased the phosphorylated ERK1/2 levels in mBMSCs compared to the Ctrl sh group treated with rhEREG under 10 ng/mL TNF-α stimulation. Notably, the phosphorylation levels of p38 MAPK and JNK, as well as the total protein levels of JNK, ERK1/2, and p38 MAPK, remained unchanged (Figure 3A). To further verify the role of ERK1/2 in mediating EREG-mediated migration, chemotaxis, and osteogenic differentiation ability of BMSCs upon 10 ng/mL TNF-α treatment, we used the specific inhibitor of ERK1/2 (U0126) to block the ERK1/2 signaling pathways in mBMSCs. mBMSCs were pre-treated with 20 μM U0126 for 24 hours to block ERK1/2 signaling and cultured with 25 ng/mL rhEREG for 30 minutes. Western blot analysis confirmed that 20 μmol/L U0126 effectively blocked ERK1/2 signaling (Figure 3B). The cell scratch assay (Figure 3C and D), Transwell chemotaxis assay (Figure 3E and F), and Alizarin Red staining (Figure 3G and H) results showed that U0126 repressed the enhanced migration, chemotaxis, and osteogenic differentiation abilities of mBMSCs treated with 25 ng/mL rhEREG.

Figure 3
Figure 3 Epiregulin activated the epidermal growth factor receptor-extracellular signal-regulated kinase 1/2 signaling pathway to promote migration, chemotaxis, and osteogenic differentiation of mouse bone marrow stem cells under inflammatory conditions. A: Expression of mitogen-activated protein kinase signaling pathway were revealed in mouse bone marrow stem cells (mBMSCs) that were cultured in the inflammatory condition by western blotting. β-actin was used as the internal control; B: Expression of phosphorylated extracellular signal-regulated kinase (p-ERK) and ERK were detected in mBMSCs that were cultured in the inflammation condition by western blotting; C and D: Scratch-simulated wound migration assay results (n = 3, one-way analysis of variance [ANOVA]). Scale bar: 500 μm; E and F: Transwell chemotaxis assay results (n = 3, one-way ANOVA). Scale bar: 100 μm; G: Alizarin red staining; H: Expression of osterix (OSX) and osteocalcin (OCN) were revealed in mBMSCs that were cultured in the inflammatory condition by western blotting. Error bars represent standard deviation (n = 3). aP ≤ 0.05; bP ≤ 0.01. EGFR: Epidermal growth factor receptor; EREG: Epiregulin; JNK: C-Jun N-terminal kinase; MAPK: Mitogen-activated protein kinase.
Local injection of rhEREG promotes the regeneration of periodontal tissue in a rat model of periodontitis

To assess the regenerative potential of rhEREG in periodontal tissues, a rat model of periodontitis was established. Local injections of 25 ng/mL rhEREG and 0.9% NaCl were administered to the periodontal defect sites. Micro-CT analysis revealed that, compared to the blank control group, both the periodontitis and periodontitis + NaCl groups exhibited alveolar bone loss. However, following EREG treatment, alveolar bone resorption was alleviated, and partial regeneration of the alveolar bone was observed (Figure 4A-D). Hematoxylin and eosin staining (Figure 4E-P) showed that, compared to the blank control group, both the periodontitis and periodontitis + NaCl groups exhibited more flattened alveolar bone resorption and increased attachment loss (Figure 4E, H, and K). Collagen fibers were disorganized, with disrupted and discontinuous fiber bundles (Figure 4G, J, and M), and there was extensive infiltration of inflammatory cells into the gingival tissue (Figure 4F, I, and L). Following EREG treatment, partial bone regeneration of the alveolar bone was observed (Figure 4N), the collagen fibers were realigned (Figure 4O), and the number of inflammatory cells infiltrating the gingival tissue was reduced (Figure 4P). Quantitative measurement of the distance between the CEJ and the highest alveolar bone showed a decrease trend in the periodontitis + EREG group compared to the periodontitis group and periodontitis + NaCl group (Figure 4Q). These findings indicate that local administration of EREG enhances alveolar bone regeneration and periodontal tissue repair in a rat model of periodontitis.

Figure 4
Figure 4 Local injection of epiregulin promoted the regeneration of periodontal tissue in a rat model of periodontitis. A: Three-dimensional micro-computed tomography reconstruction of mouse maxillary from the three groups; B: Sagittal-sectional images of maxillary; C and D: Micro-computed tomography measurement of bone formation (n = 5, one-way analysis of variance); E-M: Hematoxylin and eosin staining indicated new periodontal tissue regeneration from coronal-sectional images of maxillary in the blank control group (E), periodontitis group (H), periodontitis + sodium chloride (NaCl) (K) and periodontitis + epiregulin (EREG) (N). Scale bar: 200 μm; hematoxylin and eosin staining indicated Sharpey’s fibers in the blank control group (G), periodontitis group (J), periodontitis + NaCl (M) and periodontitis + EREG (P). Scale bar: 100 μm; hematoxylin and eosin staining indicated inflammatory cells infiltration in the blank control group (F), periodontitis group (I), periodontitis + NaCl (L) and periodontitis + EREG (O). Scale bar: 50 μm; Q: Quantitative analysis of distance between cemento-enamel junction (CEJ) and height of alveolar bone (n = 3, Kruskal-Wallis test). Error bars represent the standard deviation. aP ≤ 0.05; bP ≤ 0.01. B: Bone; D: Dentin; HAB: Height of alveolar bone.
DISCUSSION

This study demonstrates that EREG promotes periodontal bone tissue regeneration. Under normal conditions, EREG enhances the migration, chemotaxis, and osteogenic differentiation of mBMSCs. In an inflammatory microenvironment, EREG rescued the impaired migration, chemotaxis, and osteogenic differentiation abilities of mBMSCs. Mechanistically, we found that under inflammatory conditions, EREG activates EGFR in mBMSCs, thereby regulating migration, chemotaxis, and osteogenic differentiation. Subsequent investigations have shown that this activation triggers downstream signaling via the ERK1/2 pathway. Finally, local administration of EREG effectively promoted periodontal bone regeneration in a rat model of periodontitis.

Local inflammatory conditions impair the migration, chemotaxis and directional differentiation abilities of MSCs[8,36]. Numerous studies have demonstrated that growth factors activate and enhance stem cell functions during tissue healing[37-39]. EREG is a broad-specificity, low-affinity ligand of the EGFR family that propagates faster and farther than high-affinity ligands effectively enhancing cell migration[40]. Notably, in vitro wound healing assays have demonstrated that EREG promotes cell migration and wound closure at significantly lower doses than those of EGF or TGF-α, thus highlighting its superior efficacy[41]. Furthermore, EREG inhibits receptor endocytosis, thereby prolonging the duration and stability of EGFR signaling[35,42]. Sustained signaling plays a critical role in promoting cell differentiation, which is indispensable for the regeneration of complex tissues. In our study, 10 ng/mL of TNF-α simulated inflammatory microenvironment and impaired the migration, chemotaxis, and osteogenic differentiation of mBMSCs, while the addition of EREG improved the MSCs functions under inflammatory conditions.

Furthermore, we explored the mechanisms by which EREG promotes the migration, chemotaxis, and osteogenic differentiation of mBMSCs under inflammatory conditions. EREG binds to EGFR and stimulates ErbB2 and ErbB3 signaling through the ligand-induced hetero-dimerization of homologous receptors[13]. EGFR signaling is widely recognized for its critical role in promoting cell migration, which orchestrate cytoskeletal reorganization, focal adhesion turnover, and changes in gene expression necessary for enhanced motility[43]. Moreover, EGFR signaling plays a vital role in bone metabolism, especially in regulating BMSC homeostasis and promoting new bone formation[44,45]. Pharmacological inhibition or genetic knockdown of EGFR in osteoblasts and osteoclasts results in a reduced number of BMSCs and consequent bone loss[46]. Consistent with these findings, our study demonstrated EREG treatment failed to rescue the migration, chemotactic, and osteogenic differentiation abilities of mBMSCs after EGFR knockdown in inflammatory conditions. As the homodimers and heterodimers form, the tyrosine kinase domain is phosphorylated, activating several signaling pathways, including the MAPK and phosphatidylinositol 3-kinase/protein kinase B pathways[35]. We found that EGFR knockdown suppressed the ERK1/2 signaling pathway under inflammatory conditions. Studies have shown that BMSCs downregulate of the EGFR/protein kinase B/ERK signaling pathway in ovariectomized mice[47]. Also, EGFR-ERK signaling plays a crucial role in regulating cell migration[40]. As expected, the ERK1/2 inhibitor, U1026, blocked EREG-enhanced migration, chemotaxis, and osteogenic differentiation abilities in inflammatory conditions in present study. Notably, 10 ng/mL TNF-α inhibited ERK1/2 signaling in MSCs, leading to reduced expression of osteogenic factors such as runt-related transcription factor 2 and impaired osteogenic differentiation[48,49]. It also suppressed MSC migration and induced oxidative stress, collectively impairing MSC function[50]. These results highlight ERK1/2 pathway attenuation as a key mechanism by which elevated TNF-α negatively regulates MSC osteogenesis and migration in inflammatory conditions. Conversely, EREG exerts a protective effect by binding to EGFR and reactivating ERK1/2 signaling. Overall, our findings show that EGFR-ERK1/2 signaling is a key mediator in the reversal of inflammation-induced MSC dysfunction by EREG.

Our results demonstrated that local injection of EREG promoted bone regeneration. However, compared with the blank control group, the amount of bone regeneration has not returned to the normal level, and the difference is statistically significant, suggesting that the current drug delivery strategy still has deficiencies. Maintaining a continuous and effective concentration at the injection site remains an urgent challenge to be addressed[51]. Based on the current research, the combined use of EREG and MSCs has good translational potential. Co-encapsulation of MSCs and growth factors through biodegradable hydrogels can achieve precise controlled release in a three-dimensional supporting environment[52], thereby synergistically regulating cell functions and the local microenvironment[53,54] and significantly promoting the repair and regeneration of periodontal tissues[55].

This study had some limitations. First, we relied solely on TNF-α stimulation to mimic inflammatory conditions in vitro, which may not fully capture the complex pathophysiological interactions present in clinical periodontitis. The periodontal inflammatory microenvironment is composed of diverse cytokines such as IL-1β and IL-6, as well as complex interactions between bacteria[56] and immune cells[57,58], which cannot be fully recapitulated by TNF-α alone[59]. Second, the experimental periodontitis rat model differs from human periodontitis in terms of induction methods, immune responses, and periodontal tissue structure[60,61], which may influence the clinical relevance and translational potential of the experimental findings.

CONCLUSION

In conclusion, EREG-EGFR improves the migration, chemotaxis, and osteogenic abilities of mBMSCs by activating the ERK1/2 signaling pathway under inflammatory conditions. Therefore, EREG is expected to be a novel growth factor for the clinical treatment of periodontitis. Future studies should explore effective localized delivery strategies for EREG to provide a solid experimental foundation for clinical translation.

ACKNOWLEDGEMENTS

We sincerely thank the Animal House of Beijing Stomatological Hospital, Capital Medical University for their generous support and assistance during the animal experiments. We also appreciate the valuable guidance and contributions from all members of our research team.

References
1.  Sadek KM, El Moshy S, Radwan IA, Rady D, Abbass MMS, El-Rashidy AA, Dörfer CE, Fawzy El-Sayed KM. Molecular Basis beyond Interrelated Bone Resorption/Regeneration in Periodontal Diseases: A Concise Review. Int J Mol Sci. 2023;24:4599.  [RCA]  [PubMed]  [DOI]  [Full Text]  [Full Text (PDF)]  [Cited by in Crossref: 45]  [Cited by in RCA: 37]  [Article Influence: 12.3]  [Reference Citation Analysis (0)]
2.  Novello S, Debouche A, Philippe M, Naudet F, Jeanne S. Clinical application of mesenchymal stem cells in periodontal regeneration: A systematic review and meta-analysis. J Periodontal Res. 2020;55:1-12.  [RCA]  [PubMed]  [DOI]  [Full Text]  [Cited by in Crossref: 46]  [Cited by in RCA: 37]  [Article Influence: 6.2]  [Reference Citation Analysis (0)]
3.  Li G, Han N, Zhang X, Yang H, Cao Y, Wang S, Fan Z. Local Injection of Allogeneic Stem Cells from Apical Papilla Enhanced Periodontal Tissue Regeneration in Minipig Model of Periodontitis. Biomed Res Int. 2018;2018:3960798.  [RCA]  [PubMed]  [DOI]  [Full Text]  [Full Text (PDF)]  [Cited by in Crossref: 15]  [Cited by in RCA: 30]  [Article Influence: 3.8]  [Reference Citation Analysis (0)]
4.  Zakaria MF, Sonoda S, Kato H, Ma L, Uehara N, Kyumoto-Nakamura Y, Sharifa MM, Yu L, Dai L, Yamauchi-Tomoda E, Aijima R, Yamaza H, Nishimura F, Yamaza T. Erythropoietin receptor signal is crucial for periodontal ligament stem cell-based tissue reconstruction in periodontal disease. Sci Rep. 2024;14:6719.  [RCA]  [PubMed]  [DOI]  [Full Text]  [Cited by in RCA: 8]  [Reference Citation Analysis (0)]
5.  Sun L, Du X, Kuang H, Sun H, Luo W, Yang C. Stem cell-based therapy in periodontal regeneration: a systematic review and meta-analysis of clinical studies. BMC Oral Health. 2023;23:492.  [RCA]  [PubMed]  [DOI]  [Full Text]  [Full Text (PDF)]  [Cited by in Crossref: 27]  [Cited by in RCA: 20]  [Article Influence: 6.7]  [Reference Citation Analysis (0)]
6.  Gao X, Shen Z, Guan M, Huang Q, Chen L, Qin W, Ge X, Chen H, Xiao Y, Lin Z. Immunomodulatory Role of Stem Cells from Human Exfoliated Deciduous Teeth on Periodontal Regeneration. Tissue Eng Part A. 2018;24:1341-1353.  [RCA]  [PubMed]  [DOI]  [Full Text]  [Cited by in Crossref: 74]  [Cited by in RCA: 63]  [Article Influence: 7.9]  [Reference Citation Analysis (0)]
7.  Zheng C, Chen J, Liu S, Jin Y. Stem cell-based bone and dental regeneration: a view of microenvironmental modulation. Int J Oral Sci. 2019;11:23.  [RCA]  [PubMed]  [DOI]  [Full Text]  [Full Text (PDF)]  [Cited by in Crossref: 195]  [Cited by in RCA: 161]  [Article Influence: 23.0]  [Reference Citation Analysis (0)]
8.  Iwasaki K, Peng Y, Kanda R, Umeda M, Ishikawa I. Stem Cell Transplantation and Cell-Free Treatment for Periodontal Regeneration. Int J Mol Sci. 2022;23:1011.  [RCA]  [PubMed]  [DOI]  [Full Text]  [Full Text (PDF)]  [Cited by in Crossref: 6]  [Cited by in RCA: 35]  [Article Influence: 8.8]  [Reference Citation Analysis (0)]
9.  Wang X, Chen J, Tian W. Strategies of cell and cell-free therapies for periodontal regeneration: the state of the art. Stem Cell Res Ther. 2022;13:536.  [RCA]  [PubMed]  [DOI]  [Full Text]  [Full Text (PDF)]  [Cited by in RCA: 35]  [Reference Citation Analysis (0)]
10.  Wang YC, Leng XX, Zhou CB, Lu SY, Tsang CK, Xu J, Zhang MM, Chen HM, Fang JY. Non-enzymatic role of SOD1 in intestinal stem cell growth. Cell Death Dis. 2022;13:882.  [RCA]  [PubMed]  [DOI]  [Full Text]  [Full Text (PDF)]  [Cited by in Crossref: 3]  [Cited by in RCA: 8]  [Article Influence: 2.0]  [Reference Citation Analysis (0)]
11.  Biteau B, Jasper H. EGF signaling regulates the proliferation of intestinal stem cells in Drosophila. Development. 2011;138:1045-1055.  [RCA]  [PubMed]  [DOI]  [Full Text]  [Cited by in Crossref: 230]  [Cited by in RCA: 234]  [Article Influence: 15.6]  [Reference Citation Analysis (0)]
12.  Wu X, Dong W, Zhang T, Ren H, Wang J, Shang L, Zhu Z, Zhu W, Shi X, Xu Y. Epiregulin (EREG) and Myocardin Related Transcription Factor A (MRTF-A) Form a Feedforward Loop to Drive Hepatic Stellate Cell Activation. Front Cell Dev Biol. 2020;8:591246.  [RCA]  [PubMed]  [DOI]  [Full Text]  [Full Text (PDF)]  [Cited by in Crossref: 20]  [Cited by in RCA: 25]  [Article Influence: 5.0]  [Reference Citation Analysis (1)]
13.  Riese DJ 2nd, Cullum RL. Epiregulin: roles in normal physiology and cancer. Semin Cell Dev Biol. 2014;28:49-56.  [RCA]  [PubMed]  [DOI]  [Full Text]  [Cited by in Crossref: 97]  [Cited by in RCA: 140]  [Article Influence: 11.7]  [Reference Citation Analysis (0)]
14.  Du J, Ma Y, Ma P, Wang S, Fan Z. Demethylation of epiregulin gene by histone demethylase FBXL11 and BCL6 corepressor inhibits osteo/dentinogenic differentiation. Stem Cells. 2013;31:126-136.  [RCA]  [PubMed]  [DOI]  [Full Text]  [Cited by in Crossref: 65]  [Reference Citation Analysis (0)]
15.  Cao Y, Xia DS, Qi SR, Du J, Ma P, Wang SL, Fan ZP. Epiregulin can promote proliferation of stem cells from the dental apical papilla via MEK/Erk and JNK signalling pathways. Cell Prolif. 2013;46:447-456.  [RCA]  [PubMed]  [DOI]  [Full Text]  [Full Text (PDF)]  [Cited by in Crossref: 44]  [Cited by in RCA: 41]  [Article Influence: 3.2]  [Reference Citation Analysis (0)]
16.  Cui D, Xiao J, Zhou Y, Zhou X, Liu Y, Peng Y, Yu Y, Li H, Zhou X, Yuan Q, Wan M, Zheng L. Epiregulin enhances odontoblastic differentiation of dental pulp stem cells via activating MAPK signalling pathway. Cell Prolif. 2019;52:e12680.  [RCA]  [PubMed]  [DOI]  [Full Text]  [Full Text (PDF)]  [Cited by in Crossref: 19]  [Cited by in RCA: 51]  [Article Influence: 7.3]  [Reference Citation Analysis (0)]
17.  Voukali E, Cabral JV, Smorodinova N, Kolin V, Netukova M, Vacík T, Jirsova K. Different Expression of Vascularization and Inflammatory Regulators in Cells Derived from Oral Mucosa and Limbus. Bioengineering (Basel). 2025;12:688.  [RCA]  [PubMed]  [DOI]  [Full Text]  [Full Text (PDF)]  [Cited by in RCA: 1]  [Reference Citation Analysis (0)]
18.  Kim JM, Bak EJ, Chang JY, Kim ST, Park WS, Yoo YJ, Cha JH. Effects of HB-EGF and epiregulin on wound healing of gingival cells in vitro. Oral Dis. 2011;17:785-793.  [RCA]  [PubMed]  [DOI]  [Full Text]  [Cited by in Crossref: 9]  [Cited by in RCA: 14]  [Article Influence: 0.9]  [Reference Citation Analysis (0)]
19.  Chen Y, Wang H, Yang Q, Zhao W, Chen Y, Ni Q, Li W, Shi J, Zhang W, Li L, Xu Y, Zhang H, Miao D, Xing L, Sun W. Single-cell RNA landscape of the osteoimmunology microenvironment in periodontitis. Theranostics. 2022;12:1074-1096.  [RCA]  [PubMed]  [DOI]  [Full Text]  [Full Text (PDF)]  [Cited by in Crossref: 8]  [Cited by in RCA: 150]  [Article Influence: 37.5]  [Reference Citation Analysis (0)]
20.  Singh B, Carpenter G, Coffey RJ. EGF receptor ligands: recent advances. F1000Res. 2016;5:F1000 Faculty Rev-F1000 Faculty2270.  [RCA]  [PubMed]  [DOI]  [Full Text]  [Full Text (PDF)]  [Cited by in Crossref: 149]  [Cited by in RCA: 233]  [Article Influence: 23.3]  [Reference Citation Analysis (0)]
21.  Choi N, Kim WS, Oh SH, Sung JH. Epiregulin promotes hair growth via EGFR-medicated epidermal and ErbB4-mediated dermal stimulation. Cell Prolif. 2020;53:e12881.  [RCA]  [PubMed]  [DOI]  [Full Text]  [Full Text (PDF)]  [Cited by in Crossref: 4]  [Cited by in RCA: 14]  [Article Influence: 2.3]  [Reference Citation Analysis (0)]
22.  Nagai K, Arai H, Okudera M, Yamamura T, Oki H, Komiyama K. Epiregulin is critical for the acinar cell regeneration of the submandibular gland in a mouse duct ligation model. J Oral Pathol Med. 2014;43:378-387.  [RCA]  [PubMed]  [DOI]  [Full Text]  [Cited by in Crossref: 14]  [Cited by in RCA: 20]  [Article Influence: 1.5]  [Reference Citation Analysis (0)]
23.  Shirasawa S, Sugiyama S, Baba I, Inokuchi J, Sekine S, Ogino K, Kawamura Y, Dohi T, Fujimoto M, Sasazuki T. Dermatitis due to epiregulin deficiency and a critical role of epiregulin in immune-related responses of keratinocyte and macrophage. Proc Natl Acad Sci U S A. 2004;101:13921-13926.  [RCA]  [PubMed]  [DOI]  [Full Text]  [Cited by in Crossref: 63]  [Cited by in RCA: 69]  [Article Influence: 3.1]  [Reference Citation Analysis (0)]
24.  Bian M, Wang W, Song C, Pan L, Wu Y, Chen L. Autophagy-Related Genes Predict the Progression of Periodontitis Through the ceRNA Network. J Inflamm Res. 2022;15:1811-1824.  [RCA]  [PubMed]  [DOI]  [Full Text]  [Full Text (PDF)]  [Cited by in Crossref: 1]  [Cited by in RCA: 24]  [Article Influence: 6.0]  [Reference Citation Analysis (0)]
25.  Kim EN, Kaygusuz O, Lee HS, Jeong GS. Simultaneous Quantitative Analysis of Ginsenosides Isolated from the Fruit of Panax ginseng C.A. Meyer and Regulation of HO-1 Expression through EGFR Signaling Has Anti-Inflammatory and Osteogenic Induction Effects in HPDL Cells. Molecules. 2021;26:2092.  [RCA]  [PubMed]  [DOI]  [Full Text]  [Full Text (PDF)]  [Cited by in Crossref: 1]  [Cited by in RCA: 21]  [Article Influence: 4.2]  [Reference Citation Analysis (0)]
26.  Elkaim R, Bugueno-Valdebenito IM, Benkirane-Jessel N, Tenenbaum H. Porphyromonas gingivalis and its lipopolysaccharide differently modulate epidermal growth factor-dependent signaling in human gingival epithelial cells. J Oral Microbiol. 2017;9:1334503.  [RCA]  [PubMed]  [DOI]  [Full Text]  [Full Text (PDF)]  [Cited by in Crossref: 9]  [Cited by in RCA: 8]  [Article Influence: 0.9]  [Reference Citation Analysis (0)]
27.  Cao Y, Shi R, Yang H, Zhang J, Ge L, Gao R, Fan Z. Epiregulin promotes osteogenic differentiation and inhibits neurogenic trans-differentiation of adipose-derived mesenchymal stem cells via MAPKs pathway. Cell Biol Int. 2020;44:1046-1058.  [RCA]  [PubMed]  [DOI]  [Full Text]  [Cited by in Crossref: 5]  [Cited by in RCA: 13]  [Article Influence: 2.2]  [Reference Citation Analysis (0)]
28.  Cao Y, Wang L, Yang H, Lin X, Li G, Han N, Du J, Fan Z. Epiregulin promotes the migration and chemotaxis ability of adipose-derived mesenchymal stem cells via mitogen-activated protein kinase signaling pathways. J Cell Biochem. 2018;119:8450-8459.  [RCA]  [PubMed]  [DOI]  [Full Text]  [Cited by in Crossref: 9]  [Cited by in RCA: 16]  [Article Influence: 2.0]  [Reference Citation Analysis (0)]
29.  Yan W, Cao Y, Yang H, Han N, Zhu X, Fan Z, Du J, Zhang F. CB1 enhanced the osteo/dentinogenic differentiation ability of periodontal ligament stem cells via p38 MAPK and JNK in an inflammatory environment. Cell Prolif. 2019;52:e12691.  [RCA]  [PubMed]  [DOI]  [Full Text]  [Full Text (PDF)]  [Cited by in Crossref: 25]  [Cited by in RCA: 48]  [Article Influence: 6.9]  [Reference Citation Analysis (0)]
30.  Yan W, Li L, Ge L, Zhang F, Fan Z, Hu L. The cannabinoid receptor I (CB1) enhanced the osteogenic differentiation of BMSCs by rescue impaired mitochondrial metabolism function under inflammatory condition. Stem Cell Res Ther. 2022;13:22.  [RCA]  [PubMed]  [DOI]  [Full Text]  [Full Text (PDF)]  [Cited by in Crossref: 18]  [Cited by in RCA: 27]  [Article Influence: 6.8]  [Reference Citation Analysis (0)]
31.  Zhang C, Ye W, Zhao M, Long L, Xia D, Fan Z. MLL1 inhibits the neurogenic potential of SCAPs by interacting with WDR5 and repressing HES1. Int J Oral Sci. 2023;15:48.  [RCA]  [PubMed]  [DOI]  [Full Text]  [Cited by in Crossref: 5]  [Reference Citation Analysis (0)]
32.  Wang W, Yang H, Fan Z, Shi R. STL Inhibited Angiogenesis of DPSCs Through Depressing Mitochondrial Respiration by Enhancing RNF217. Adv Biol (Weinh). 2024;8:e2400042.  [RCA]  [PubMed]  [DOI]  [Full Text]  [Cited by in Crossref: 2]  [Cited by in RCA: 2]  [Article Influence: 1.0]  [Reference Citation Analysis (0)]
33.  Du J, Shan Z, Ma P, Wang S, Fan Z. Allogeneic bone marrow mesenchymal stem cell transplantation for periodontal regeneration. J Dent Res. 2014;93:183-188.  [RCA]  [PubMed]  [DOI]  [Full Text]  [Cited by in Crossref: 101]  [Reference Citation Analysis (0)]
34.  Ran R, Yang H, Cao Y, Yan W, Jin L, Zheng Y. Depletion of EREG enhances the osteo/dentinogenic differentiation ability of dental pulp stem cells via the p38 MAPK and Erk pathways in an inflammatory microenvironment. BMC Oral Health. 2021;21:314.  [RCA]  [PubMed]  [DOI]  [Full Text]  [Full Text (PDF)]  [Cited by in Crossref: 10]  [Cited by in RCA: 9]  [Article Influence: 1.8]  [Reference Citation Analysis (0)]
35.  Freed DM, Bessman NJ, Kiyatkin A, Salazar-Cavazos E, Byrne PO, Moore JO, Valley CC, Ferguson KM, Leahy DJ, Lidke DS, Lemmon MA. EGFR Ligands Differentially Stabilize Receptor Dimers to Specify Signaling Kinetics. Cell. 2017;171:683-695.e18.  [RCA]  [PubMed]  [DOI]  [Full Text]  [Cited by in Crossref: 171]  [Cited by in RCA: 303]  [Article Influence: 33.7]  [Reference Citation Analysis (0)]
36.  Lemcke H, Voronina N, Steinhoff G, David R. Recent Progress in Stem Cell Modification for Cardiac Regeneration. Stem Cells Int. 2018;2018:1909346.  [RCA]  [PubMed]  [DOI]  [Full Text]  [Full Text (PDF)]  [Cited by in Crossref: 48]  [Cited by in RCA: 55]  [Article Influence: 6.9]  [Reference Citation Analysis (0)]
37.  Rodrigues M, Griffith LG, Wells A. Growth factor regulation of proliferation and survival of multipotential stromal cells. Stem Cell Res Ther. 2010;1:32.  [RCA]  [PubMed]  [DOI]  [Full Text]  [Full Text (PDF)]  [Cited by in Crossref: 258]  [Cited by in RCA: 226]  [Article Influence: 14.1]  [Reference Citation Analysis (0)]
38.  Hu MS, Borrelli MR, Lorenz HP, Longaker MT, Wan DC. Mesenchymal Stromal Cells and Cutaneous Wound Healing: A Comprehensive Review of the Background, Role, and Therapeutic Potential. Stem Cells Int. 2018;2018:6901983.  [RCA]  [PubMed]  [DOI]  [Full Text]  [Full Text (PDF)]  [Cited by in Crossref: 171]  [Cited by in RCA: 158]  [Article Influence: 19.8]  [Reference Citation Analysis (0)]
39.  Liang X, Ding Y, Zhang Y, Tse HF, Lian Q. Paracrine mechanisms of mesenchymal stem cell-based therapy: current status and perspectives. Cell Transplant. 2014;23:1045-1059.  [RCA]  [PubMed]  [DOI]  [Full Text]  [Cited by in Crossref: 773]  [Cited by in RCA: 704]  [Article Influence: 58.7]  [Reference Citation Analysis (0)]
40.  Deguchi E, Lin S, Hirayama D, Matsuda K, Tanave A, Sumiyama K, Tsukiji S, Otani T, Furuse M, Sorkin A, Matsuda M, Terai K. Low-affinity ligands of the epidermal growth factor receptor are long-range signal transmitters in collective cell migration of epithelial cells. Cell Rep. 2024;43:114986.  [RCA]  [PubMed]  [DOI]  [Full Text]  [Full Text (PDF)]  [Cited by in Crossref: 6]  [Cited by in RCA: 14]  [Article Influence: 7.0]  [Reference Citation Analysis (0)]
41.  Varley C, Hill G, Pellegrin S, Shaw NJ, Selby PJ, Trejdosiewicz LK, Southgate J. Autocrine regulation of human urothelial cell proliferation and migration during regenerative responses in vitro. Exp Cell Res. 2005;306:216-229.  [RCA]  [PubMed]  [DOI]  [Full Text]  [Cited by in Crossref: 74]  [Cited by in RCA: 74]  [Article Influence: 3.5]  [Reference Citation Analysis (0)]
42.  Mesa D, Barbieri E, Raimondi A, Freddi S, Miloro G, Jendrisek G, Caldieri G, Quarto M, Schiano Lomoriello I, Malabarba MG, Bresci A, Manetti F, Vernuccio F, Abdo H, Scita G, Lanzetti L, Polli D, Tacchetti C, Pinton P, Bonora M, Di Fiore PP, Sigismund S. A tripartite organelle platform links growth factor receptor signaling to mitochondrial metabolism. Nat Commun. 2024;15:5119.  [RCA]  [PubMed]  [DOI]  [Full Text]  [Cited by in RCA: 11]  [Reference Citation Analysis (0)]
43.  Lemmon MA, Schlessinger J. Cell signaling by receptor tyrosine kinases. Cell. 2010;141:1117-1134.  [RCA]  [PubMed]  [DOI]  [Full Text]  [Full Text (PDF)]  [Cited by in Crossref: 3896]  [Cited by in RCA: 3596]  [Article Influence: 224.8]  [Reference Citation Analysis (1)]
44.  Zhang X, Tamasi J, Lu X, Zhu J, Chen H, Tian X, Lee TC, Threadgill DW, Kream BE, Kang Y, Partridge NC, Qin L. Epidermal growth factor receptor plays an anabolic role in bone metabolism in vivo. J Bone Miner Res. 2011;26:1022-1034.  [RCA]  [PubMed]  [DOI]  [Full Text]  [Full Text (PDF)]  [Cited by in Crossref: 59]  [Cited by in RCA: 71]  [Article Influence: 4.7]  [Reference Citation Analysis (0)]
45.  Chandra A, Lan S, Zhu J, Siclari VA, Qin L. Epidermal growth factor receptor (EGFR) signaling promotes proliferation and survival in osteoprogenitors by increasing early growth response 2 (EGR2) expression. J Biol Chem. 2013;288:20488-20498.  [RCA]  [PubMed]  [DOI]  [Full Text]  [Cited by in Crossref: 65]  [Cited by in RCA: 95]  [Article Influence: 7.3]  [Reference Citation Analysis (0)]
46.  Liu G, Xie Y, Su J, Qin H, Wu H, Li K, Yu B, Zhang X. The role of EGFR signaling in age-related osteoporosis in mouse cortical bone. FASEB J. 2019;33:11137-11147.  [RCA]  [PubMed]  [DOI]  [Full Text]  [Cited by in Crossref: 7]  [Cited by in RCA: 23]  [Article Influence: 3.3]  [Reference Citation Analysis (0)]
47.  Li X, Hu L, Wang X, Liu H, Zhang C, Wang J, Wang X, Wang S. Salivary nitrate prevents osteoporosis via regulating bone marrow mesenchymal stem cells proliferation and differentiation. J Orthop Translat. 2024;45:188-196.  [RCA]  [PubMed]  [DOI]  [Full Text]  [Full Text (PDF)]  [Cited by in RCA: 8]  [Reference Citation Analysis (0)]
48.  Huang H, Zhao N, Xu X, Xu Y, Li S, Zhang J, Yang P. Dose-specific effects of tumor necrosis factor alpha on osteogenic differentiation of mesenchymal stem cells. Cell Prolif. 2011;44:420-427.  [RCA]  [PubMed]  [DOI]  [Full Text]  [Cited by in Crossref: 117]  [Cited by in RCA: 160]  [Article Influence: 10.7]  [Reference Citation Analysis (0)]
49.  Wu L, Pan Y. Reactive oxygen species mediate TNF-α-induced inflammatory response in bone marrow mesenchymal cells. Iran J Basic Med Sci. 2019;22:1296-1301.  [RCA]  [PubMed]  [DOI]  [Full Text]  [Full Text (PDF)]  [Cited by in RCA: 7]  [Reference Citation Analysis (0)]
50.  Corallini F, Secchiero P, Beltrami AP, Cesselli D, Puppato E, Ferrari R, Beltrami CA, Zauli G. TNF-alpha modulates the migratory response of mesenchymal stem cells to TRAIL. Cell Mol Life Sci. 2010;67:1307-1314.  [RCA]  [PubMed]  [DOI]  [Full Text]  [Cited by in Crossref: 16]  [Cited by in RCA: 20]  [Article Influence: 1.3]  [Reference Citation Analysis (0)]
51.  El-Nablaway M, Rashed F, Taher ES, Abdeen A, Taymour N, Soliman MM, Shalaby HK, Fericean L, Ioan BD, El-Sherbiny M, Ebrahim E, Abdelkader A, Abdo M, Alexandru CC, Atia GA. Prospective and challenges of locally applied repurposed pharmaceuticals for periodontal tissue regeneration. Front Bioeng Biotechnol. 2024;12:1400472.  [RCA]  [PubMed]  [DOI]  [Full Text]  [Cited by in RCA: 6]  [Reference Citation Analysis (0)]
52.  Han X, Liao R, Li X, Zhang C, Huo S, Qin L, Xiong Y, He T, Xiao G, Zhang T. Mesenchymal stem cells in treating human diseases: molecular mechanisms and clinical studies. Signal Transduct Target Ther. 2025;10:262.  [RCA]  [PubMed]  [DOI]  [Full Text]  [Full Text (PDF)]  [Cited by in Crossref: 107]  [Cited by in RCA: 88]  [Article Influence: 88.0]  [Reference Citation Analysis (0)]
53.  Pablos JL, Lozano D, Manzano M, Vallet-Regí M. Regenerative medicine: Hydrogels and mesoporous silica nanoparticles. Mater Today Bio. 2024;29:101342.  [RCA]  [PubMed]  [DOI]  [Full Text]  [Full Text (PDF)]  [Cited by in RCA: 22]  [Reference Citation Analysis (0)]
54.  Ding SL, Liu X, Zhao XY, Wang KT, Xiong W, Gao ZL, Sun CY, Jia MX, Li C, Gu Q, Zhang MZ. Microcarriers in application for cartilage tissue engineering: Recent progress and challenges. Bioact Mater. 2022;17:81-108.  [RCA]  [PubMed]  [DOI]  [Full Text]  [Full Text (PDF)]  [Cited by in Crossref: 28]  [Cited by in RCA: 45]  [Article Influence: 11.3]  [Reference Citation Analysis (0)]
55.  Liu B, Chen K. Advances in Hydrogel-Based Drug Delivery Systems. Gels. 2024;10:262.  [RCA]  [PubMed]  [DOI]  [Full Text]  [Full Text (PDF)]  [Cited by in RCA: 95]  [Reference Citation Analysis (0)]
56.  Lin H, Chen H, Zhao X, Chen Z, Zhang P, Tian Y, Wang Y, Ding T, Wang L, Shen Y. Advances in mesenchymal stem cell conditioned medium-mediated periodontal tissue regeneration. J Transl Med. 2021;19:456.  [RCA]  [PubMed]  [DOI]  [Full Text]  [Full Text (PDF)]  [Cited by in Crossref: 6]  [Cited by in RCA: 74]  [Article Influence: 14.8]  [Reference Citation Analysis (0)]
57.  Yang B, Pang X, Li Z, Chen Z, Wang Y. Immunomodulation in the Treatment of Periodontitis: Progress and Perspectives. Front Immunol. 2021;12:781378.  [RCA]  [PubMed]  [DOI]  [Full Text]  [Full Text (PDF)]  [Cited by in Crossref: 8]  [Cited by in RCA: 154]  [Article Influence: 30.8]  [Reference Citation Analysis (0)]
58.  Yin L, Li X, Hou J. Macrophages in periodontitis: A dynamic shift between tissue destruction and repair. Jpn Dent Sci Rev. 2022;58:336-347.  [RCA]  [PubMed]  [DOI]  [Full Text]  [Full Text (PDF)]  [Cited by in RCA: 65]  [Reference Citation Analysis (0)]
59.  Neurath N, Kesting M. Cytokines in gingivitis and periodontitis: from pathogenesis to therapeutic targets. Front Immunol. 2024;15:1435054.  [RCA]  [PubMed]  [DOI]  [Full Text]  [Full Text (PDF)]  [Cited by in RCA: 83]  [Reference Citation Analysis (0)]
60.  Barik B, Chawla S, Satapathy BS, Pattanik SK, Kumar JA, Al-Farraj S, Pattnaik G, Sillanpää M. Insights into periodontal disease: comparative analysis of animal models. Front Dent Med. 2025;6:1560101.  [RCA]  [PubMed]  [DOI]  [Full Text]  [Full Text (PDF)]  [Cited by in RCA: 2]  [Reference Citation Analysis (0)]
61.  Hasuike A, Easter QT, Clark D, Byrd KM. Application of Single-Cell Genomics to Animal Models of Periodontitis and Peri-Implantitis. J Clin Periodontol. 2025;52:268-279.  [RCA]  [PubMed]  [DOI]  [Full Text]  [Cited by in RCA: 6]  [Reference Citation Analysis (0)]
Footnotes

Provenance and peer review: Unsolicited article; Externally peer reviewed.

Peer-review model: Single blind

Specialty type: Cell and tissue engineering

Country of origin: China

Peer-review report’s classification

Scientific Quality: Grade A, Grade B, Grade C

Novelty: Grade B, Grade C, Grade C

Creativity or Innovation: Grade B, Grade C, Grade C

Scientific Significance: Grade B, Grade C, Grade C

Open Access: This article is an open-access article that was selected by an in-house editor and fully peer-reviewed by external reviewers. It is distributed in accordance with the Creative Commons Attribution NonCommercial (CC BY-NC 4.0) license, which permits others to distribute, remix, adapt, build upon this work non-commercially, and license their derivative works on different terms, provided the original work is properly cited and the use is non-commercial. See: https://creativecommons.org/Licenses/by-nc/4.0/

P-Reviewer: Haneef K, PhD, Assistant Professor, Pakistan; Zhai Y, Assistant Professor, China S-Editor: Wang JJ L-Editor: Filipodia P-Editor: Zhao YQ

Write to the Help Desk