Copyright: ©Author(s) 2026.
World J Gastroenterol. Apr 7, 2026; 32(13): 115299
Published online Apr 7, 2026. doi: 10.3748/wjg.v32.i13.115299
Published online Apr 7, 2026. doi: 10.3748/wjg.v32.i13.115299
Figure 1 Berberine dose-dependently alleviated dextran sulfate sodium-induced colitis.
A: Design of the animal experiment; B: Percentage change in body weight; C: Disease activity index scores; D: Colon images; E: Colon length; F: Spleen weight; G: Micrographs of hematoxylin and eosin-stained colon tissue; H: Histopathological scores. The data shown are the mean ± SEM (n = 5-8). aP < 0.05, bP < 0.01, and cP < 0.001. Berb-L: Berberine low-dose group; Berb-H: Berberine high-dose group; PBS: Phosphate-buffered saline; DSS: Dextran sulfate sodium; CON: Control; DAI: Disease activity index.
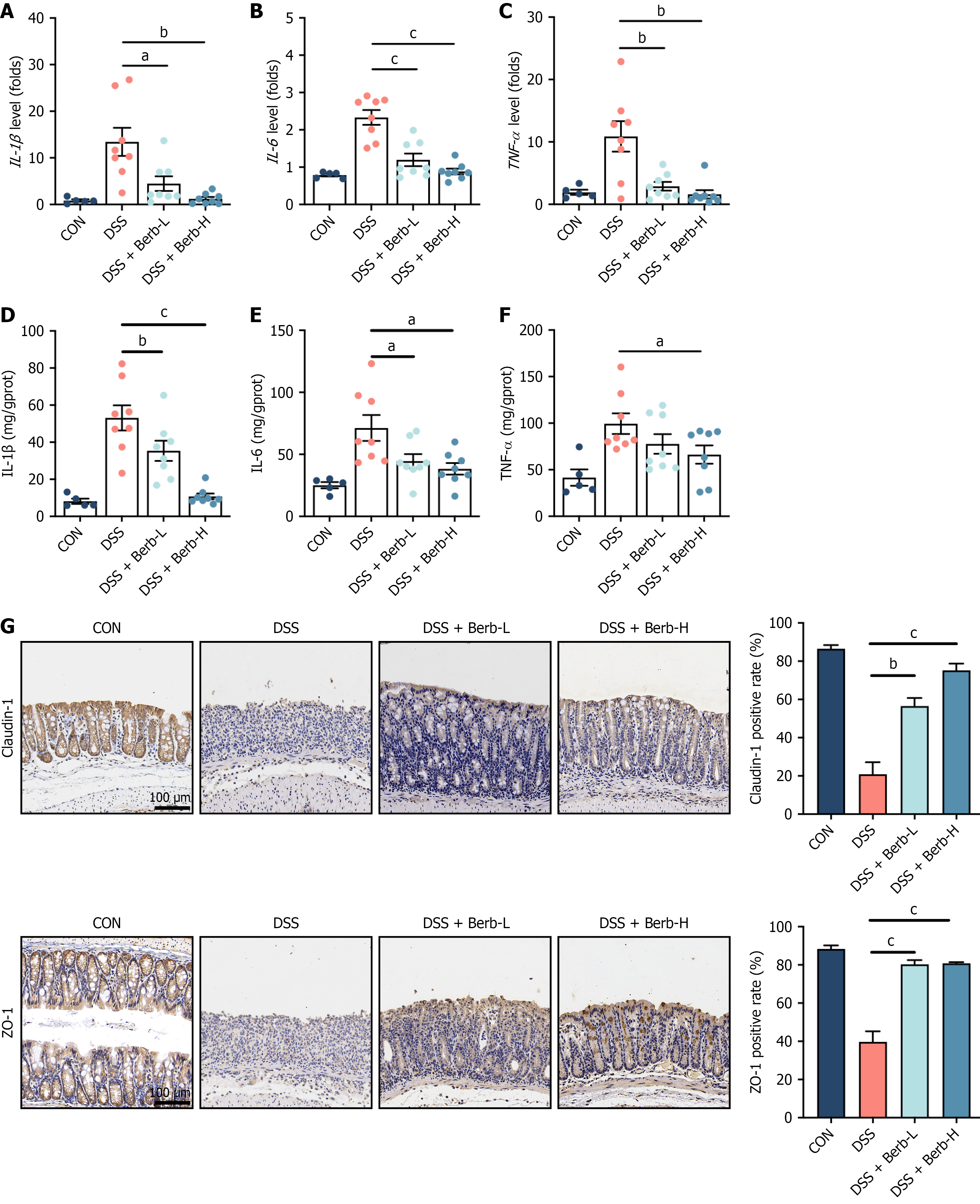
Figure 2 Berberine reduces colonic inflammation and improves the intestinal epithelial barrier.
A-C: Reverse transcription quantitative polymerase chain reaction analysis of the relative mRNA expression of interleukin-1β (IL-1β), IL-6, and tumor necrosis factor-α in the colonic tissues of mice on day 9 after dextran sulfate sodium treatment; D-F: Enzyme-linked immunosorbent assay of IL-6, tumor necrosis factor-α, and IL-1β protein levels in the supernatant of the colonic explants of the mice on day 9 after dextran sulfate sodium treatment; G: Representative images of immunohistochemical staining for claudin-1 and zonula occludens-1 in colon samples from different experimental groups. The data shown are the mean ± SEM (n = 5-8). aP < 0.05, bP < 0.01, and cP < 0.001. IL: Interleukin; CON: Control; DSS: Dextran sulfate sodium; Berb-L: Berberine low-dose group; Berb-H: Berberine high-dose group; TNF-α: Tumor necrosis factor-α; ZO-1: Zonula occludens-1.
Figure 3 Berberine regulates gut microbiota diversity and structure.
A: Venn diagram of gut microbiota; B: Alpha diversity index; C: Βeta diversity, including non-metric multidimensional scaling and principal analysis; D-F: Relative abundance histograms at the phylum, class, and order levels; G: Linear discriminant analysis scores for bacterial taxa significantly enriched in the gut microbiota from each group (linear discriminant analysis score > 4). The data shown are the mean ± SEM (n = 8). aP < 0.05. LDA: Linear discriminant analysis; CON: Control; DSS: Dextran sulfate sodium; Berb-L: Berberine low-dose group; Berb-H: Berberine high-dose group; LDA: Linear discriminant analysis.
Figure 4 Transplantation of microbiota altered by berberine recapitulates the effects of berberine treatment on dextran sulfate sodium-induced colitis.
A: Design of the fecal microbiota transplantation experiment on dextran sulfate sodium-treated mice; B: Disease activity index scores of fecal microbiota transplantation mice during colitis; C: Percentage change in body weight; D: Colon length; E: Representative images of hematoxylin and eosin-stained colon samples; F: Histological scores of colonic tissues. The data shown are the mean ± SEM (n = 10). bP < 0.01, cP < 0.001. PBS: Phosphate-buffered saline; Berb: Berberine; ABX: Antibiotics; DSS: Dextran sulfate sodium; DAI: Disease activity index; FMT: Fecal microbiota transplantation.
Figure 5 The involvement of the gut microbiota in the anti-inflammatory and intestinal-barrier-restoring effects of berberine.
A-C: Reverse transcription quantitative polymerase chain reaction analysis of the relative mRNA expression of interleukin-1β (IL-1β), IL-6, and tumor necrosis factor-α in the colonic tissues of mice on day 9 after fecal microbiota transplantation; D-F: Enzyme-linked immunosorbent assay of IL-6, tumor necrosis factor-α, and IL-1β protein levels in the supernatant of colonic explants of mice on day 9 after fecal microbiota transplantation; G: Representative images of immunohistochemical staining for claudin-1 and zonula occludens-1 in colon samples from different experimental groups. The data shown are the mean ± SEM (n = 8). aP < 0.05, cP < 0.001. IL: Interleukin; TNF-α: Tumor necrosis factor-α; DSS: Dextran sulfate sodium; FMT: Fecal microbiota transplantation; PBS: Phosphate-buffered saline; Berb: Berberine; ZO-1: Zonula occludens-1.
Figure 6 Berberine protects mice from dextran sulfate sodium-induced colitis in a microbiota-dependent manner.
A: Design of the cohousing experiment on dextran sulfate sodium-treated mice; B: Percentage change in body weight; C: Disease activity index scores of mice during colitis; D: Statistical analysis of colon length data from each group; E: Representative images of hematoxylin and eosin-stained colon samples; F: Histological scores of the colonic tissues. The data shown are the mean ± SEM (n = 10). DSS: Dextran sulfate sodium; BerB-H: Berberine high-dose group; Co-H: Cohousing; DAI: Disease activity index.
Figure 7 Effect of berberine on gasdermin D-related molecules.
A: Molecular docking analysis of berberine binding to the gasdermin D (GSDMD) protein. The binding energy is -7.3 kcal/mol; B: Dynamic analysis predicted the presence of hydrogen bonds between berberine and key amino acid residues VAL383, LYS52, and ILE467 of GSDMD; C: Root-mean-square deviation changes in the protein skeleton and small-molecule ligand during the molecular dynamics simulation; D: Root-mean-square fluctuation changes of berberine and GSDMD during the molecular dynamics simulation; E: Analysis of the radius of gyration during molecular dynamics simulation; F: Representation of the free energy landscape within a three-dimensional coordinate system; G: Western blot showing the protein expression levels of GSDMD and apoptosis-associated speck-like protein containing a caspase-recruitment domain on the 9th day after dextran sulfate sodium administration; H: Western blot showing the protein expression levels of GSDMD and apoptosis-associated speck-like protein containing a caspase-recruitment domain on the 9th day after fecal microbiota transplantation treatment. CON: Control; DSS: Dextran sulfate sodium; Berb-L: Berberine low-dose group; Berb-H: Berberine high-dose group; GSDMD: Gasdermin D; ASC: Apoptosis-associated speck-like protein containing a caspase-recruitment domain; FMT: Fecal microbiota transplantation; PBS: Pho sphate-buffered saline; Berb: Berberine.
Figure 8 An inhibitory drug targeting gasdermin D attenuates the symptoms of dextran sulfate sodium-induced colitis.
A: Schematic representation of the experiments; B: Percentage change in body weight; C: Disease activity index score; D: Changes in colon length; E: Micrographs of hematoxylin and eosin staining; F: Histopathological scoring of colon tissue. The data shown are the mean ± SEM (n = 8). aP < 0.05, cP < 0.001. PBS: Phosphate-buffered saline; Berb-H: Berberine high-dose group; DSS: Dextran sulfate sodium; DAI: Disease activity index.
- Citation: Yang P, Wang R, Zhou YP, Wen JF, Yang DX. Berberine alleviates experimental colitis by enhancing gut-microbiota-dependent intestinal barrier function and suppressing gasdermin D activation. World J Gastroenterol 2026; 32(13): 115299
- URL: https://www.wjgnet.com/1007-9327/full/v32/i13/115299.htm
- DOI: https://dx.doi.org/10.3748/wjg.v32.i13.115299
