©Author(s) (or their employer(s)) 2026.
World J Gastroenterol. Mar 14, 2026; 32(10): 115334
Published online Mar 14, 2026. doi: 10.3748/wjg.v32.i10.115334
Published online Mar 14, 2026. doi: 10.3748/wjg.v32.i10.115334
Figure 1 Identification of the active ingredients of Hedyotis diffusa injection.
A: Total ion chromatograms of Herba Hedyotidis medicated liver: Positive ion mode and negative ion mode; B: Chemical formula structure of the 6 main components.
Figure 2 Network pharmacology analysis.
A: Venn analysis; B: Protein-protein interaction topology analysis; C: Component-disease-target network diagram; D: Kyoto Encyclopedia of Genes and Genomes enrichment analysis. HDI: Hedyotis diffusa injection; HIF: Hypoxia inducible factor.
Figure 3 Hedyotis diffusa injection can ameliorate carbon tetrachloride-induced liver fibrosis in mice.
A: Hematoxylin-eosin; B: Masson; C: Sirius red staining; D: Α-smooth muscle actin immunohistochemistry; E: Serum biochemical indices of hepatic fibrosis and liver injury. P value listed, compared with carbon tetrachloride group. HE: Hematoxylin-eosin; HDI: Hedyotis diffusa injection; HD: Hedyotis diffusa; L: Low; M: Median; H: High; CCl4: Carbon tetrachloride; IHC: Immunohistochemistry; SMA: Smooth muscle actin; ALT: Alanine aminotransferase; AST: Aspartate aminotransferase; ALP: Alkaline phosphatase; LDH: Lactate dehydrogenase; TBIL: Total bilirubin; LN: Laminin; HA: Hyaluronidase; PC-III: Procollagen-III; IV-C: Type IV collagen.
Figure 4 Hedyotis diffusa injection ameliorates liver fibrosis by influencing circadian rhythm, hypoxia inducible factor-1 signaling pathway and urea metabolic process.
A and B: GSE990887 dataset analysis; C and D: GSE33650 dataset analysis; E: Volcano analysis of proteomics in mice; F: Venn analysis of the differentially expressed proteins in these two groups: Control vs carbon tetrachloride (CCl4) and CCl4vs Hedyotis diffusa injection; G and H: Gene Ontology and Kyoto Encyclopedia of Genes and Genomes enrichment analyses. KEGG: Kyoto Encyclopedia of Genes and Genomes; TGF: Transforming growth factor; HIF: Hypoxia inducible factor; PPAR: Peroxisome proliferators-activated receptor; PI3K: Phosphatidylinositol 3-kinase; Akt: Protein kinase B; TCA: Tricarboxylic acid cycle; mTOR: Mammalian target of rapamycin; TNF: Tumor necrosis factor; AMPK: Adenosine 5’-monophosphate-activated protein kinase; Th17: T helper 17 cell.
Figure 5 Hedyotis diffusa injection regulates the hepatic hypoxia inducible factor-1 signaling pathway and urea cycle through the circadian rhythm gene NR1D1.
A: The expression changes of circadian rhythm genes in mouse liver tissue before and after Hedyotis diffusa injection treatment using real-time polymerase chain reaction; B: The protein expression of hypoxia inducible factor (HIF)-1α, NR1D1, and BMAL1 analyzed by Western blot; C: Detection of urea cycle-related enzyme levels in liver tissue by enzyme-linked immunosorbent assay (ELISA); D: Detection of urea and ammonia levels in liver tissue by ELISA; E: Effect of NR1D1 on HIF-1α protein expression detected by Western blot; F: Effect of NR1D1 on carbamoyl phosphate synthetase 1, urea, and ammonia levels detected by ELISA. HDI: Hedyotis diffusa injection; CCl4: Carbon tetrachloride; ZT: Zeitgeber time; mRNA: Messenger RNA; HIF: Hypoxia inducible factor; CPS1: Carbamoyl phosphate synthetase 1; Otc: Ornithine transcarbamylase; Ass1: Argininosuccinate synthase 1; Asl: Argininosuccinate lyase; Arg-1: Arginase 1; KD: Knockdown; OE: Overexpression.
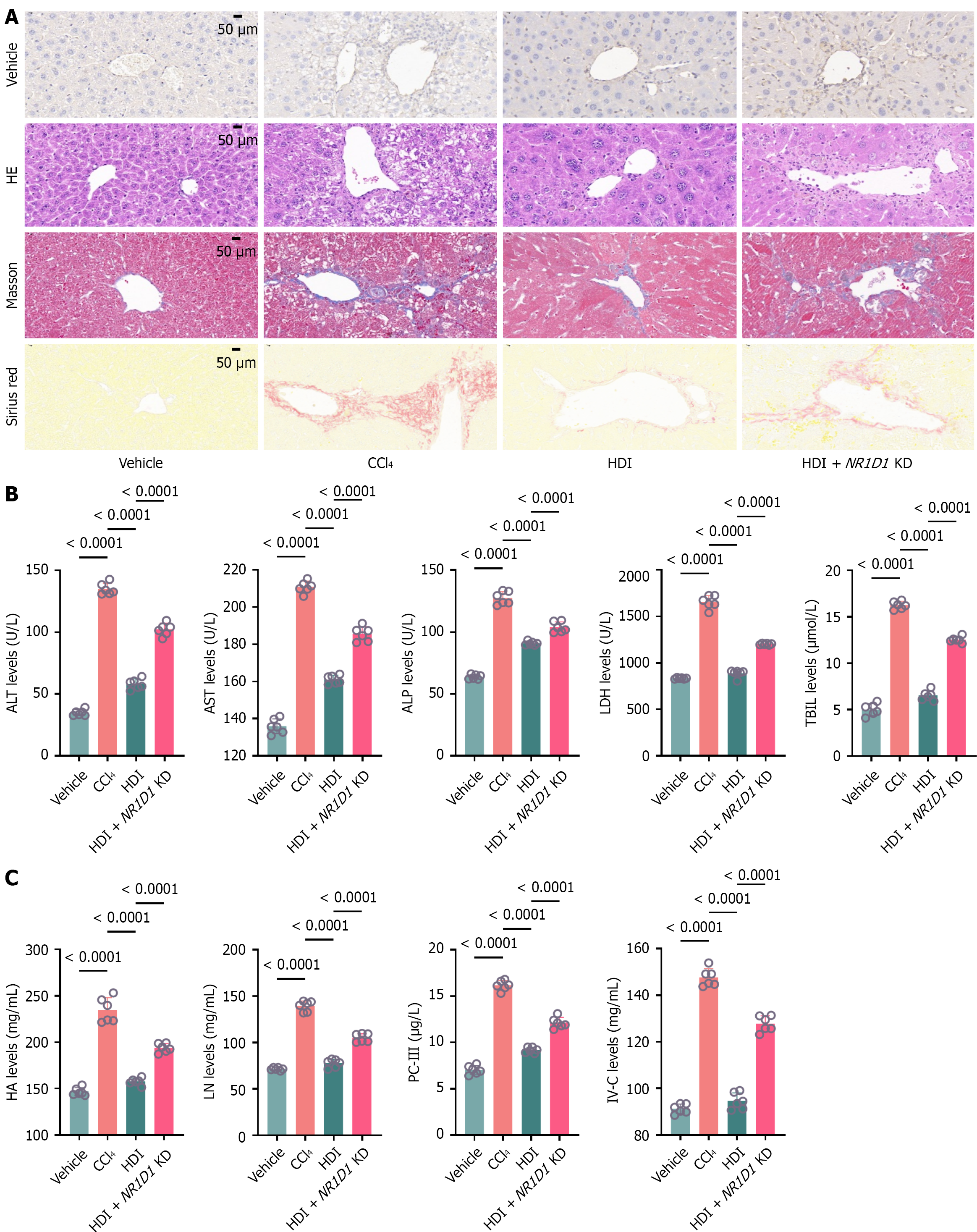
Figure 6 NR1D1 is the primary target of Hedyotis diffusa injection for its anti-hepatic fibrosis effects.
A: Hematoxylin-eosin, Masson, Sirius red and α-smooth muscle actin staining. Scale bar: 50 μm; B: Serum biochemical indices of liver injury; C: Serum biochemical indices of hepatic fibrosis. P value listed, compared with each group. SMA: Smooth muscle actin; HE: Hematoxylin-eosin; HDI: Hedyotis diffusa injection; CCl4: Carbon tetrachloride; ALT: Alanine aminotransferase; AST: Aspartate aminotransferase; ALP: Alkaline phosphatase; LDH: Lactate dehydrogenase; TBIL: Total bilirubin; LN: Laminin; HA: Hyaluronidase; PC-III: Procollagen-III; IV-C: Type IV collagen; KD: Knockdown.
Figure 7 Abnormally elevated ammonia levels promote LX2 cell activation.
A: Ammonia level test by enzyme-linked immunosorbent assay kit; B: Immunofluorescence detection of α-smooth muscle actin expression; C: Laser confocal analysis of mitochondrial morphology. P value listed, compared with each group. CTRL: Control; NH4Cl: Ammonium chloride; SMA: Smooth muscle actin; DAPI: 4’,6-diamidino-2-phenylindole.
- Citation: Xia SW, Liu H, Yang KY, Gao YJ, Zhang MR, Zhou JW, Kong DS, Wu HY, Zhang F, Chen L. Integrative study reveals NR1D1 mediates Hedyotis diffusa’s antifibrosis via hypoxia inducible factor-1/ammonia axis. World J Gastroenterol 2026; 32(10): 115334
- URL: https://www.wjgnet.com/1007-9327/full/v32/i10/115334.htm
- DOI: https://dx.doi.org/10.3748/wjg.v32.i10.115334
