Copyright
©The Author(s) 2025.
World J Orthop. Dec 18, 2025; 16(12): 113320
Published online Dec 18, 2025. doi: 10.5312/wjo.v16.i12.113320
Published online Dec 18, 2025. doi: 10.5312/wjo.v16.i12.113320
Figure 1 Proliferation of mesenchymal stem cells assessed by 3-(4,5-dimethylthiazol-2-yl)-2,5-diphenyltetrazolium bromide assay.
Absorbance at 570 nm was measured in mesenchymal stem cells derived from patients with osteonecrosis of the femoral head (black line) and osteoarthritis of the hip (gray line) at different culture time points (days 1, 3, 5, and 7). Cells were plated in quadruplicate at 200 cells, 400 cells, 800 cells, or 1000 cells per well, as shown in the lower panels, and a global analysis averaging across all seeding densities is presented in the upper panel. Values represent estimated marginal means with 95% confidence intervals obtained from generalized estimating equation models with patient identifier as clustering variable and an exchangeable correlation structure. Asterisks denote significant differences between groups at the corresponding time point (P < 0.05). Biological replicates: Osteoarthritis n = 10, osteonecrosis of the femoral head n = 10. CI: Confidence interval; EMMs: Estimated marginal means; OA: Osteoarthritis; ONFH: Osteonecrosis of the femoral head; MTT: 3-(4,5-dimethylthiazol-2-yl)-2,5-diphenyltetrazolium bromide.
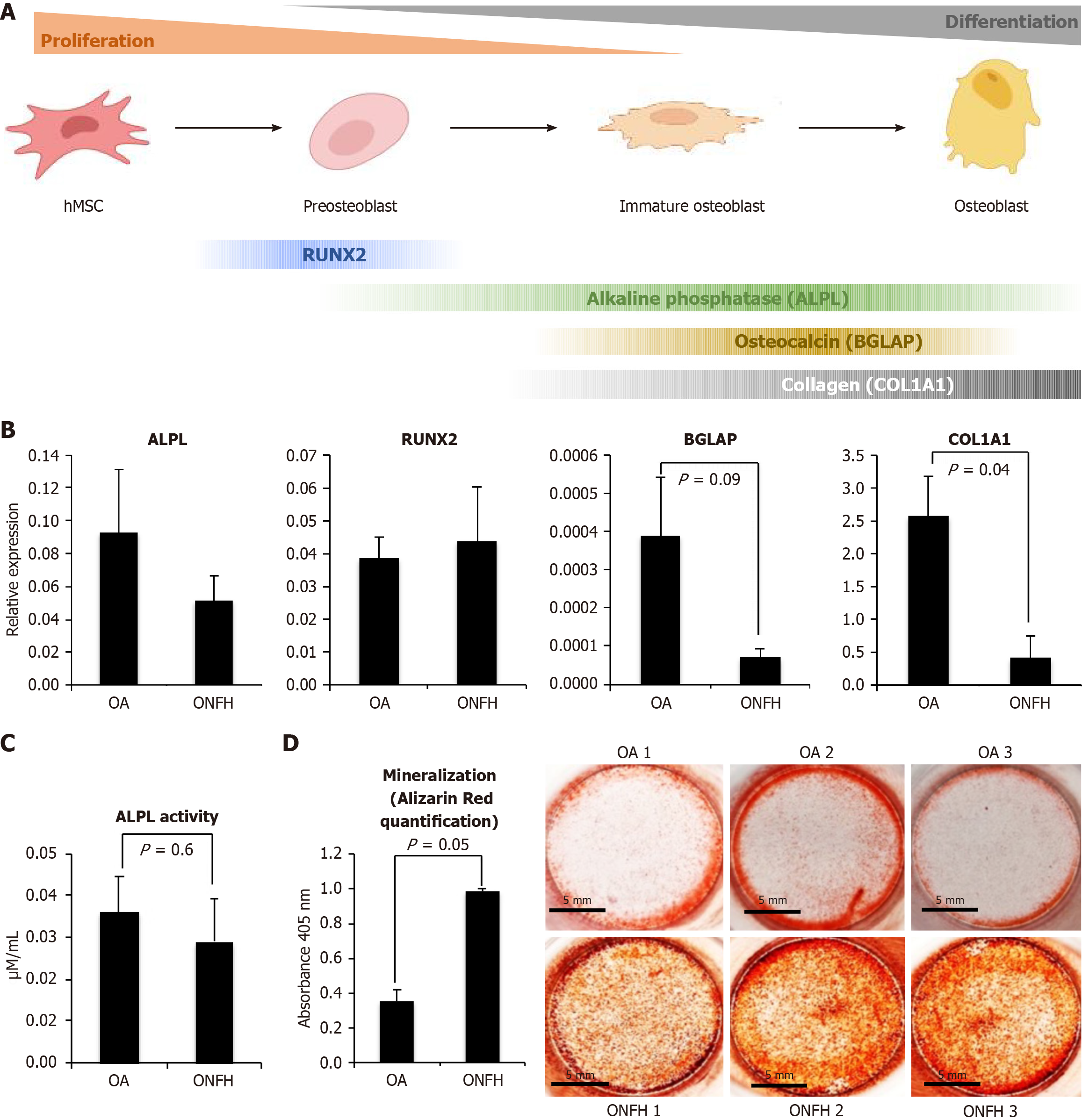
Figure 2 Osteogenic differentiation of mesenchymal stem cells derived from osteoarthritis and osteonecrosis of the femoral head patients.
Images shown on the right are representative of 6 independent samples in each group [osteoarthritis (OA), n = 6; osteonecrosis of the femoral head (ONFH), n = 6]. Identical cell confluence was verified prior to perform Alizarin Red or Oil Red stainings. Despite reduced osteogenic marker expression, ONFH MSCs showed increased Alizarin Red signal, consistent with a paradoxical mineralization phenotype Graphs display the mean ± SEM for each group Statistical significance is indicated by P values in the graphs. A: Expression of the different osteogenic markers analyzed along osteogenic differentiation; B: At day 20 of osteogenic induction, gene expression levels of RUNX2, ALPL, COL1A1, and BGLAP were quantified by quantitative polymerase chain reaction (ONFH, n = 10; OA, n = 10); C: ALPL gene expression and enzymatic activity assessed at day 20 under osteogenic conditions to confirm early differentiation events (ONFH, n = 6; OA, n = 6); D: Mineralization capacity was evaluated by measuring the intensity of Alizarin Red staining after 20 days of induction. OA: Osteoarthritis; ONFH: Osteonecrosis of the femoral head. Created with BioRender.com.
Figure 3 Adipogenic differentiation of bone-marrow mesenchymal stem cells from osteoarthritis and osteonecrosis of the femoral head patients.
Quantification of lipid accumulation was performed by absorbance at 405 nm in osteoarthritis and osteonecrosis of the femoral head mesenchymal stem cell cultures, and light microscopy images of Oil Red O staining after 20 days of induction are shown. Images are representative of 6 independent samples the samples in each group (osteoarthritis, n = 7; osteonecrosis of the femoral head, n = 4). Data represent the mean of the samples analyzed in each group and are shown as mean ± SEM; P values are indicated on the graphs. A: Schematic of mesenchymal stem cell lineage allocation towards adipocytes; B: Expression of adipogenic regulators after induction; relative mRNA levels of peroxisome proliferator-activated receptor gamma and lipoprotein lipase; C: Adipogenic differentiation assessed by Oil Red O staining. OA: Osteoarthritis; ONFH: Osteonecrosis of the femoral head; LPL: Lipoprotein lipase; PPARγ: Peroxisome proliferator-activated receptor gamma; hMSC: Human mesenchymal stem cells. Created with BioRender.com.
Figure 4 Nuclear factor kappa B pathway activation and target gene expression in mesenchymal stem cells from osteoarthritis and osteonecrosis of the femoral head.
Data are presented as mean ± SEM. Statistical analysis was performed using Student’s t-test; P values are indicated. A: Schematic representation of nuclear factor kappa B signalling under inflammatory stimulation. Upon receptor activation, the inhibitor of nuclear factor kappa-B kinase complex phosphorylates the inhibitor of nuclear factor kappa B alpha, leading to its degradation and release of the nuclear factor kappa B p65/p50 dimer, which translocates to the nucleus and regulates the transcription of target genes such as IL6, NFKBIA, and TNFα; B: Relative mRNA expression levels of interleukin 6, tumor necrosis factor alpha, and nuclear factor kappa B inhibitor alpha in mesenchymal stem cells derived from osteoarthritis (n = 10) and osteonecrosis of the femoral head (n = 10) patients, measured by quantitative polymerase chain reaction. OA: Osteoarthritis; ONFH: Osteonecrosis of the femoral head; NF-κB: Nuclear factor kappa B; IκBα: Inhibitor of nuclear factor kappa-B alpha; IKK: Inhibitor of nuclear factor kappa-B kinase; NEMO: Nuclear factor kappa B essential modulator; IL6: Interleukin 6; NFKBIA: Nuclear factor kappa B inhibitor alpha; TNFα: Tumour necrosis factor alpha.
- Citation: Cardín-Pereda A, García-Sánchez D, Álvarez-Iglesias I, Cabello-Sanz J, Pérez-Campo FM. Altered lineage commitment of bone marrow mesenchymal stem cells in idiopathic osteonecrosis of the femoral head. World J Orthop 2025; 16(12): 113320
- URL: https://www.wjgnet.com/2218-5836/full/v16/i12/113320.htm
- DOI: https://dx.doi.org/10.5312/wjo.v16.i12.113320
